Introduction
Regenerative medicine is changing the game for those dealing with joint pain, bringing a sense of hope to individuals grappling with debilitating conditions like osteoarthritis and chronic tendon injuries. Imagine being able to tap into your body’s natural healing powers through innovative therapies such as:
- Platelet-Rich Plasma (PRP)
- Bone Marrow Aspirate Concentrate (BMAC)
These approaches can lead to significant pain relief and enhanced mobility, all without the need for invasive surgeries. Yet, as these non-surgical options become more popular, a pressing question arises: how can patients sift through the overwhelming array of choices to discover the most effective, personalized treatment plan that truly meets their unique needs?
Define Regenerative Medicine and Its Role in Joint Pain Management
Imagine living with constant pain, struggling to perform everyday tasks, and feeling like your body has betrayed you. For many individuals, conditions like osteoarthritis and chronic tendon injuries can turn life into a daily battle. The discomfort can be overwhelming, leaving you feeling frustrated and hopeless. But what if there was a way to tap into your body’s own healing powers?
to repairing or replacing damaged tissues and organs by harnessing the body’s intrinsic healing mechanisms. In the realm of combined discomfort management, therapies such as emerge as vital allies. These innovative treatments not only promote tissue repair but also work to reduce inflammation, offering a for those grappling with debilitating conditions.
By encouraging regeneration at the cellular level, does more than just alleviate discomfort; it , allowing individuals to reclaim their lives. Research shows that an impressive 85% of people receiving experience substantial pain relief within just three months. This is not just a statistic; it’s a beacon of hope for many.
Consider the story of a 40-year-old athlete who faced the daunting challenge of a torn ligament. After receiving PRP treatment, they experienced a remarkable 60% improvement in mobility within six weeks. This transformation underscores the , illustrating how can restore not just physical function but also quality of life. It’s a testament to the power of healing that lies within us, waiting to be awakened.

Explore Key Non-Surgical Techniques: PRP and BMAC Explained
For many individuals suffering from , the journey can feel overwhelming. Conditions like and osteoarthritis can lead to persistent discomfort, limiting mobility and affecting daily life. It’s a struggle that can leave you feeling frustrated and hopeless, searching for a solution that truly works.
Imagine finding a treatment based on that not only addresses your pain but also promotes healing from within. offers just that. This starts with a simple blood draw, where a small volume of your blood is taken and processed to concentrate the platelets rich in growth factors. When these growth factors are injected into the affected joint, they stimulate healing and reduce inflammation. Many patients report significant relief and improved mobility within weeks, transforming their daily experiences and restoring their quality of life.
On the other hand, for those facing more severe degenerative conditions, presents a powerful alternative. By harvesting bone marrow from the iliac crest, this therapy taps into a reservoir of mesenchymal stem cells and growth factors essential for tissue regeneration. After processing, these concentrated cells are injected into the injured area, promoting healing and alleviating discomfort. Recent studies highlight BMAC’s high success rate in enhancing mobility and reducing pain, making it an appealing choice for individuals looking to avoid surgery.
Both PRP and BMAC therapies have shown promising results in , offering hope to those who have struggled with . As ongoing research continues to confirm their effectiveness in pain management, many individuals are finding renewed strength and vitality through these innovative treatments. Your journey towards could be just a step away.

Implement Personalized Treatment Plans for Optimal Outcomes
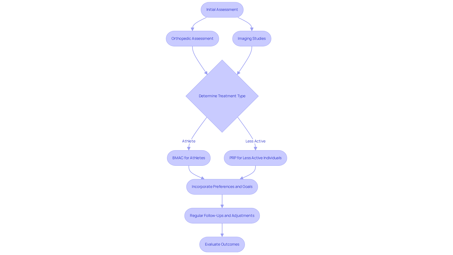
Creating customized care strategies begins with understanding the unique struggles each individual faces. For many, that affects not just physical activity but overall quality of life. At RegenCore, practitioners conduct thorough orthopedic assessments and review imaging studies to uncover the most suitable tailored to each person’s needs. For instance, active athletes often require more intensive interventions like , while those who lead a less active lifestyle might find relief with .
Incorporating individual preferences and goals into the treatment strategy is crucial. Regular follow-ups and adjustments based on client feedback and progress are vital for optimizing outcomes. This not only boosts client satisfaction but also significantly enhances the effectiveness of the offered. Studies reveal that about 87.5% of individuals reported within three months of care at RegenCore, underscoring the importance of .
Take Victor V., for example; he shared how he was hiking pain-free just two months after his knee regenerative therapy. Similarly, Glen expressed his joy at being able to surf again three months later. Furthermore, integrating genetic prescreening and a multidisciplinary team strategy can elevate the efficiency of , ensuring that each patient receives the best possible support on their journey to recovery.

Engage Patients Through Education and Informed Decision-Making
When it comes to making choices about care, is crucial. Many individuals feel overwhelmed by the options available, and it’s essential for practitioners to provide comprehensive information about . This includes detailing the benefits, risks, and expected outcomes of non-surgical regeneration, while reassuring patients that these are safe and effective, backed by research. By using visual aids, brochures, and digital resources, practitioners can significantly improve individuals’ understanding and retention of this vital information.
Encouraging questions and creates a collaborative environment where individuals feel valued and heard. It’s important to share from former patients, as these narratives can build trust and confidence in the process. Take Andrew Robinson, for instance. He opted for a instead of knee replacement and experienced remarkable improvements in his mobility. His journey highlights the positive impact of being actively involved in care decisions. Additionally, incorporating quotes from healthcare professionals about the importance of informed decision-making can further reinforce the credibility of the information shared.
By actively engaging individuals in their care choices, practitioners not only boost adherence to treatment plans but also enhance overall satisfaction with the care provided. This collaborative approach empowers patients, leading to better outcomes in managing . It’s about more than just treatment; it’s about that prioritizes the patient’s journey and well-being.

Conclusion
Regenerative medicine is truly a beacon of hope for those grappling with joint pain, offering innovative, non-surgical solutions that tap into the body’s remarkable ability to heal itself. Imagine a life where pain doesn’t dictate your daily activities-therapies like Platelet-Rich Plasma (PRP) and Bone Marrow Aspirate Concentrate (BMAC) can help individuals suffering from conditions such as osteoarthritis find significant relief and regain their mobility. This isn’t just about easing discomfort; it’s about restoring the joy of movement and the freedom to live life fully.
As we explore the landscape of non-surgical techniques, we uncover their profound effectiveness in addressing joint pain. PRP therapy, a minimally invasive procedure, harnesses growth factors from the patient’s own blood to stimulate healing, while BMAC therapy employs stem cells from bone marrow to encourage tissue regeneration. The emphasis on personalized treatment plans cannot be overstated-strategies tailored to individual needs and preferences lead to better outcomes and a more satisfying journey toward recovery. By engaging patients through education and informed decision-making, we foster a sense of empowerment that enhances adherence to treatment and nurtures a holistic approach to care.
As regenerative medicine continues to advance, embracing these compassionate practices can truly empower individuals on their path to pain-free living. The integration of personalized care, innovative therapies, and active patient involvement not only builds trust but also lays the groundwork for effective joint pain management solutions. By prioritizing these strategies, practitioners can significantly uplift the quality of life for those affected by joint pain, underscoring the vital role of non-surgical regeneration in today’s healthcare landscape.
Frequently Asked Questions
What is regenerative medicine?
Regenerative medicine is a revolutionary approach that focuses on repairing or replacing damaged tissues and organs by harnessing the body’s intrinsic healing mechanisms.
How does regenerative medicine help with joint pain management?
Regenerative medicine therapies, such as Platelet-Rich Plasma (PRP) and Bone Marrow Aspirate Concentrate (BMAC), promote tissue repair and reduce inflammation, offering a non-surgical alternative for managing joint pain.
What conditions can benefit from regenerative medicine?
Conditions like osteoarthritis and chronic tendon injuries can benefit from regenerative medicine, as it addresses the underlying causes of pain and discomfort.
What are the benefits of therapies like PRP and BMAC?
These therapies enhance joint function, promote tissue regeneration at the cellular level, and provide substantial pain relief, allowing individuals to reclaim their lives.
How effective are stem cell injections for knee osteoarthritis?
Research shows that approximately 85% of people receiving stem cell injections for knee osteoarthritis experience significant pain relief within three months.
Can you provide an example of the effectiveness of regenerative medicine?
A 40-year-old athlete with a torn ligament experienced a 60% improvement in mobility within six weeks after receiving PRP treatment, illustrating the transformative potential of these therapies.
List of Sources
- Define Regenerative Medicine and Its Role in Joint Pain Management
- Challenge accepted: UCLA Health team works at warp speed to defeat osteoarthritis (https://uclahealth.org/news/article/challenge-accepted-ucla-health-team-works-warp-speed-defeat)
- ihsmedicalgroup.com (https://ihsmedicalgroup.com/2025/12/05/regenerative-medicine-the-future-of-healing)
- Stanford scientists found a way to regrow cartilage and stop arthritis (https://sciencedaily.com/releases/2026/01/260120000333.htm)
- Emerging Technologies in Pain Management for Joint and Muscle Disorders (https://treatingpain.com/news-updates/2025/october/emerging-technologies-in-pain-management-for-joi)
- Inhibiting a master regulator of aging regenerates joint cartilage in mice (https://med.stanford.edu/news/all-news/2025/11/joint-cartilage-aging.html)
- Explore Key Non-Surgical Techniques: PRP and BMAC Explained
- Bone Marrow Aspirate Concentrate (BMAC) For Joint & Tissue Pain (https://regenexx.com/treatment/bone-marrow-aspirate-concentrate)
- Using PRP To Treat Osteoarthritis In 2025 I Orthopaedic Medical Group (https://omgtb.com/using-prp-to-treat-knee-osteoarthritis-2025-evidence-outcomes)
- Analyzing the performance of platelet-rich plasma and bone marrow aspirate concentrate injections for the treatment of knee osteoarthritis – Mayo Clinic (https://mayoclinic.org/medical-professionals/physical-medicine-rehabilitation/news/analyzing-the-performance-of-platelet-rich-plasma-and-bone-marrow-aspirate-concentrate-injections-for-the-treatment-of-knee-osteoarthritis/mqc-20578651)
- Can platelet-rich plasma injections provide better pain relief and functional outcomes in persons with common shoulder diseases: a meta-analysis of randomized controlled trials – PMC (https://pmc.ncbi.nlm.nih.gov/articles/PMC8907495)
- Hip or shoulder? Location matters for bone marrow used in joint repair (https://medicalxpress.com/news/2025-10-hip-shoulder-bone-marrow-joint.html)
- Implement Personalized Treatment Plans for Optimal Outcomes
- Stem Cell Therapy Success Rates Hit 78%: New Research Reveals Breakthrough Results (https://globalrph.com/2025/03/stem-cell-therapy-success-rates-hit-78-new-research-reveals-breakthrough-results)
- The importance of individualized regenerative medicine – Mayo Clinic News Network (https://newsnetwork.mayoclinic.org/discussion/the-importance-of-individualized-regenerative-medicine)
- Stem Cell Success Rate: Evaluated (2025) (https://dvcstem.com/post/stem-cell-success-rate)
- How Personalized Pain Management Plans Improve Patient Outcomes – Southside Pain Specialists (https://southsidepainspecialists.com/how-personalized-pain-management-plans-improve-patient-outcomes)
- Engage Patients Through Education and Informed Decision-Making
- pmc.ncbi.nlm.nih.gov (https://pmc.ncbi.nlm.nih.gov/articles/PMC6996004)
- 12 Best Quotes on the Future of Healthcare (https://klara.com/blog/12-best-quotes-on-the-future-of-healthcare)
- 5 stem cell success stories | Cells4Life (https://cells4life.com/us/2019/12/5-stem-cell-success-stories?srsltid=AfmBOoq_woZS-FsgZ9rpwF7n4Ju_9bQy5AAJZeOFy2nxB7M714D27D_k)
- pmc.ncbi.nlm.nih.gov (https://pmc.ncbi.nlm.nih.gov/articles/PMC9483965)
- Stem Cell Therapy Patient Case Studies — Advanced Diagnostic Pain Treatment Centers (https://ihurt.com/regenerative-therapy-patients)