Introduction
Understanding the vital role of the labrum in joint stability highlights just how essential this fibrocartilaginous structure is for our mobility and comfort. When injuries happen, the consequences can be significant, impacting not only athletes but anyone who depends on their joints for everyday activities. This article takes a closer look at the possibility of a labrum tear healing on its own, examining the signs to be aware of, the importance of a thorough assessment, and the variety of treatment options available. But can our bodies truly heal such injuries without surgical intervention, or is seeking professional help crucial for a successful recovery?
Understand Labrum Anatomy and Function
The labrum is more than just a fibrocartilaginous structure; it plays a crucial role in the shoulder and hip joints. It encircles the socket of the shoulder (glenoid) and hip (acetabulum), deepening the joint and providing essential stability. Imagine the comfort of knowing that this structure acts as a cushion, absorbing shock during movement. However, when injuries occur, the consequences can be significant. In the shoulder, the labrum secures the ball of the joint, preventing dislocation, while in the hip, it enhances stability and protects the articular cartilage.
Injuries to the labrum can lead to considerable pain and instability, deeply affecting mobility and overall function. For many, this isn’t just a medical issue; it’s a disruption to their daily lives and activities. Athletes, in particular, face a heightened risk, with shoulder tears being common in high-impact sports. This reality underscores the importance of prompt diagnosis and treatment.
Orthopedic specialists emphasize that maintaining the labrum’s integrity is vital for joint stability and preventing further damage. At RegenCore, we understand the challenges that come with such injuries. That’s why we offer innovative regenerative therapies like Platelet-Rich Plasma (PRP) injections and Bone Marrow Aspirate Concentrate (BMAC). These treatments harness the body’s natural healing processes, focusing on restoring joint damage and providing a safe, effective method for tissue repair.
Understanding the impact of shoulder injuries on physical activities and recovery is crucial for anyone looking to maintain an active lifestyle. At RegenCore, we’re here to support you on your journey to recovery, ensuring you can return to the activities you love.

Identify Symptoms of a Labrum Tear
If you’re dealing with a labrum injury, you might be feeling ongoing discomfort in your shoulder or hip. It can be frustrating when you experience that unsettling feeling of locking or catching in your joint, not to mention the reduced range of motion that can limit your daily activities. In the shoulder, many patients describe a deep, aching sensation that seems to worsen during overhead movements. For those with hip injuries, the discomfort often manifests as groin pain or unease during prolonged sitting or standing.
What’s particularly concerning is that up to 55% of individuals experiencing hip or groin discomfort may have cartilage injuries, which could be contributing to their pain. Dr. Joshua D. Harris highlights the importance of addressing these issues, stating, “If you’re having any hip problem or symptom, having your hips evaluated is the best way to prevent more serious issues that could dramatically affect your quality of life.” Recognizing these signs early is vital; untreated cartilage injuries can lead to instability and further complications.
At RegenCore, we understand the emotional toll that [[[joint pain](https://hss.edu/health-library/conditions-and-treatments/shoulder-labrum-tear)](https://hss.edu/health-library/conditions-and-treatments/shoulder-labrum-tear)](https://hss.edu/health-library/conditions-and-treatments/shoulder-labrum-tear) can take on your life. That’s why we advocate for personalized regenerative therapies that utilize naturally derived cell-based biologics to enhance healing and promote tissue repair. Our approach is rooted in research, ensuring that you receive safe and effective treatment tailored to your needs.
Physical therapists emphasize that if joint pain disrupts your daily activities or worsens after physical exertion, it’s crucial to seek evaluation promptly. For instance, a case study showed that individuals with hip labral injuries who received early treatment-including innovative regenerative methods customized to their specific needs-experienced significantly improved recovery outcomes. This enabled them to return to their favorite activities more swiftly, reclaiming their quality of life.

Evaluate Healing Potential Based on Tear Severity
Labral injuries can be a daunting experience, ranging from minor fraying to complete detachment. For many, the thought of an injury can be overwhelming, especially when it comes to healing. Minor injuries might seem less concerning, as they often heal on their own, leading to questions about whether a labrum tear can heal on its own, particularly when symptoms are minimal. However, more serious injuries, especially those involving detachment from the bone, can lead to significant challenges that require medical intervention. These injuries can arise from sudden trauma or repetitive actions, both of which play a crucial role in their development.
Imagine facing a shoulder injury and wondering if you’ll ever return to your favorite activities. Research shows that about two-thirds of patients with minor shoulder injuries can fully recover through conservative methods like rest and physical therapy. At RegenCore, we understand the emotional toll these injuries can take, which is why we offer personalized regenerative therapies designed to enhance healing. Our approach includes innovative treatments such as [[[bone marrow aspirate concentrate (BMAC)](https://regencoremethod.com/services/electromagnetic-transduction-therapy)](https://regencoremethod.com/services/electromagnetic-transduction-therapy)](https://regencoremethod.com/services/electromagnetic-transduction-therapy) and platelet-rich plasma (PRP) injections, tailored to support your unique recovery journey.
Healing isn’t just about the physical; it’s influenced by factors like age, activity level, and overall health. That’s why a comprehensive evaluation by a healthcare professional is essential. Imaging studies can accurately assess the severity of your injury and help determine the most effective treatment plan. Current medical perspectives emphasize the importance of prompt intervention to prevent long-term complications and maintain stability in your shoulder connections.
If you’re experiencing discomfort, instability, or a catching sensation, these could be indicators of a cartilage injury. Recognizing these signs is vital for identifying the issue and seeking help. As Dr. Srino Bharam insightfully notes, ‘[Advancements in arthroscopic technology](https://srinobharammd.com/blog/hope-for-fixing-labral-tears-in-athletes-34187.html) have helped athletes and weekend warriors return to sports in ways that were unimaginable in previous years.’ At RegenCore, we’re here to support you every step of the way, ensuring you have the best chance for a successful recovery.

Explore Non-Surgical Treatment Options
Dealing with a labral tear can be incredibly challenging, leading patients to wonder if a labrum tear can heal on its own, often leaving them feeling frustrated and uncertain about their path to recovery. Non-surgical treatment options, such as:
- Physical therapy
- Anti-inflammatory medications
- Activity modification
offer hope. Physical therapy is particularly vital, as it strengthens the muscles around the joint, boosts flexibility, and helps restore function. Techniques like ultrasound therapy and electrical stimulation are commonly used to ease discomfort and promote healing, providing a sense of relief during a difficult time.
A study revealed that 71% of patients felt their hip was ‘normal or nearly normal’ after a year of non-surgical management. This statistic highlights the potential effectiveness of these conservative approaches, especially for those with minor to moderate tears. However, it’s important to acknowledge that 48% of patients still experienced discomfort after a year, which leads to the question: can a labrum tear heal on its own, as 40% were contemplating surgery. These figures underscore the limitations of conservative treatments and the emotional toll they can take.
Corticosteroid injections can also offer significant pain relief, but they come with a caveat: long-term use is not recommended due to the risk of soft tissue degeneration. At RegenCore, we understand the struggles you face, which is why we provide personalized regenerative therapies that harness naturally derived cell-based biologics to enhance healing and promote tissue repair. Our innovative therapies can be tailored to meet your unique needs, offering a comprehensive approach to recovery.
By combining regenerative therapies with traditional methods, we aim to improve joint function and create a more effective recovery journey. This holistic strategy can be a beacon of hope for many navigating the challenges of labral injuries, guiding you toward a brighter, pain-free future.

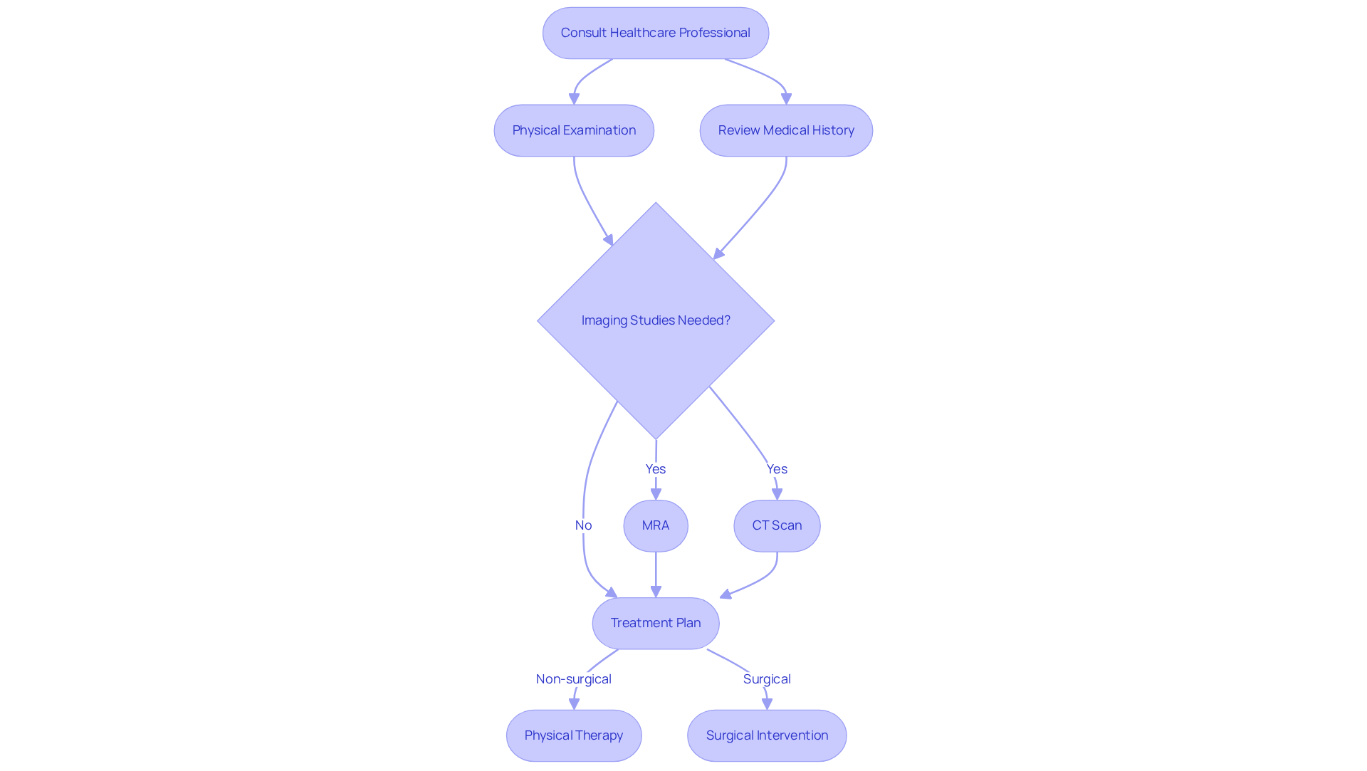
Consult a Healthcare Professional for Assessment
If you suspect an injury to your labrum, it’s crucial to reach out to a healthcare expert for a thorough evaluation. This step is not just about getting a diagnosis; it’s about understanding your body and what it’s going through. Typically, this process involves:
- A detailed physical examination
- A careful review of your medical history
Imaging studies, especially magnetic resonance arthrography (MRA), are often the go-to diagnostic tool because they’re incredibly sensitive in spotting labral injuries. Research shows that MRA significantly improves the visualization of intraarticular structures, making it a key player in achieving an accurate diagnosis. In some situations, CT scans might also be used to gauge the severity of the tear.
Orthopedic specialists stress the importance of a thorough evaluation, as catching these issues early can lead to better treatment outcomes. Based on what your healthcare provider finds, they can suggest a treatment plan tailored to you. This might include non-surgical options like physical therapy, or if needed, surgical intervention. It’s essential to grasp the diagnostic process and the potential for recovery, as seeking help promptly can greatly influence your ability to return to your normal activities and maintain an active lifestyle. Remember, you’re not alone in this journey; understanding your options is a vital step toward healing.

Conclusion
Facing the challenges of recovery from a labrum tear can feel overwhelming. Understanding the complexities of this injury is crucial for anyone on this journey. Recognizing symptoms, assessing the severity, and exploring both non-surgical and regenerative treatment options are vital steps. The labrum plays a key role in joint stability, and addressing injuries promptly can make a world of difference in recovery outcomes.
Early diagnosis and intervention are essential. They can prevent further complications and significantly enhance the healing process. For those with minor to moderate tears, non-surgical treatments like physical therapy and regenerative therapies offer promising paths to recovery. It’s important to consult healthcare professionals for a thorough assessment; they can create tailored treatment plans that meet individual needs, helping you return to an active lifestyle.
Ultimately, understanding the implications of a labrum tear and the available treatment options empowers you to take control of your recovery journey. By prioritizing early evaluation and embracing innovative therapies, you can navigate the path to healing with confidence, reclaiming your quality of life and resuming the activities you love.
Frequently Asked Questions
What is the labrum and what role does it play in the shoulder and hip joints?
The labrum is a fibrocartilaginous structure that encircles the socket of the shoulder (glenoid) and hip (acetabulum), deepening the joint and providing essential stability. It acts as a cushion, absorbing shock during movement and preventing dislocation in the shoulder while enhancing stability in the hip.
What are the consequences of labrum injuries?
Injuries to the labrum can lead to considerable pain and instability, significantly affecting mobility and overall function. This can disrupt daily activities and is particularly concerning for athletes, as shoulder tears are common in high-impact sports.
How can labrum injuries be treated?
Treatments for labrum injuries include innovative regenerative therapies such as Platelet-Rich Plasma (PRP) injections and Bone Marrow Aspirate Concentrate (BMAC), which harness the body’s natural healing processes to restore joint damage and promote tissue repair.
What symptoms indicate a labrum tear?
Symptoms of a labrum tear may include ongoing discomfort in the shoulder or hip, a locking or catching sensation in the joint, reduced range of motion, deep aching in the shoulder during overhead movements, and groin pain or unease during prolonged sitting or standing in the hip.
Why is it important to address labrum injuries early?
Early evaluation and treatment of labrum injuries are crucial to prevent more serious issues and complications, such as instability. Untreated cartilage injuries can lead to further damage and significantly affect quality of life.
What should individuals do if they experience joint pain?
If joint pain disrupts daily activities or worsens after physical exertion, it is important to seek evaluation promptly. Early treatment can lead to significantly improved recovery outcomes, allowing individuals to return to their favorite activities more swiftly.
List of Sources
- Understand Labrum Anatomy and Function
- Labral Tear Recovery: How UOI Helped Two Ballet Dancers Return to Peak Performance – University Orthopedics Blog (https://blog.universityorthopedics.com/labral-tear-recovery-how-uoi-helped-two-ballet-dancers-return-to-peak-performance)
- The prevalence of acetabular labral
tears and associated pathology in a young asymptomatic population | Bone & Joint (https://boneandjoint.org.uk/Article/10.1302/0301-620X.97B5.35166) - An elevated hip experience: Mayo Clinic treatment for hip impingement and labral tears – Mayo Clinic (https://mayoclinic.org/medical-professionals/orthopedic-surgery/news/an-elevated-hip-experience-mayo-clinic-treatment-for-hip-impingement-and-labral-tears/mac-20573106)
- Advanced Treatment for Labral Tears in Athletes (https://srinobharammd.com/blog/hope-for-fixing-labral-tears-in-athletes-34187.html)
- Identify Symptoms of a Labrum Tear
- Shoulder Labrum Tear (Torn Labrum) | HSS Sports Medicine (https://hss.edu/health-library/conditions-and-treatments/shoulder-labrum-tear)
- 5 Signs of a Labral Tear | Joshua D. Harris (https://joshuaharrismd.com/5-signs-of-a-labral-tear)
- 6 Signs Your Shoulder Pain Is From a Torn Labrum | Institute of Living | Hartford HealthCare | CT (https://instituteofliving.org/health-wellness/news/newsroom-detail?articleId=67082&publicid=499)
- 5 Signs You Might Have a Labral Tear in Your Hip or Shoulder (https://orthotx.com/post/5-signs-you-might-have-a-labral-tear-in-your-hip-or-shoulder)
- Prevalence of Shoulder Labral Injury in Collegiate Football Players at the National Football League Scouting Combine – PMC (https://pmc.ncbi.nlm.nih.gov/articles/PMC6055272)
- Evaluate Healing Potential Based on Tear Severity
- Advanced Treatment for Labral Tears in Athletes (https://srinobharammd.com/blog/hope-for-fixing-labral-tears-in-athletes-34187.html)
- Labral reconstruction yielded favorable outcomes among adolescent patients (https://cincysportssurgeon.com/healthcare-news-pl1311/labral-reconstruction-yielded-favorable-outcomes-among-adolescent-patients-p60335.html)
- Treating a torn labrum: your options explained (https://northwell.edu/news/insights/torn-labrum-types-treatment-recovery)
- Can a Labral Tear Heal on Its Own? Understanding Your Injury | RegenCore Method (https://regencoremethod.com/can-a-labral-tear-heal-on-its-own-understanding-your-injury)
- Reported Rates of Labral Repair and Reconstruction in Primary Hip Arthroscopy Vary Widely Across Published Studies: A Systematic Review (https://sciencedirect.com/science/article/pii/S2666061X25001853)
- Explore Non-Surgical Treatment Options
- Hip Labral Tear Recovery Without Surgery | Dr David Slattery (https://davidslattery.com/hip-labral-tear-recovery-without-surgery)
- Nonsurgical Treatment of Hip Labral Tears Improves Function, but Pain Can Persist (https://advances.massgeneral.org/ortho/journal.aspx?id=1273)
- Hip Labral Tear: Exploring Non-Surgical Pathways to Recovery (https://ospinamedical.com/orthopedic-blog/hip-labral-tear-exploring-non-surgical-pathways-to-recovery)
- Treating a torn labrum: your options explained (https://northwell.edu/news/insights/torn-labrum-types-treatment-recovery)
- Hip Labral Tear Non Surgical Treatment Guide (https://unicornbioscience.com/hip-labral-tear-non-surgical-treatment)
- Consult a Healthcare Professional for Assessment
- AAC-CASEM Consensus Group Publishes Guidelines for the Treatment of Hip Labral Tears | CASEM – ACMSE (https://casem-acmse.org/news/aac-hip-labral-tears)
- Prevalence of labral tears and cartilage loss in patients with mechanical symptoms of the hip: evaluation using MR arthrography (https://oarsijournal.com/article/S1063-4584(07)00060-X/fulltext)
- Surgeons weigh surgical options for primary hip labral tears (https://healio.com/news/orthopedics/20230315/surgeons-weigh-surgical-options-for-primary-hip-labral-tears)
- A comprehensive review of hip labral tears – PMC (https://pmc.ncbi.nlm.nih.gov/articles/PMC2697339)