Introduction
A meniscus tear can feel like a heavy blow for those who lead active lives, often bringing along pain and frustration that can disrupt daily routines. It’s essential to grasp the intricacies of this common injury, especially for those who are eager to find non-surgical healing paths.
With numerous treatment options on the table, a pressing question lingers: can a meniscus tear genuinely heal without surgery? This article takes a closer look at the potential for recovery, exploring innovative regenerative therapies alongside traditional methods, all while guiding you through the important decisions regarding your knee health.
Define Meniscus Tear: Understanding the Injury
A can feel like a devastating blow, especially for athletes and active individuals. This injury involves a rupture or damage to the meniscus, a C-shaped cartilage that cushions the joint between the femur (thigh bone) and tibia (shin bone). Often, these injuries occur suddenly, triggered by twisting motions or heavy impacts during sports activities. The pain, swelling, stiffness, and difficulty moving the knee can be overwhelming, leaving individuals feeling frustrated and anxious about their recovery.
Understanding the type and severity of a is crucial to determine if you can , as it directly influences . Meniscus injuries come in various forms – horizontal, vertical, and complex variations – each with its own unique characteristics and healing implications. Recent studies reveal that these injuries account for , leading to missed games and altered career paths. This statistic underscores the emotional toll that such injuries can take, not just physically but also mentally.
At RegenCore, we recognize the importance of . The raises the question, can you heal without surgery, and it varies significantly based on the type and location of the injury. For example, lateral s often have a higher and are prioritized for repair, while complex tears may require more extensive intervention. Our customized utilize naturally derived cell-based biologics, designed to enhance healing and promote recovery in injured joints. We aim to provide safe and effective solutions tailored to each individual’s needs.
It’s important to note that 63.8% of meniscal injuries lead to the inquiry: ? This statistic highlights the need for a deep understanding of these distinctions, especially for athletes eager to know to return to their sport effectively and safely. Our approach is grounded in extensive research, demonstrating the effectiveness of in promoting healing and recovery. At RegenCore, we’re here to support you on your journey back to health, offering compassionate care and expertise every step of the way.

Explore Non-Surgical Treatment Options for Meniscus Tears
Meniscus tears can be a daunting challenge for many, often leaving individuals in pain and struggling to maintain their active lifestyles. At RegenCore, we understand the emotional toll that knee injuries can take, and we’re here to help. Our raise the question: , as they encompass a range of compassionate strategies aimed at alleviating symptoms and promoting healing. Traditional methods like the RICE protocol – Rest, Ice, Compression, Elevation – along with physical rehabilitation and anti-inflammatory medications, are essential in managing these injuries. Yet, we also recognize the growing importance of , such as injections and , as they raise the question of by harnessing the body’s natural healing abilities to improve recovery outcomes.
Imagine receiving a PRP treatment, where a concentrated solution of platelets is injected into your joint. Many patients have reported and improvements in joint function after this procedure. A meta-analysis of 18 randomized controlled trials involving 1,143 individuals revealed that PRP therapy led to a mean reduction of discomfort by 0.73 on the visual analog scale, alongside enhanced joint function as measured by the Lysholm score. Similarly, BMAC utilizes stem cells from your own bone marrow to support tissue repair, raising the question, , as a hopeful alternative for those wishing to avoid it.
At RegenCore, we tailor these treatments to fit each individual’s unique condition, helping to alleviate pain and restore knee function. Our goal is to empower active individuals to return to their routines and answer the question, ? Success stories from our patients abound, with many sharing their journeys back to sports and recreational activities after undergoing these treatments. Physical therapists have observed that while the RICE protocol is effective for initial management, can lead to more significant long-term benefits, enhancing recovery rates and reducing the risk of future complications. As research continues to evolve, these innovative therapies are becoming integral to treatment plans for meniscus injuries, raising the question of whether you can heal meniscus tear without surgery while providing active individuals with viable options to regain their mobility and function.

Understand the Healing Process: Factors and Regenerative Therapies
Dealing with a can be a daunting experience, especially when you wonder, , filled with uncertainty and frustration. The healing process is complex, involving biological mechanisms like inflammation, tissue repair, and remodeling. Factors such as the injury’s location, severity, and the patient’s age and overall health are crucial when considering if you can heal meniscus tear without surgery. For instance, tears in the outer ‘red zone’ of the meniscus benefit from a richer blood supply, which enhances their potential for self-healing. On the other hand, tears in the inner ‘white zone’ often lead to the consideration of whether you can heal meniscus tear without surgery, as they require more intensive interventions due to their limited healing capacity.
At RegenCore, we understand the emotional toll that these injuries can take. That’s why we offer innovative , particularly and , to address the question of . These therapies significantly enhance the healing process by delivering essential growth factors and stem cells directly to the injury site, promoting a more efficient recovery. Our approach is grounded in the latest research and has been refined through thousands of successful regenerative therapy treatments. Research indicates that can achieve a success rate of 60% to 70% in improving pain and function for individuals with osteoarthritis of the joint, prompting the question, , while . Remarkably, younger patients with stable knees experience an impressive 80% to 95% success rate with , highlighting how age can influence recovery outcomes.
Experts in regenerative medicine discuss whether you can heal meniscus tear without surgery, emphasizing the transformative potential of these treatments. Dr. Ronald S. Lederman shares, “We design individualized recovery plans to restore you to a healthy active lifestyle,” underscoring the importance of tailored approaches at RegenCore. Additionally, it’s worth noting that the overall failure rate of meniscal repair at a mean follow-up of 86 months is 19.1%. This context helps illustrate the compared to traditional methods. As the field continues to evolve, ongoing studies are exploring whether , with the goal of improving recovery rates and long-term joint health.

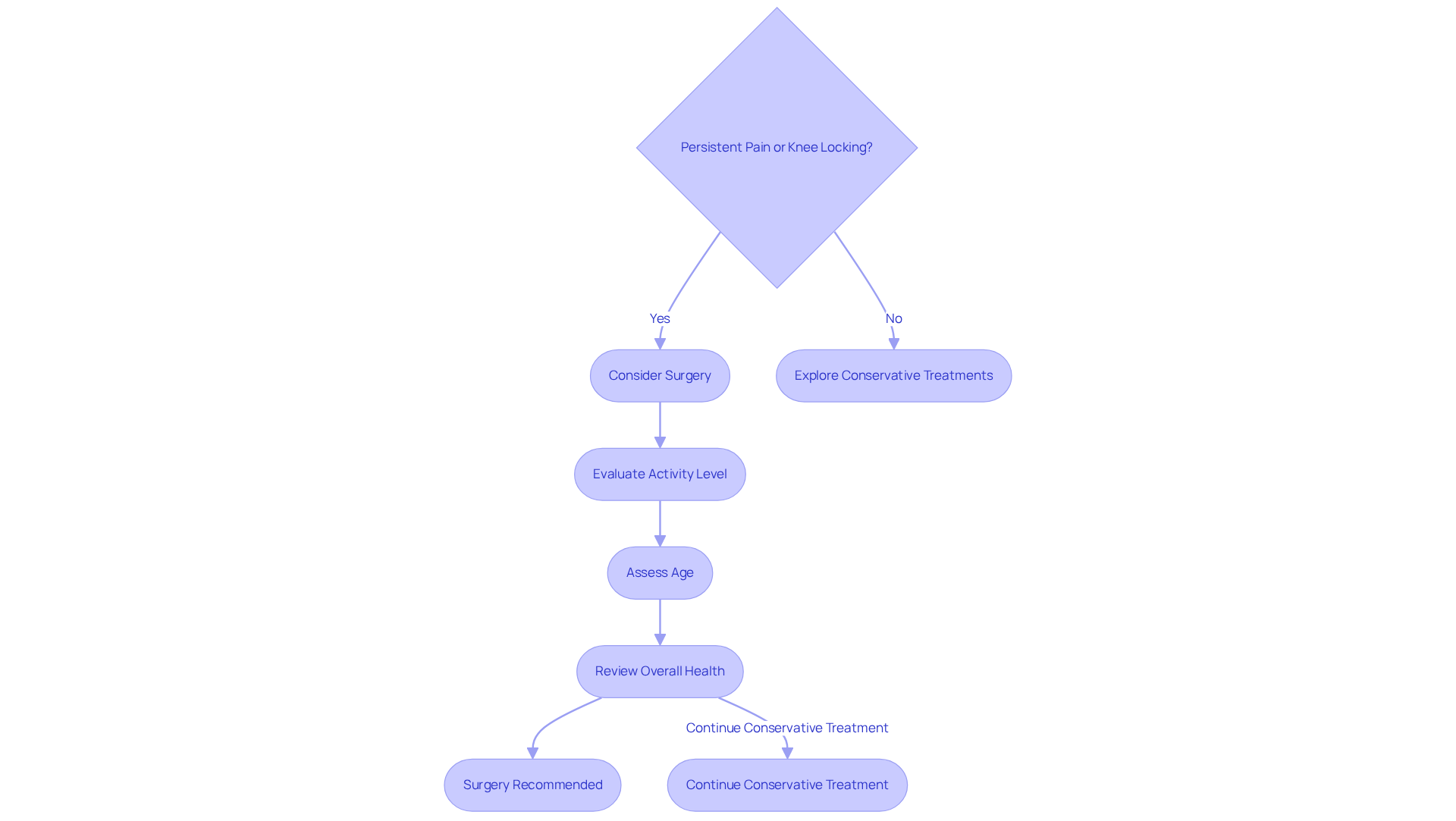
Identify When Surgery Becomes Necessary: A Balanced Perspective
When conservative treatments fall short, may become necessary. Imagine living with persistent pain that doesn’t ease with rest or rehabilitation, or experiencing episodes of knee locking that disrupt your daily life. For many, significant instability can hinder not just daily activities but also athletic pursuits. In these moments, surgical options, often involving , can provide relief by repairing or removing the damaged meniscus through small incisions.
At RegenCore, we understand the emotional toll that can take. That’s why we offer personalized that harness naturally derived cell-based biologics to promote healing and reverse tissue damage in arthritic or injured joints. Our innovative approaches serve as a secure and efficient alternative to surgery, enhancing recovery through tailored strategies that meet individual needs.
Orthopedic surgeons emphasize the importance of a collaborative decision-making process between patients and healthcare providers. It’s essential to consider factors like activity level, age, and overall health. For instance, a young athlete grappling with a complex tear may need surgery to regain full function, while an older individual with a degenerative tear might find relief through .
Real-life stories highlight this journey:
- One passionate runner faced ongoing discomfort and instability despite extensive physical therapy. After a thorough evaluation, RegenCore’s was recommended, allowing them to return to running pain-free.
- In contrast, another patient with a less severe injury successfully managed their symptoms through and lifestyle changes, avoiding surgery altogether.
While many meniscus tears can be effectively treated, it’s important to consider if you can , as recognizing the signs that indicate the need for surgical intervention is vital for achieving the best outcomes. By understanding these indicators, active professionals can make informed decisions about their knee health, empowering them to take control of their recovery.

Conclusion
Exploring the possibility of healing a meniscus tear without surgery reveals a landscape filled with hope for active individuals. Many face the daunting prospect of surgery, but it’s essential to know that significant recovery can often be achieved through non-surgical methods. By understanding the injury, its type, and the healing processes involved, individuals can discover effective alternatives that promote recovery and allow them to return to the activities they love.
This article shines a light on various non-surgical treatments, from traditional methods like the RICE protocol to innovative regenerative therapies such as Platelet-Rich Plasma (PRP) and Bone Marrow Aspirate Concentrate (BMAC). These approaches not only help alleviate pain but also enhance the body’s natural healing capabilities, offering a glimmer of hope to those grappling with meniscus injuries. Success stories from patients serve as powerful reminders of the effectiveness of these treatments, illustrating how personalized care can lead to remarkable outcomes without the need for invasive procedures.
Ultimately, the journey of recovery from a meniscus tear underscores the importance of informed decision-making. Active professionals are encouraged to explore all available options, understand when surgery may be necessary, and consider the potential of non-surgical treatments. By prioritizing personalized care and innovative therapies, individuals can empower themselves to reclaim their mobility and continue pursuing their passions, reinforcing the belief that healing is indeed possible without surgery.
Frequently Asked Questions
What is a meniscus tear?
A meniscus tear is an injury involving a rupture or damage to the meniscus, which is a C-shaped cartilage that cushions the joint between the femur (thigh bone) and tibia (shin bone).
How do meniscus tears typically occur?
Meniscus tears often occur suddenly, triggered by twisting motions or heavy impacts during sports activities.
What are the common symptoms of a meniscus tear?
Common symptoms include pain, swelling, stiffness, and difficulty moving the knee.
How prevalent are meniscus injuries among young athletes?
Meniscus injuries account for 10-20% of knee injuries in young athletes, often leading to missed games and altered career paths.
Can meniscus tears heal without surgery?
The potential for healing without surgery varies significantly based on the type and location of the injury. Lateral meniscus tears often have a higher healing potential, while complex tears may require more extensive intervention.
What treatment options are available for meniscus tears?
Treatment options include personalized strategies such as regenerative treatments utilizing naturally derived cell-based biologics, which aim to enhance healing and promote recovery in injured joints.
What percentage of meniscal injuries lead to inquiries about non-surgical healing?
Approximately 63.8% of meniscal injuries lead individuals to inquire about the possibility of healing without surgery.
What is the approach taken by RegenCore for treating meniscus tears?
RegenCore focuses on customized regenerative treatments based on extensive research, providing safe and effective solutions tailored to each individual’s needs to support their recovery journey.
List of Sources
- Define Meniscus Tear: Understanding the Injury
- pmc.ncbi.nlm.nih.gov (https://pmc.ncbi.nlm.nih.gov/articles/PMC5189670)
- Broken, Not Beat (https://post-journal.com/sports/local-sports/2025/12/broken-not-beat)
- Domantas Sabonis Injury Update: left meniscus tear and Kings Re-Evaluation (https://freejobalert.com/article/domantas-sabonis-injury-update-knee-tear-kings-re-evaluation-26514)
- Meniscus tears in kids and teens are on the rise. What’s the best treatment? (https://health.ucdavis.edu/news/headlines/meniscus-tears-in-kids-and-teens-are-on-the-rise-whats-the-best-treatment/2025/01)
- Meniscus Tears in Elite Athletes: Treatment Considerations, Clinical Outcomes, and Return to Play – PMC (https://pmc.ncbi.nlm.nih.gov/articles/PMC11219605)
- Explore Non-Surgical Treatment Options for Meniscus Tears
- OrthoPreserve Receives Both FDA Breakthrough Device Designation and Prestigious TAP Enrollment for Meniscus Implant to Revolutionize Knee Pain Treatment – Ortho Spine News (https://orthospinenews.com/2025/01/29/orthopreserve-receives-both-fda-breakthrough-device-designation-and-prestigious-tap-enrollment-for-meniscus-implant-to-revolutionize-knee-pain-treatment)
- Meniscus injuries could be treated by customizable hydrogel | Penn Medicine (https://pennmedicine.org/news/meniscus-injuries-may-soon-be-treated-by-customizable-hydrogel)
- Efficacy and Safety of Platelet-Rich Plasma for Patients With Meniscal Injury: A Systematic Review and Meta-analysis of Randomized Controlled Trials – PMC (https://pmc.ncbi.nlm.nih.gov/articles/PMC12495197)
- Meniscus injuries may soon be treated by customizable hydrogel (https://sciencedaily.com/releases/2025/03/250328173518.htm)
- Expanding Non-Surgical Treatment Options for Meniscus Injuries in Clinical Practice (https://softwavetrt.com/blog-non-surgical-meniscus-tear-treatment-options)
- Understand the Healing Process: Factors and Regenerative Therapies
- Nineteen percent of meniscus repairs are being revised and failures frequently occur after the second postoperative year: a systematic review and meta-analysis with a minimum follow-up of 5 years – PMC (https://pmc.ncbi.nlm.nih.gov/articles/PMC9206598)
- lkorthopedics.com (https://lkorthopedics.com/2025/06/06/harnessing-healing-from-within-the-benefits-of-prp-and-stem-cell-therapy)
- What’s the Latest News on Meniscus Injuries? (https://idahochiropracticgroup.com/Injuries-Conditions/Knee/Research-Articles/What-s-the-Latest-News-on-Meniscus-Injuries/a~2752/article.html)
- Repairing — not removing — torn meniscus improves results for athletes – Mayo Clinic Orthopedics & Sports Medicine (https://sportsmedicine.mayoclinic.org/news/repairing-not-removing-torn-meniscus-improves-results-for-athletes)
- Analyzing the performance of platelet-rich plasma and bone marrow aspirate concentrate injections for the treatment of knee osteoarthritis – Mayo Clinic (https://mayoclinic.org/medical-professionals/physical-medicine-rehabilitation/news/analyzing-the-performance-of-platelet-rich-plasma-and-bone-marrow-aspirate-concentrate-injections-for-the-treatment-of-knee-osteoarthritis/mqc-20578651)
- Identify When Surgery Becomes Necessary: A Balanced Perspective
- Nineteen percent of meniscus repairs are being revised and failures frequently occur after the second postoperative year: a systematic review and meta-analysis with a minimum follow-up of 5 years – PMC (https://pmc.ncbi.nlm.nih.gov/articles/PMC9206598)
- med.libretexts.org (https://med.libretexts.org/Bookshelves/Nutrition/Culinary_Medicine_2025e_(Antonopoulos_et_al.)/05:_Appendices/5.01:Appendix_A-_Case_Studies)
- sciencedirect.com (https://sciencedirect.com/science/article/pii/S096801602200103X)
- The Healing Pond: James Erith – Liberation Found (https://liberationfound.com/case_studies/healing-pond-james-erith)