Introduction
Shoulder injuries can profoundly disrupt daily life, leaving individuals struggling with pain and restricted movement. Many find that traditional treatments often fall short, leading to frustration and despair. In this challenging landscape, a groundbreaking approach has emerged: stem cell therapy. This innovative technique harnesses the body’s natural healing abilities and presents a minimally invasive option with encouraging results. Yet, as patients share their journeys, one pressing question lingers-can stem cell therapy truly provide the relief and recovery that so many are desperately seeking?
Explore the Fundamentals of Stem Cell Therapy for Shoulder Conditions
Shoulder injuries can be incredibly challenging, often leaving individuals feeling frustrated and helpless. The pain and limitations can disrupt daily life, making even simple tasks feel daunting. Many people find themselves searching for effective solutions, hoping for a way to regain their mobility and comfort. This is where stem therapy comes into play, offering a beacon of hope in the realm of regenerative medicine.
At RegenCore, we understand the emotional toll that shoulder issues can take. Stem therapy harnesses the body’s own progenitor cells, which are vital for healing and restoring injured tissues. These progenitor cells can be sourced from bone marrow or adipose tissue, both rich in mesenchymal progenitor types (MPTs) that can transform into essential tissues like cartilage, muscle, and tendon. This ability to differentiate is crucial for effective injury repair, and it’s a game-changer for those seeking relief.
The therapeutic process at RegenCore involves a compassionate approach, where we inject these progenitor units directly into the affected area, alongside Bone Marrow Aspirate Concentrate (BMAC) and Platelet-Rich Plasma (PRP). BMAC enhances the healing potential by providing a concentrated source of progenitor units and growth factors, while PRP utilizes the body’s natural healing elements to promote tissue repair and reduce inflammation. Research shows that many individuals who receive stem cell therapy for shoulder reviews experience significant improvements in joint function and pain relief. For example, a study published in the Journal of Orthopedic Surgery and Research revealed that patients reported enhanced joint functions and better imaging results after treatment.
Statistics further underscore the effectiveness of this approach: around 87.5% of individuals noted sustained improvement within three months post-treatment. Moreover, RegenCore’s innovative BMAC and PRP methods have shown success rates of approximately 80% for joint repair and inflammatory conditions, making it a promising alternative to traditional surgical procedures.
Understanding how regenerative medicine can enhance recovery is vital for anyone considering this groundbreaking approach. By tapping into the restorative potential of stem structures and offering tailored regenerative treatments, individuals dealing with shoulder injuries can achieve significant recovery and a better quality of life. At RegenCore, we’re here to support you on this journey, helping you reclaim your strength and vitality.

Identify the Key Benefits of Stem Cell Therapy in Shoulder Treatment
Shoulder conditions can be incredibly challenging, often leaving individuals feeling frustrated and limited in their daily lives. The pain and discomfort can hinder not just physical activities but also the joy of simple movements. At RegenCore, we understand these struggles deeply, and that’s why we’re excited to share how stem cell therapy can offer hope and healing.
One of the most appealing aspects of stem cell therapy is that it’s a minimally invasive procedure. Unlike traditional surgeries that can leave you with long recovery times and significant discomfort, our stem cell injections are performed through small incisions. This means you can get back to your life sooner, with less pain along the way.
What’s truly remarkable about this treatment is its ability to harness the body’s own healing powers. By utilizing your own cells, we promote natural healing processes that lead to more effective and lasting results. Our personalized regenerative therapies at RegenCore are designed to enhance recovery in joint treatments, as shown in our case study on partial hip regeneration. It’s about helping your body do what it does best – heal itself.
Many patients experience reduced inflammation after treatment, which can significantly lessen pain and swelling in the shoulder joint. This improvement often leads to enhanced mobility, allowing individuals to reclaim their active lifestyles. In fact, numerous people report significant improvements in shoulder function and range of motion, enabling them to return to daily activities and sports they love. Studies indicate that around 67% of patients report a good to excellent quality of life following treatment with stem-derived factors, highlighting the effectiveness of this approach.
Moreover, regenerative treatment carries a lower risk of complications compared to surgical methods. As a non-invasive alternative, it offers a safer option for a wider range of individuals, giving peace of mind to those who may be hesitant about surgery.
Research shows that about 80% of individuals receiving stem cell therapy for shoulder reviews report positive outcomes, such as improved mobility and reduced pain levels. This aligns with the growing support among sports medicine doctors for minimally invasive procedures, which not only enhance recovery but also facilitate a quicker return to physical activities. As Dr. Louis A. Cona points out, “In regenerative medicine, procedures involving progenitor units for joint repair, autoimmune or inflammatory conditions have reported success rates of around 80%.” At RegenCore, we are dedicated to providing innovative and personalized regenerative treatments that support effective tissue repair and recovery, helping you on your journey to feeling whole again.

Understand the Treatment Process: Evaluations and Protocols for Stem Cell Therapy
When it comes to shoulder injuries, the journey to recovery can feel overwhelming. At RegenCore, we understand the emotional and physical toll these injuries take on individuals. That’s why our stem cell therapy treatment process is designed with care, focusing on each patient’s unique needs to ensure the best possible outcomes.
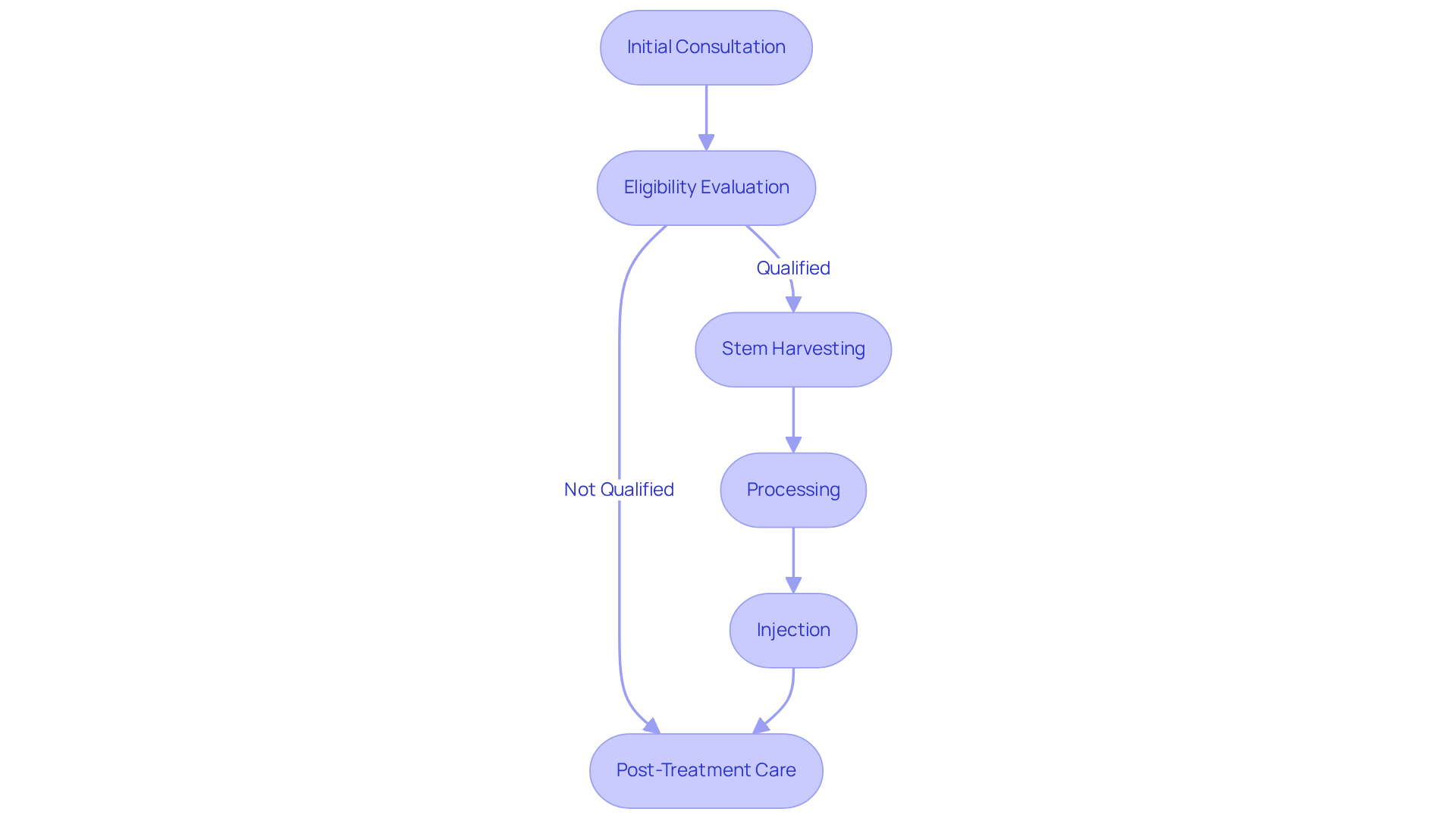
Initial Consultation: It all begins with a thorough evaluation. We take the time to review your medical history, conduct a physical examination, and perform imaging studies like X-rays or MRIs. This comprehensive assessment is vital for understanding the extent of your shoulder damage. It allows us to tailor a treatment plan that’s not just effective but also holistic, addressing your specific situation with compassion.
Eligibility Evaluation: Next, our experts carefully assess whether you’re a suitable candidate for regenerative treatment. This personalized evaluation considers your unique condition and overall health, significantly enhancing the chances of a successful therapy outcome. At RegenCore, we’re committed to evidence-based protocols that prioritize your healing journey.
Stem Harvesting: If you qualify, we’ll proceed to collect stem-like substances from your body, typically from the hip or fat tissue. This minimally invasive technique ensures that the tissues are autologous, meaning they come from you, which minimizes the risk of rejection. We want you to feel safe and supported every step of the way.
Processing: Once harvested, the units are treated in our lab to concentrate the progenitor units, preparing them for injection. This process maximizes their therapeutic potential, giving you the best chance at recovery.
Injection: The concentrated progenitor tissues are then carefully administered into the affected shoulder area under imaging guidance. This precise placement is crucial for effective treatment and helps reduce the risk of complications, ensuring you’re on the path to healing.
Post-Treatment Care: After your treatment, we provide detailed instructions on how to care for yourself. This includes activity restrictions and follow-up appointments to monitor your progress. Following these guidelines is essential for achieving the best possible outcomes, and we’re here to support you throughout your recovery.
Research indicates that stem cell therapy for shoulder reviews can achieve success rates between 70% and 85% for orthopedic applications, particularly in joint restoration and inflammation relief. As regenerative medicine experts emphasize, the initial consultation and thorough assessments are pivotal in determining the suitability of these treatments for each individual. This personalized approach ultimately influences your recovery journey, and at RegenCore, we’re dedicated to walking alongside you every step of the way.

Review Patient Outcomes: Success Stories and Testimonials on Stem Cell Therapy
Many individuals have bravely shared their success stories after receiving regenerative treatment for shoulder issues, highlighting the treatment’s remarkable potential. Take Victor V., for example. He experienced a significant reduction in pain and improved mobility, which allowed him to return to hiking after years of grappling with shoulder pain. Then there’s Glen, an avid surfer, who made a remarkable recovery from a rotator cuff injury. He joyfully reported that he could paddle and catch waves again without discomfort. Rachelle’s journey is equally inspiring; she transformed her life from chronic pain to regaining full function in her shoulder, enabling her to participate in activities she once thought were lost to her forever.
These heartfelt testimonials illustrate the profound impact of stem cell therapy for shoulder reviews on quality of life and functionality. Clinical studies back up these personal accounts, revealing that a significant percentage of individuals report improved pain levels and joint function after treatment. Research indicates that orthopedic applications, particularly for shoulder issues, show success rates between 70% and 85%. Many individuals experience significant enhancements in mobility and pain relief within just months of treatment. However, it’s essential to acknowledge that this type of treatment carries potential risks, such as infection and the possibility of procedural failure, which should be carefully considered when making treatment decisions. Proper patient selection is also vital, as it greatly influences the success of the treatment. This evidence highlights the effectiveness of stem cell therapy for shoulder reviews as a compassionate option for those seeking relief from shoulder pain and a renewed sense of physical activity.

Conclusion
For many, shoulder conditions can feel like a heavy burden, filled with pain and restricted movement. This struggle can deeply affect daily life, making even simple tasks seem daunting. But there’s hope. Stem cell therapy emerges as a beacon of light in regenerative medicine, offering a compassionate alternative to traditional surgical options. By tapping into the body’s own progenitor cells, this innovative treatment encourages natural healing, allowing individuals to reclaim their mobility and joy.
The benefits of stem cell therapy are profound. It’s minimally invasive, promoting healing from within while boasting impressive success rates. Imagine this: around 80% of patients report positive outcomes, not just in alleviating pain but in enhancing their overall quality of life. Personal stories resonate deeply, showcasing real-life triumphs of individuals who have rediscovered their active lifestyles, inspiring others to consider this path.
As we reflect on the potential of stem cell therapy, it’s crucial for those grappling with shoulder issues to explore this groundbreaking option. Understanding the benefits and the treatment process can empower individuals to make informed choices about their recovery journey. Embracing advancements in regenerative medicine can lead to renewed strength and vitality, enabling patients to fully engage in the activities they love and cherish.
Frequently Asked Questions
What is stem cell therapy for shoulder conditions?
Stem cell therapy for shoulder conditions utilizes the body’s own progenitor cells to heal and restore injured tissues, providing a potential solution for individuals suffering from shoulder injuries.
Where are progenitor cells sourced from in stem cell therapy?
Progenitor cells can be sourced from bone marrow or adipose tissue, both of which are rich in mesenchymal progenitor types that can differentiate into essential tissues like cartilage, muscle, and tendon.
How does the therapeutic process at RegenCore work?
The therapeutic process involves injecting progenitor units directly into the affected area, along with Bone Marrow Aspirate Concentrate (BMAC) and Platelet-Rich Plasma (PRP), to enhance healing and promote tissue repair.
What role does Bone Marrow Aspirate Concentrate (BMAC) play in the treatment?
BMAC provides a concentrated source of progenitor units and growth factors, enhancing the healing potential of the treatment.
How does Platelet-Rich Plasma (PRP) contribute to stem cell therapy?
PRP utilizes the body’s natural healing elements to promote tissue repair and reduce inflammation.
What are the reported outcomes of individuals receiving stem cell therapy for shoulder conditions?
Research indicates that many individuals experience significant improvements in joint function and pain relief after treatment, with around 87.5% noting sustained improvement within three months post-treatment.
What success rates have been observed with RegenCore’s methods?
RegenCore’s innovative BMAC and PRP methods have shown success rates of approximately 80% for joint repair and inflammatory conditions.
Why is understanding regenerative medicine important for those considering stem cell therapy?
Understanding regenerative medicine is vital as it enhances recovery by tapping into the restorative potential of stem structures, helping individuals achieve significant recovery and improved quality of life.