Introduction
A torn labrum can deeply affect both physical performance and daily life, often leaving individuals struggling with pain and uncertainty. Many find themselves grappling with not just the physical limitations, but also the emotional toll it takes. This guide explores the complexities of torn labrum injuries, shedding light on recovery timelines, treatment options, and effective rehabilitation strategies. As you navigate this healing journey, you might wonder: how can you not only recover but also regain strength and confidence in your movements? This exploration aims to empower you with the knowledge needed to face the challenges of torn labrum recovery with resilience and hope.
Understand the Torn Labrum: Definition and Types
A torn labrum can feel like a heavy burden, as it refers to a rupture in the cartilage surrounding the shoulder or hip joint, which is essential for stability and cushioning. Understanding the torn labrum can help you navigate this challenging experience:
- SLAP Tear: This Superior Labrum Anterior to Posterior tear often arises from repetitive overhead motions or trauma, particularly common among athletes in sports like baseball and swimming. Many athletes face the frustration of SLAP injuries, as research shows a significant number experience them due to the high demands of their activities. It’s important to recognize that you’re not alone in this struggle.
- Bankart Lesion: Typically occurring at the front of the shoulder joint, this injury is frequently linked to dislocations. A Bankart lesion can compromise stability, making it crucial for individuals to seek prompt evaluation and treatment. Ignoring the signs can lead to further complications, and understanding this injury can empower you to take action.
- Posterior Labral Tear: This type affects the rear section of the cartilage and is often caused by injury or repetitive strain. It’s vital to grasp the mechanics behind these injuries, as they can lead to chronic pain and functional limitations if not addressed appropriately. Acknowledging the impact on your daily life is the first step toward healing.
Recognizing these types of injuries is crucial for accurate diagnosis and effective treatment planning. By understanding your condition, you can work with healthcare professionals to develop a rehabilitation plan tailored to your unique needs, guiding you on the path to recovery.

Identify Symptoms of a Torn Labrum
Recognizing the symptoms of a torn labrum is crucial for timely intervention and recovery. Many patients face a deep, aching pain in their shoulder or hip, which can disrupt daily life and activities. This pain isn’t just a physical sensation; it can weigh heavily on one’s emotional well-being, making even simple tasks feel daunting.
Alongside the pain, individuals often describe a troubling instability. It’s as if the shoulder or hip might give way at any moment, leading to anxiety and fear during movement. Research shows that about 50% of those with a torn labrum report this unsettling feeling, underscoring how common and distressing it can be.
Mechanical symptoms can also arise, with patients experiencing clicking or popping when moving the affected joint. These sensations can be alarming, signaling underlying damage that needs attention. Moreover, many find themselves struggling with a limited range of motion, making overhead activities or specific movements feel impossible. The torn labrum can restrict not just mobility but also the strength needed, which can extend the time to engage fully in life.
Recognizing these symptoms early is vital, as it paves the way for prompt evaluation and treatment. At RegenCore, we understand the emotional toll these challenges can take. That’s why we emphasize the safety and effectiveness of our personalized treatment plans. Utilizing naturally derived cell-based biologics, we aim to support recovery in a way that feels supportive and nurturing. Our innovative approach is designed to address these symptoms effectively, ensuring a tailored solution for your recovery journey. If you’re ready to take the next step towards healing, please reach out to us for more information or to schedule a consultation.

Explore Diagnostic Procedures for a Torn Labrum
Facing the possibility of a torn labrum can be daunting. Many patients experience discomfort and instability in their joints, leaving them worried about what this might mean for their daily lives. Understanding the steps involved in diagnosis can help ease some of those fears.
The first step is a thorough examination by a healthcare provider. They will assess the joint’s range of motion and stability, looking for any signs of instability or discomfort that could indicate a tear. This initial assessment is crucial, as it sets the stage for further investigation.
Next, imaging procedures come into play, providing a clearer picture of what’s happening inside the joint. An MRI is often the gold standard for visualizing soft tissues like the labrum. While studies show that MRI has a high sensitivity, its role in the diagnostic process cannot be overstated. It offers valuable insights that can guide treatment decisions.
CT scans, while primarily focused on bone structures, can also help identify related injuries that might accompany labral ruptures. Additionally, arthroscopy is a minimally invasive procedure that allows for direct visualization of the cartilage. This not only confirms the presence of a rupture but also enables simultaneous treatment if necessary, providing hope for those in pain.
These diagnostic procedures are essential for accurately confirming a tear, which is crucial for understanding the injury and determining the best treatment strategy. Recent advancements in imaging technology, such as high-resolution MRI and 3-Tesla MRI systems, have significantly improved the ability to detect even subtle injuries. This progress enhances patient outcomes, especially following surgery for torn cartilage repairs, offering a path to recovery and a return to an active lifestyle.

Evaluate Treatment Options: Surgical vs. Non-Surgical
When faced with a torn labrum, patients often find themselves grappling with not just physical pain, but also emotional distress related to recovery. The journey to recovery from a torn labrum can feel overwhelming, and understanding the options and available treatment options is crucial. At RegenCore, we recognize the importance of personalized care, offering both surgical and non-surgical approaches tailored to each individual’s needs.
Non-surgical treatments are typically the first step in this journey. They may include:
- Physical Therapy: This vital component focuses on strengthening the muscles around the shoulder and improving range of motion. Many athletes have shared their success stories, revealing that about 78% who commit to their rehabilitation protocols successfully return to their sport. Our physical therapists emphasize the importance of consistency, which can significantly enhance health outcomes and restore confidence.
- Medications: Anti-inflammatory drugs can help alleviate pain and swelling, making the healing process more comfortable and manageable.
- Injections: Treatments like corticosteroids or platelet-rich plasma deliver concentrated growth factors directly to the injured area, promoting healing. At RegenCore, we also incorporate cell-based biologics into our regenerative therapies, which have shown promising results in enhancing recovery and supporting joint rehabilitation.
For those with more severe tears or when non-surgical treatments fall short, surgical intervention may be necessary. Common procedures include:
- Arthroscopy: This minimally invasive surgery allows for the reattachment or repair of the torn labrum, resulting in less pain and a quicker recovery compared to traditional open surgery.
- Reconstruction: In cases of extensive damage, reconstructing the labrum may be essential. This involves using tissue from the patient or a donor to restore shoulder stability. RegenCore also offers innovative restorative therapies that can be customized to meet personal needs, enhancing tissue repair and healing.
Choosing the right treatment is essential as it affects the recovery timeline and depends on the severity of the injury, the patient’s activity level, and overall health. With RegenCore’s comprehensive care, patients can access safe and effective options that not only promote healing but also enhance their overall quality of life.

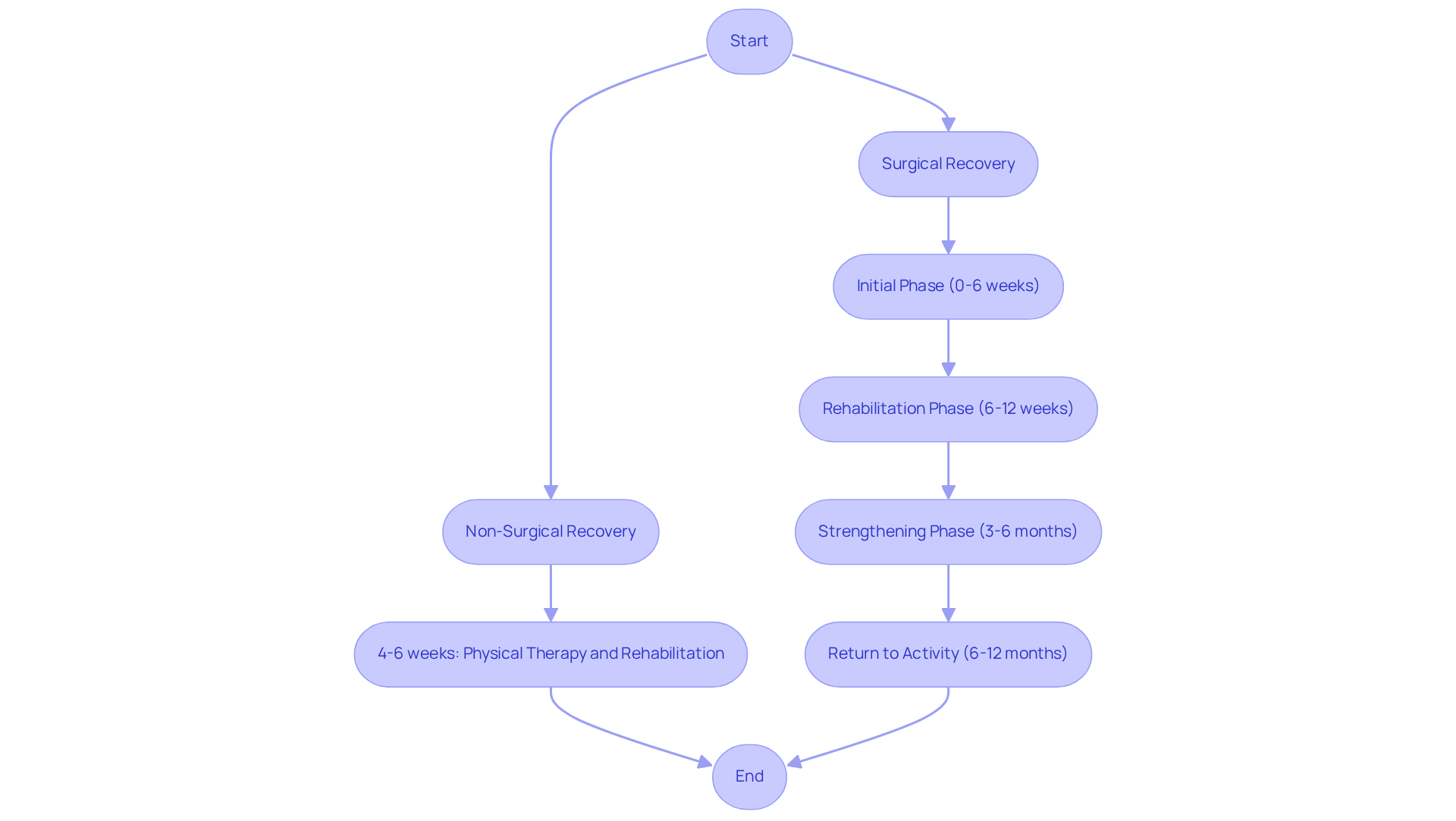
Outline Recovery Timeline and Expectations
The recovery process can feel overwhelming, and the journey varies significantly depending on the type of tear and the treatment approach chosen.
Non-Surgical Recovery: This path typically spans 4-6 weeks, focusing on physical therapy and a gradual return to daily activities. Many patients find that with rest, anti-inflammatory medications, and targeted rehabilitation exercises, they experience significant improvements. At RegenCore, we offer rehabilitation programs, which can enhance this healing process, promoting restoration and tissue repair.
Surgical Recovery: This route can take anywhere from 6 months to a year, and it unfolds in phases:
- Initial Phase (0-6 weeks): This phase emphasizes rest and limited movement, often requiring a sling to protect the shoulder.
- Rehabilitation Phase (6-12 weeks): Here, physical therapy is gradually introduced to help regain motion and flexibility. RegenCore’s therapy sessions can further support optimal healing during this time.
- Strengthening Phase (3-6 months): The focus shifts to rebuilding strength and stability through progressive exercises tailored to each patient’s unique needs. Incorporating strength training can enhance outcomes even further.
- Return to Activity (6-12 months): The individual recovery rate influences the timeline for resuming normal activities, which varies based on individual progress and personal goals.
Setting realistic expectations is crucial for maintaining motivation and engagement throughout the healing process. Most athletes can anticipate returning to at least 80% of their pre-injury performance level if they diligently follow the rehabilitation plan. It’s also important to understand that non-surgical options are often preferred due to their less invasive nature, which can lead to a quicker healing process and less discomfort.
Patient experiences highlight the importance of communication. This dialogue fosters a supportive atmosphere for healing and allows for adjustments to treatment plans when necessary. Additionally, patients should be aware of the potential for adhesive capsulitis (frozen shoulder) following tears or surgeries on the shoulder, which can complicate the healing journey. By understanding the stages of healing and the significance of rehabilitation, along with the benefits of professional guidance, patients can navigate their healing journey with greater confidence and efficiency.

Implement Rehabilitation Strategies for Optimal Recovery
Rehabilitation during the torn labrum recovery time can feel overwhelming, but understanding the right strategies can make a world of difference. Many patients face the challenge of pain and limited mobility, which can be frustrating and disheartening. This is where rehabilitation strategies come into play, especially when combined with professional guidance.
- Physical Therapy is a cornerstone of recovery. Engaging in a structured program that includes exercises can gently stretch and enhance flexibility, helping to restore movement. Additionally, focus on the rotator cuff and surrounding muscles, stabilizing the shoulder joint and paving the way for long-term healing. With RegenCore’s innovative therapies, utilizing cell-based biologics, healing and tissue repair can be significantly enhanced during this crucial phase.
- Another important aspect is activity modification. It’s vital to avoid activities that might worsen symptoms, particularly overhead movements that can strain the shoulder. As one physical therapist wisely noted, “Rest is essential during the healing process; it enables the body to mend while reducing the risk of re-injury.” This thoughtful approach allows the body to heal without unnecessary setbacks.
- Pain Management also plays a key role in recovery. Utilizing methods like ice, heat, and appropriate medications can help alleviate discomfort and support the healing journey. RegenCore’s restorative treatments offer additional support, helping to ease pain and encourage healing through their innovative methods.
- As patients begin to feel stronger, a gradual return to activity is essential. Implementing a phased approach to reintroducing activities ensures that the shoulder is stable and strong before diving back into high-impact sports. RegenCore’s customized restorative solutions can facilitate a smoother transition back to sports, enhancing joint stability and function.
Statistics reveal that patients who stick to tailored physical therapy programs enjoy a higher success rate after nonoperative rehabilitation, with the potential for improved outcomes. Patient testimonials highlight the effectiveness of these rehabilitation strategies, with many individuals sharing stories of significant improvements in pain levels and functionality after following their rehabilitation protocols. By actively participating in their rehabilitation and considering RegenCore’s personalized regenerative therapies, patients can not only enhance their recovery outcomes but also significantly reduce the likelihood of future injuries.

Conclusion
Navigating a torn labrum can feel overwhelming, and understanding this injury is crucial for anyone facing it. When you know the types of labral tears, their symptoms, and the available diagnostic and treatment options, you can take meaningful steps toward recovery. While the journey may seem daunting, remember that knowledge is your ally, empowering you to make informed choices about your healing process.
Recognizing symptoms early is vital, and seeking the right diagnostic procedures can make all the difference. This guide emphasizes the importance of understanding the full spectrum of treatment options – both surgical and non-surgical. Tailored physical therapy and innovative regenerative therapies are key components in regaining strength and mobility. By committing to these strategies, you can significantly improve your recovery outcomes and confidently return to your daily activities.
Ultimately, recovering from a torn labrum requires patience, dedication, and a willingness to engage with healthcare professionals. Embracing this journey not only aids in healing but also builds resilience and a deeper connection with your body. For those facing this challenge, taking that first step toward recovery can illuminate a brighter, more active future.
Frequently Asked Questions
What is a torn labrum?
A torn labrum refers to a rupture in the cartilage surrounding the shoulder or hip joint, which is essential for stability and cushioning.
What are the different types of labral tears?
The main types of labral tears include: – SLAP Tear: Common among athletes, often resulting from repetitive overhead motions or trauma. – Bankart Injury: Typically occurs at the front of the shoulder joint, frequently linked to dislocations. – Posterior Labrum Tear: Affects the rear section of the cartilage, often caused by injury or repetitive strain.
What are the common symptoms of a torn labrum?
Common symptoms include deep, aching pain in the shoulder or hip, a sense of instability in the joint, mechanical symptoms like popping or clicking sounds, and a limited range of motion.
How does a torn labrum impact daily life?
A torn labrum can disrupt daily activities due to pain, instability, and limited mobility, making even simple tasks feel daunting.
Why is it important to recognize the symptoms of a torn labrum?
Recognizing symptoms early is crucial for timely intervention and recovery, allowing individuals to seek prompt evaluation and treatment.
What treatment options are available for a torn labrum?
Treatment options may include personalized regenerative therapies that utilize naturally derived cell-based biologics to enhance healing and promote tissue repair.
How can I take the next step towards healing from a torn labrum?
If you’re ready to take the next step towards healing, you can reach out for more information or to schedule a consultation.
List of Sources
- Understand the Torn Labrum: Definition and Types
- High Prevalence of Superior Labral Anterior-Posterior Tears Associated With Acute Acromioclavicular Joint Separation of All Injury Grades – PMC (https://pmc.ncbi.nlm.nih.gov/articles/PMC7457667)
- Labral reconstruction yielded favorable outcomes among adolescent patients (https://healio.com/news/orthopedics/20250813/labral-reconstruction-yielded-favorable-outcomes-among-adolescent-patients)
- Advancing Labrum Tear Treatment: How Modern Orthopedic Surgery Speeds Recovery – London Cartilage Clinic (https://londoncartilage.com/advancing-labrum-tear-treatment-how-modern-orthopedic-surgery-speeds-recovery)
- Prevalence of labral tears and cartilage loss in patients with mechanical symptoms of the hip: evaluation using MR arthrography – PubMed (https://pubmed.ncbi.nlm.nih.gov/17383908)
- For labrum tears, regrowth rather than repair (https://uta.edu/news/news-releases/2023/08/11/liping-tang-nih)
- Identify Symptoms of a Torn Labrum
- Shoulder Labrum Tear (https://yalemedicine.org/conditions/shoulder-labrum-tear)
- Shoulder Labrum Tear (Torn Labrum) | HSS Sports Medicine (https://hss.edu/health-library/conditions-and-treatments/shoulder-labrum-tear)
- Torn shoulder labrum: Causes, symptoms, and treatment (https://medicalnewstoday.com/articles/torn-labrum)
- Understanding a Torn Labrum: Key Recovery Tips | Plancher Ortho (https://plancherortho.com/understanding-a-torn-labrum-symptoms-treatments-and-recovery-essentials)
- Explore Diagnostic Procedures for a Torn Labrum
- MRI and MRA Sensitivity and Specificity for Accurate Diagnosis of Labral Tear for Patients Undergoing Hip Arthroscopy With Concomitant Periacetabular Osteotomy – PMC (https://pmc.ncbi.nlm.nih.gov/articles/PMC12705963)
- For labrum tears, regrowth rather than repair (https://uta.edu/news/news-releases/2023/08/11/liping-tang-nih)
- Innovative Approaches in the Diagnosis and Management of Right Labrum Tears in Sports Medicine (https://londoncartilage.com/innovative-approaches-in-the-diagnosis-and-management-of-right-labrum-tears-in-sports-medicine)
- Acetabular Labral Tears: Diagnostic Accuracy of Clinical Examination by a Physical Therapist, Orthopaedic Surgeon, and Orthopaedic Residents – PMC (https://pmc.ncbi.nlm.nih.gov/articles/PMC2953315)
- New method to repair labrum tears could speed recovery – Healthspan Action (https://healthspanaction.org/new-method-to-repair-labrum-tears-could-speed-recovery)
- Evaluate Treatment Options: Surgical vs. Non-Surgical
- Return to play following nonsurgical management of superior labrum anterior-posterior tears: a systematic review (https://sciencedirect.com/science/article/abs/pii/S1058274622001483)
- Advancing Labrum Tear Treatment: How Modern Orthopedic Surgery Speeds Recovery – London Cartilage Clinic (https://londoncartilage.com/advancing-labrum-tear-treatment-how-modern-orthopedic-surgery-speeds-recovery)
- Treating a torn labrum: your options explained (https://northwell.edu/news/insights/torn-labrum-types-treatment-recovery)
- Minimum 10-Year Clinical Outcomes After Arthroscopic 270° Labral Repair in Traumatic Shoulder Instability Involving Anterior, Inferior, and Posterior Labral Injury – PMC (https://pmc.ncbi.nlm.nih.gov/articles/PMC8649457)
- For labrum tears, regrowth rather than repair (https://uta.edu/news/news-releases/2023/08/11/liping-tang-nih)
- Outline Recovery Timeline and Expectations
- After Bennedict Mathurin’s labrum surgery, expert explains procedure, recovery (https://nytimes.com/athletic/5345181/2024/03/18/pacers-bennedict-mathurin-injury-recovery)
- Shoulder Labrum Tear Recovery | Orthopedic Specialty Institute (https://osiftl.com/shoulder-labrum-tear-recovery)
- Brett Berard Feels Fully Healthy After Suffering Torn Labrum Last Season (https://thehockeynews.com/nhl/new-york-rangers/latest-news/brett-berard-feels-fully-healthy-after-suffering-torn-labrum-last-season)
- Shoulder Labrum Tear (Torn Labrum) | HSS Sports Medicine (https://hss.edu/health-library/conditions-and-treatments/shoulder-labrum-tear)
- Implement Rehabilitation Strategies for Optimal Recovery
- Labrum Tear Recovery: Expected Timeline, Treatments, & More (https://raleighboneandjoint.com/news/how-long-does-labrum-tear-recovery-take)
- Return to play following nonsurgical management of superior labrum anterior-posterior tears: a systematic review (https://jshoulderelbow.org/article/S1058-2746(22)00148-3/fulltext)
- Early Multi-Disciplinary Intervention in Shoulder Labrum Tear Treatment: A Research-Backed Approach to Faster Recovery (https://londoncartilage.com/insights/early-multi-disciplinary-intervention-in-shoulder-labrum-tear-treatment-a-research-backed-approach-to-faster-recovery)
- Treating a torn labrum: your options explained (https://northwell.edu/news/insights/torn-labrum-types-treatment-recovery)
- High Return to Play Rate and Diminished Career Longevity are Seen Following Arthroscopic Shoulder Labral Repair in Major League Baseball Players (https://arthroscopysportsmedicineandrehabilitation.org/article/S2666-061X(23)00027-5/fulltext)