Introduction
Navigating the recovery process after Platelet-Rich Plasma (PRP) injections can truly transform the experience for those grappling with painful injuries. This groundbreaking treatment not only speeds up healing but also gives individuals the chance to reclaim their active lifestyles more quickly. Yet, the path from injection to recovery is filled with distinct phases, each presenting its own set of challenges and milestones. What can patients anticipate during these pivotal moments, and how can they make the most of their recovery time?
Define PRP Therapy and Its Role in Recovery
Imagine facing a painful injury that sidelines you from the activities you love. For many, this is a harsh reality, especially for athletes and active individuals. The frustration of being unable to perform at your best can be overwhelming, leaving you feeling helpless and anxious about the future. This is where PRP therapy comes into play, offering a beacon of hope in the realm of recovery.
At RegenCore, we understand the emotional toll that injuries take on your life. Our PRP treatment begins with a simple blood draw, a small step that leads to a significant transformation. We process your blood to isolate and concentrate the platelets rich in growth factors, which are then injected into the injured area. This process stimulates your body’s natural repair mechanisms, encouraging healing. It’s not just a treatment; it’s a personalized approach to recovery that respects your unique journey.
PRP treatment has shown remarkable success in addressing various conditions, from tendon injuries to osteoarthritis. Imagine the relief of experiencing reduced inflammation and pain, allowing you to reclaim your active lifestyle. Athletes, in particular, have found solace in PRP therapy, reporting substantial pain relief and improved joint function. They can return to their passions more swiftly than traditional recovery methods would allow, enhancing their performance.
What makes PRP treatment truly appealing is its effectiveness and its potential to enhance the healing process from within. It’s a compassionate option for those who want to maintain optimal performance while minimizing downtime. By addressing pain at its source, PRP not only alleviates discomfort but also promotes recovery. At RegenCore, we believe in empowering you on your recovery journey, making PRP a vital component of modern healing strategies.

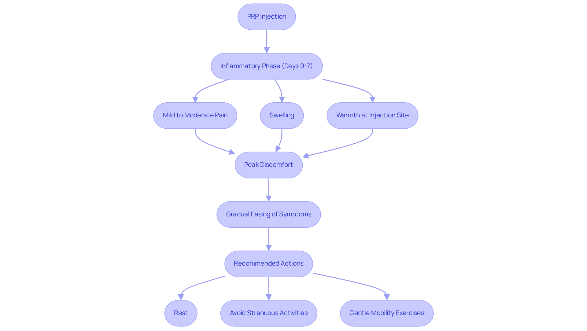
Explore the Inflammatory Phase: Days 0-7
The inflammatory phase kicks off right after your PRP injection, lasting about a week. During this time, you might feel some discomfort at the injection site. These sensations are completely normal and part of your body’s natural healing process. As platelets release growth factors, they attract restorative cells to the area, igniting the inflammation that’s crucial for repair. It’s common for discomfort to peak in the first few days after the procedure, but don’t worry – it will gradually ease as your body moves into the recovery time for healing.
We understand how challenging this period can be, and that’s why it’s important to rest and steer clear of strenuous activities. This will help your body recover. Gentle mobility exercises, as recommended by your healthcare provider, can also be beneficial for your recovery.
At RegenCore, we’re committed to providing customized support grounded in research. Our approach ensures both safety and effectiveness in promoting healing and reversing bodily damage. By understanding these initial symptoms and recognizing the importance of rest, you can better navigate this phase. Remember, you’re not alone on this journey – we’re here to support you every step of the way.

Understand the Proliferative Phase: Weeks 1-4
The proliferative phase, which unfolds during the recovery time for patients between one to four weeks after your PRP injection, is a pivotal time for healing. It’s during this period that fibroblasts spring into action, activating fibroblasts. This process leads to the production of collagen, key components for building new structures in your body. Many patients find that as this new material develops, they experience a gradual increase in energy, which can be incredibly uplifting.
To support your recovery during this crucial phase, engaging in light exercises is essential. These activities not only enhance your mobility and strength but do so without putting undue stress on the healing area. It’s about nurturing your body as it heals. Regular follow-ups with your healthcare provider are also recommended; these check-ins allow for monitoring and adjusting the recovery time for optimal results to best suit your needs. Remember, you’re not alone on this journey – there’s a support system, and every step forward is a victory.

Detail the Remodeling Phase: Weeks 4-12 and Beyond
The remodeling phase typically begins about four weeks after a PRP injection, with the recovery time for patients potentially lasting several months. This period is crucial, as the newly formed tissue is maturing and strengthening. Imagine the process – this is vital for restoring both the function and integrity of the affected area. Many patients share their experiences of gradually feeling stronger and noticing less pain as their tissue becomes more resilient.
To truly optimize recovery, it’s essential for patients to stick to their rehabilitation plan. Focusing on strength and functional movements can significantly support the healing process. Regular check-ins with healthcare providers are also important; they help ensure that recovery is on track and allow for any necessary adjustments to the treatment plan.
Outcomes are promising. Many patients report improvements in both pain and function, with a notable number returning to full activity without needing surgery. This underscores the effectiveness of PRP therapy – not just for immediate relief, but for fostering a lasting recovery.

Conclusion
Recovering from PRP injections is a journey filled with ups and downs, unfolding in distinct phases that are crucial for healing. By understanding these phases – the inflammatory, proliferative, and remodeling stages – you can navigate your recovery with a sense of confidence and clarity. Recognizing the importance of each step helps you appreciate how PRP therapy not only eases pain but also nurtures long-term healing.
Throughout this article, we’ve shared valuable insights about the recovery timeline and the vital role of proper care and rehabilitation. The inflammatory phase, which lasts the first week, lays the groundwork for healing. Then comes the proliferative phase, where tissue regeneration takes place over the following weeks. Finally, the remodeling phase focuses on the ongoing development and strengthening of the affected area, showcasing the potential for returning to full activity without the need for surgery.
Understanding the recovery time after PRP injections is essential. This knowledge not only helps set realistic expectations but also encourages you to actively engage in rehabilitation practices. Embracing your healing journey with informed optimism can lead to significant improvements in pain management and overall function, paving the way for a triumphant return to an active lifestyle.
Frequently Asked Questions
What is PRP therapy?
PRP therapy, or Platelet-Rich Plasma therapy, is a treatment that involves drawing a small amount of blood from the patient, processing it to concentrate the platelets rich in growth factors, and injecting it into the injured area to stimulate the body’s natural healing mechanisms.
How does PRP therapy aid in recovery?
PRP therapy promotes healing by isolating and concentrating platelets that contain growth factors, which are then injected into the injury site. This process encourages the body to repair itself, reducing inflammation and enhancing tissue repair.
What types of conditions can PRP therapy address?
PRP therapy has shown success in treating various conditions, including tendon injuries and osteoarthritis, providing pain relief and improved joint function.
Who can benefit from PRP therapy?
Athletes and active individuals are among those who can benefit significantly from PRP therapy, as it helps them return to their activities more quickly than traditional recovery methods.
What are the advantages of PRP therapy?
The advantages of PRP therapy include its non-invasive nature, the potential for reduced recovery time, and its ability to address pain at the source while promoting long-term health.
How does RegenCore approach PRP treatment?
At RegenCore, PRP treatment is personalized to respect each patient’s unique recovery journey, aiming to empower individuals on their path to healing and optimal performance.
List of Sources
- Define PRP Therapy and Its Role in Recovery
- Breakthrough treatment shows promise for smell loss after head injuries (https://eurekalert.org/news-releases/1103846)
- PRP Treatment Advances: No Longer Experimental (https://geracispine.com/news/did-you-know/article:prp-treatment-advances-no-longer-experimental)
- The Role of Platelet-Rich Plasma (PRP) in Healing Sports Injuries (https://treatingpain.com/news-updates/2025/october/the-role-of-platelet-rich-plasma-prp-in-healing-)
- americanpainconsortium.com (https://americanpainconsortium.com/patient-resources/news/2025/june/harnessing-the-power-of-your-own-body-how-prp-th)
- How Athletes Use PRP In 2025 I Orthopaedic Medical Group Tampa Bay (https://omgtb.com/how-athletes-are-using-prp-in-2025-and-what-that-means-for-you)
- Explore the Inflammatory Phase: Days 0-7
- Platelet-rich plasma improves pain and function in knee osteoarthritis: a retrospective study – PMC (https://pmc.ncbi.nlm.nih.gov/articles/PMC12605472)
- The Effect of Platelet-Rich Plasma on Pain, Function, and Quality of Life of Patients with Knee Osteoarthritis – PMC (https://pmc.ncbi.nlm.nih.gov/articles/PMC3872432)
- What to Expect During Platelet-Rich Plasma (PRP) Therapy (https://gaylord.org/patients-families/about/news/news-list/what-to-expect-during-platelet-rich-plasma-prp-therapy)
- iowmed.com (https://iowmed.com/post/prp-injection-recovery)
- Reclaim Your Mobility Using Platelet Rich Plasma Injections for Joint Pain Relief – Catawba Valley Health System (https://catawbavalleyhealth.org/news/reclaim-your-mobility-using-platelet-rich-plasma-injections-for-joint-pain-relief)
- Understand the Proliferative Phase: Weeks 1-4
- The Stages of PRP Therapy Healing | What to Expect After Treatment (https://desertspineandsports.com/blog/understanding-prp-healing-stages)
- Decoding the Decade: Exploring the Efficacy of Platelet-Rich Plasma (PRP) in Complex Wound Management — A Comprehensive Study – PMC (https://pmc.ncbi.nlm.nih.gov/articles/PMC11286899)
- Platelet-Rich Plasma (PRP) Based on Simple and Efficient Integrated Preparation Precises Quantitatively for Skin Wound Repair (https://mdpi.com/1422-0067/25/17/9340)
- Recovery Time and Expectations After PRP Injections (https://myvivaa.com/recovery-time-and-expectations-after-prp-injections)
- The Science Behind PRP Therapy for Regenerative Healing – Regenerative Medical Clinics Of Southern California (https://socalregenclinic.com/news/the-science-behind-prp-therapy-for-regenerative-healing)
- Detail the Remodeling Phase: Weeks 4-12 and Beyond
- The Science Behind PRP Therapy for Regenerative Healing – Regenerative Medical Clinics Of Southern California (https://socalregenclinic.com/news/the-science-behind-prp-therapy-for-regenerative-healing)
- mayoclinic.org (https://mayoclinic.org/medical-professionals/physical-medicine-rehabilitation/news/analyzing-the-performance-of-platelet-rich-plasma-and-bone-marrow-aspirate-concentrate-injections-for-the-treatment-of-knee-osteoarthritis/mqc-20578651)
- What to Expect During Platelet-Rich Plasma (PRP) Therapy (https://gaylord.org/patients-families/about/news/news-list/what-to-expect-during-platelet-rich-plasma-prp-therapy)
- The Stages of PRP Therapy Healing | What to Expect After Treatment (https://desertspineandsports.com/blog/understanding-prp-healing-stages)