Introduction
Glute tendinitis is a common struggle for many active individuals, and it can truly take a toll on both athletic performance and everyday life. This condition stems from inflammation or degeneration of the tendons that connect the glute muscles to the hip, often leading to intense pain that can disrupt even the simplest movements.
For those who cherish their active lifestyles, understanding how to manage and treat glute tendinitis is essential. It raises an important question: how can fitness enthusiasts balance their love for movement with the necessary recovery, and what strategies can truly help in overcoming this challenging condition?
Understand Glute Tendinitis
[[Glute tendinitis](https://centenoschultz.com/condition/gluteal-tendinopathy)](https://centenoschultz.com/condition/gluteal-tendinopathy), frequently referred to as gluteal tendinopathy, can be a painful and frustrating condition. It involves inflammation or degeneration of the tendons that connect the glute muscles to the hip bone. This condition often arises from repetitive strain or overuse, especially in active individuals who love running, cycling, or heavy lifting. Dealing with glute tendinitis can be overwhelming, as it usually manifests as significant pain and discomfort on the outer side of the hip, making even simple movements feel daunting and hindering performance in both sports and daily activities.At RegenCore, we truly understand the challenges that come with glute tendinitis. Our [[customized treatments](https://regencoremethod.com/10-best-supplements-to-take-for-mens-health-and-performance/)](https://regencoremethod.com/10-best-supplements-to-take-for-mens-health-and-performance/) harness naturally derived cell-based biologics to promote healing and help reverse tissue damage. Recent studies reveal that gluteal tendinopathies are quite common among athletes, with nearly 70% experiencing symptoms within just eight weeks. This highlights the critical importance of early intervention and tailored treatment plans to individual needs.
Real-world examples illustrate how effective management strategies can transform the lives of athletes dealing with glute tendinitis. For instance, a case study from a local sports clinic showcased how a combination of physiotherapy, activity modification, and targeted rehabilitation provided substantial relief and improved function for a competitive runner. By prioritizing strategies that cater to each individual’s journey, active professionals can effectively manage glute tendinitis and continue to thrive in their pursuits.

Identify Symptoms of Glute Tendinitis
If you’re experiencing glute tendinitis, you’re not alone. Many people experience a nagging ache or discomfort on the outer side of the hip, which can often radiate down the thigh. This pain tends to intensify during activities that require hip movement – think climbing stairs, squatting, or even lying on the affected side. It’s frustrating, isn’t it? You might also notice swelling, morning stiffness, or even difficulty balancing on one leg. These symptoms can really take a toll on your daily life.
What’s even more concerning is that individuals with glute tendinitis often find that their affected side is about 32% weaker than the other side. This stark difference highlights just how crucial it is to recognize these symptoms early on. The sooner you identify the problem, the sooner you can seek help and start your journey toward recovery. At RegenCore, we understand how vital it is to address these issues promptly. Our team of physiotherapists emphasizes that early intervention can lead to timely treatment, potentially preventing the condition from worsening and paving the way for a more successful recovery.
At RegenCore, we’re proud to offer innovative treatment options that are backed by extensive research and refined through countless successful sessions. Our rehabilitation programs are designed to support recovery, empowering you to manage your symptoms and maintain your activity levels. We know that for many active individuals, symptoms can persist for months, and a full recovery might take anywhere from 6 to 12 months for full resolution. But by understanding these signs and seeking the right care at RegenCore, you can take control of your symptoms and continue to thrive in your pursuits.

Explore Treatment Options for Glute Tendinitis
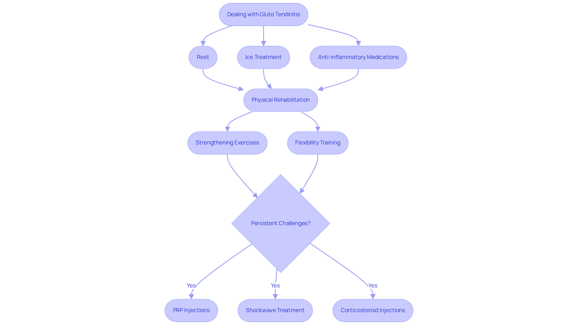
Dealing with glute tendinitis can be a frustrating and painful experience. Many individuals find themselves struggling with everyday activities, feeling limited by discomfort and uncertainty. The initial steps to manage glute tendinitis often involve:
- Rest
- Ice treatment
- Anti-inflammatory medications
These aim to alleviate pain and swelling. However, the emotional toll of living with this condition can weigh heavily on one’s spirit.
As you navigate this journey, rehabilitation becomes a beacon of hope for recovery from glute tendinitis. It focuses on strengthening the gluteal muscles and enhancing flexibility to help prevent future injuries, empowering you to regain control over your body. Imagine the relief of moving freely again, without the nagging pain that once held you back. This process is not just about physical recovery; it’s about restoring your confidence and quality of life.
For those facing more persistent challenges like chronic pain, treatments such as PRP offer a promising solution. By harnessing your body’s natural healing capabilities, PRP can facilitate recovery and lead to improved function. Recent studies have shown that many patients experience favorable long-term outcomes, especially those with grades 1 and 2 tendinopathy, often reporting remarkable progress within just a few weeks.
Another innovative approach is shockwave therapy, which stimulates healing in chronic cases of glute tendinitis, providing hope for those who feel stuck in their recovery. In more severe situations of glute tendinitis, corticosteroid injections may be considered to help reduce inflammation and provide relief.
It’s essential to remember that you don’t have to face this journey alone. Consulting with a healthcare professional can help you devise a treatment plan that addresses your unique needs and optimizes your recovery from glute tendinitis. Together, you can work towards reclaiming your life from the grips of hip tendinopathy.

Incorporate Rehabilitation Exercises
Recovering from an injury like glute tendinitis can feel overwhelming, leaving you frustrated and in pain. At RegenCore, we understand the emotional toll that injuries can take. That’s why we emphasize the importance of rehabilitation exercises, designed to support your healing journey.
Start with stretching exercises to improve flexibility, focusing on your hip flexors and buttock muscles. This initial step is crucial as it helps ease tension and prepares your body for the next phase. As the pain begins to fade, you can gradually introduce strengthening exercises like glute bridges, single-leg deadlifts, and lateral band walks. These movements specifically target your buttock muscles, enhancing both stability and strength, which are vital for a full recovery.
Moreover, our innovative treatments utilize naturally derived cell-based biologics to further support your recovery. This holistic approach not only addresses the physical aspects of your injury but also nurtures your emotional well-being. Remember, it’s essential to progress at your own pace. Listen to your body and steer clear of any movements that cause discomfort.
A qualified therapist can provide you with guidance, ensuring that you’re using the correct techniques. This partnership can make all the difference in optimizing your rehabilitation journey, helping you regain strength and confidence as you move forward.

Implement Lifestyle Modifications for Prevention
If you’ve ever experienced glute tendinitis, you know how frustrating it can be. The pain can limit your activities and affect your quality of life. To effectively prevent it from coming back, it’s crucial to make some lifestyle changes that can truly make a difference. Start by incorporating proper warm-up techniques into your physical activities. These practices are not just about routine; they’re essential for preparing your body and aiding recovery. A good warm-up enhances muscle temperature and flexibility, while also widening blood vessels to ensure your muscles receive the oxygen they need. This simple step can significantly reduce your risk of injury.
Another important aspect is cross-training. By mixing up your routine, you can reduce repetitive strain on your buttock tendons, allowing for balanced muscle development. It’s all about reinforcing both sides of your body, which can help prevent that nagging pain from returning. And let’s not forget about posture. Paying attention to how you sit or stand during your daily activities is vital. Prolonged periods in one position can exacerbate discomfort, so try to move around regularly. If you notice tightness, it might be a sign that you’re pushing your tendon too hard during the day, indicating it’s time to scale back a bit.
Maintaining a healthy weight is another key factor in this journey. It alleviates excess stress on your hips and surrounding structures, making a world of difference. Additionally, investing in supportive footwear can be a game-changer. Shoes that offer adequate cushioning and stability during exercise can protect against injury. By implementing these proactive measures, you’re not only reducing the likelihood of future flare-ups but also taking control of your health and well-being.

Conclusion
Managing glute tendinitis is crucial for active professionals who want to keep performing at their best and enjoy a fulfilling life. This condition, marked by inflammation of the tendons that connect the glute muscles to the hip, can really limit movement and activity. Recognizing its symptoms and understanding treatment options is vital for effective recovery and prevention.
In this article, we explored key strategies for managing glute tendinitis. We talked about the importance of spotting symptoms early, looking into treatment options like physical rehabilitation and advanced therapies, and making lifestyle changes to prevent it from coming back. By emphasizing personalized rehabilitation exercises and proactive measures, individuals can feel empowered to regain their strength and confidence, allowing them to pursue their passions without the weight of pain holding them back.
Ultimately, tackling glute tendinitis goes beyond just easing physical discomfort; it’s about embracing a holistic approach to health. This includes being aware of the condition, seeking timely intervention, and making necessary lifestyle adjustments. By prioritizing these aspects, active professionals can reclaim their mobility and boost their overall well-being, ensuring they thrive in both their athletic pursuits and daily lives. Taking that first step towards recovery can spark a transformative journey, restoring not just physical capability but also peace of mind.
Frequently Asked Questions
What is glute tendinitis?
Glute tendinitis, also known as glute tendon disorder, is a condition characterized by inflammation or degeneration of the tendons connecting the glute muscles to the hip bone, often resulting from repetitive strain or overuse.
What are the common symptoms of glute tendinitis?
Common symptoms include a nagging ache or discomfort on the outer side of the hip, pain that radiates down the thigh, tenderness when pressing on the hip area, morning stiffness, and difficulty balancing on one leg.
How does glute tendinitis affect physical performance?
Glute tendinitis can significantly hinder performance in sports and daily activities due to pain and discomfort. The affected side may also be about 32% weaker than the other side, impacting strength and balance.
What are the treatment options for glute tendinitis?
Treatment options include customized regenerative treatments, physiotherapy, activity modification, and shockwave therapy, all aimed at promoting healing and improving function.
How long does it typically take to recover from glute tendinitis?
Recovery can take anywhere from 6 to 12 months, depending on the individual and the severity of the condition. Early recognition and timely treatment are crucial for effective recovery.
What role does early intervention play in managing glute tendinitis?
Early intervention is critical as it can prevent the condition from worsening and lead to more effective treatment outcomes, allowing individuals to manage their symptoms and maintain an active lifestyle.
Are there any success stories related to the management of glute tendinitis?
Yes, a case study from a local sports clinic demonstrated that a combination of physiotherapy, activity modification, and shockwave therapy provided substantial pain relief and improved function for a competitive runner.
List of Sources
- Understand Glute Tendinitis
- Gluteal Tendinopathy: Symptoms, Causes & Treatment (https://my.clevelandclinic.org/health/diseases/22960-gluteal-tendinopathy)
- yorkrehabclinic.ca (https://yorkrehabclinic.ca/blog/gluteal-tendinopathy-causes-treatments)
- Gluteal Tendinopathy (https://centenoschultz.com/condition/gluteal-tendinopathy)
- Gluteal Tendinopathy? The Worst! Here’s How to Fix It (https://hingehealth.com/resources/articles/gluteal-tendinopathy)
- Identify Symptoms of Glute Tendinitis
- Royal Orthopaedic Hospital – Gluteal Tendinopathy (https://roh.nhs.uk/services-information/therapy/gluteal-tendinopathy)
- Gluteal tendinopathy (https://cuh.nhs.uk/patient-information/gluteal-tendinopathy)
- Gluteal Tendinopathy? The Worst! Here’s How to Fix It (https://hingehealth.com/resources/articles/gluteal-tendinopathy)
- physio-pedia.com (https://physio-pedia.com/Gluteal_Tendinopathy)
- Explore Treatment Options for Glute Tendinitis
- hydrocision.com (https://hydrocision.com/blog/2023/09/14/treating-gluteal-tendinopathy-to-relieve-hip-pain)
- Gluteal Tendinopathy: Symptoms, Causes & Treatment (https://my.clevelandclinic.org/health/diseases/22960-gluteal-tendinopathy)
- Gluteal Tendinopathy? The Worst! Here’s How to Fix It (https://hingehealth.com/resources/articles/gluteal-tendinopathy)
- Treatment of Gluteal Tendinopathy: A Systematic Review and Stage-Adjusted Treatment Recommendation – PMC (https://pmc.ncbi.nlm.nih.gov/articles/PMC8330465)
- Incorporate Rehabilitation Exercises
- Gluteal Tendinopathy Treatment – Thrive Physio Plus (https://thrivephysioplus.com.au/hip/gluteal-tendinopathy-treatment)
- Treatment of Gluteal Tendinopathy: A Systematic Review and Stage-Adjusted Treatment Recommendation – PMC (https://pmc.ncbi.nlm.nih.gov/articles/PMC8330465)
- Implement Lifestyle Modifications for Prevention
- Royal Orthopaedic Hospital – Gluteal Tendinopathy (https://roh.nhs.uk/services-information/therapy/gluteal-tendinopathy)
- Gluteal Tendinopathy? The Worst! Here’s How to Fix It (https://hingehealth.com/resources/articles/gluteal-tendinopathy)
- Warm Up, Cool Down (https://heart.org/en/healthy-living/fitness/fitness-basics/warm-up-cool-down)
- Gluteal tendinopathy (https://cuh.nhs.uk/patient-information/gluteal-tendinopathy)
- pmc.ncbi.nlm.nih.gov (https://pmc.ncbi.nlm.nih.gov/articles/PMC4183252)