Introduction
Herniated discs can be a daunting challenge for people of all ages, often bringing with them debilitating pain that can significantly diminish one’s quality of life. As more individuals become aware of non-surgical treatment options, many are finding a variety of effective methods that can aid in recovery without resorting to invasive procedures.
Yet, with so many choices at hand, how does one navigate the path to relief and reclaim their mobility? Delving into the latest advancements in non-surgical therapies unveils a hopeful landscape of solutions that not only ease symptoms but also empower individuals to take charge of their healing journey.
Understand Herniated Discs: Causes and Symptoms
Herniated cushions can be a daunting challenge, occurring when the soft inner gel pushes through a tear in the tougher exterior. This often happens due to age-related degeneration, repetitive strain, or acute injuries. The reality is that ; studies reveal that even younger people in their twenties can show signs of herniation, while older adults often face more severe cases.
The symptoms can be distressing, including:
- localized pain in the back or neck
- radiating pain into the limbs
- numbness
- weakness
Recognizing these signs early is vital. The sooner you seek help, the better your chances for improved outcomes. Many patients have shared their experiences of finding significant relief through herniated disc treatment , which can effectively manage symptoms and help prevent future flare-ups.
At RegenCore, we understand the struggles you may face, and we’re here to offer advanced . One of our standout treatments is , an FDA-approved, non-invasive approach that uses high-energy magnetic pulses to support recovery from . Additionally, our non-invasive involves lying on a specialized motorized table that applies controlled traction to the spine. This gentle traction encourages the retraction of bulging or herniated cushions, relieving nerve compression and alleviating pain. It also promotes healing by enhancing blood flow and nutrient exchange.
Orthopedic experts emphasize that while herniated cushions can lead to , many individuals recover on their own. By focusing on , you can often avoid unnecessary procedures. Staying active is also encouraged, as it plays a crucial role in promoting healing and recovery. Remember, you’re not alone in this journey, and there are compassionate solutions available to help you regain your quality of life.

Explore Non-Surgical Treatment Options for Herniated Discs
Living with a herniated disc can be a daunting experience, filled with pain and uncertainty. Many individuals find themselves struggling to perform daily activities, feeling trapped by their condition. The emotional toll can be just as heavy as the physical discomfort, leaving patients searching for hope and relief.
At RegenCore, we understand these challenges deeply. Herniated disc treatment offer a ray of hope, encompassing a range of methods designed to support recovery. stands out as a vital component, focusing on strengthening the muscles around the spine, enhancing flexibility, and alleviating pain. Recent studies reveal that an impressive 80.3% of patients who engaged in achieved complete recovery. This statistic not only highlights the effectiveness of this approach but also underscores the potential for a brighter future.
plays a significant role in this journey as well. By realigning the spine and relieving nerve pressure, it can be pivotal in managing symptoms and restoring a sense of normalcy. Additionally, like , available at RegenCore, utilize focused pressure waves to stimulate healing in affected tissues. This method improves blood circulation, encourages collagen synthesis, and alleviates discomfort, making it a compelling choice for those dealing with herniated vertebrae.
Another advanced option is . This gentle technique stretches the spine, creating negative pressure within the spinal areas. It helps reposition bulging or herniated discs, alleviating nerve compression and promoting healing. Together, these non-invasive strategies for offer a powerful alternative to surgery, enabling individuals to regain mobility and return to their daily lives with renewed vigor.
Moreover, play a crucial role in recovery. Maintaining a healthy weight and staying physically active not only supports the healing process but also empowers patients to take charge of their long-term spine health. As we continue to advance in this field, the incorporation of at RegenCore evolves, offering personalized care plans tailored to each individual’s needs. We are here to , ensuring that you feel understood and cared for every step of the way.

Utilize Advanced Regenerative Therapies for Effective Recovery
At RegenCore, we understand the pain and frustration that come with conditions like osteoarthritis, , and . These challenges can feel overwhelming, leaving you searching for relief and a way to reclaim your life.
Imagine a treatment that taps into your body’s own healing powers. That’s where our advanced come in.
- involves injecting concentrated platelets directly into the affected area. This process and accelerates recovery, offering a glimmer of hope for those struggling with pain.
- Then there’s , which uses stem cells from your own bone marrow to promote healing through cellular regeneration. This innovative approach not only addresses the symptoms but also works to heal the underlying issues.
Patients have reported a significant decrease in pain and an improvement in function, especially those with . These non-surgical options are emerging as a promising alternative to surgery, offering a pathway to recovery that many thought was out of reach.
Consider the inspiring case studies, like the one showcasing partial regeneration of the human hip through autologous bone marrow nucleated cell transfer. These stories highlight the effectiveness of our regenerative medicine approaches, offering hope and a renewed sense of possibility for those on their healing journey.
Implement Personalized Treatment Plans for Optimal Outcomes
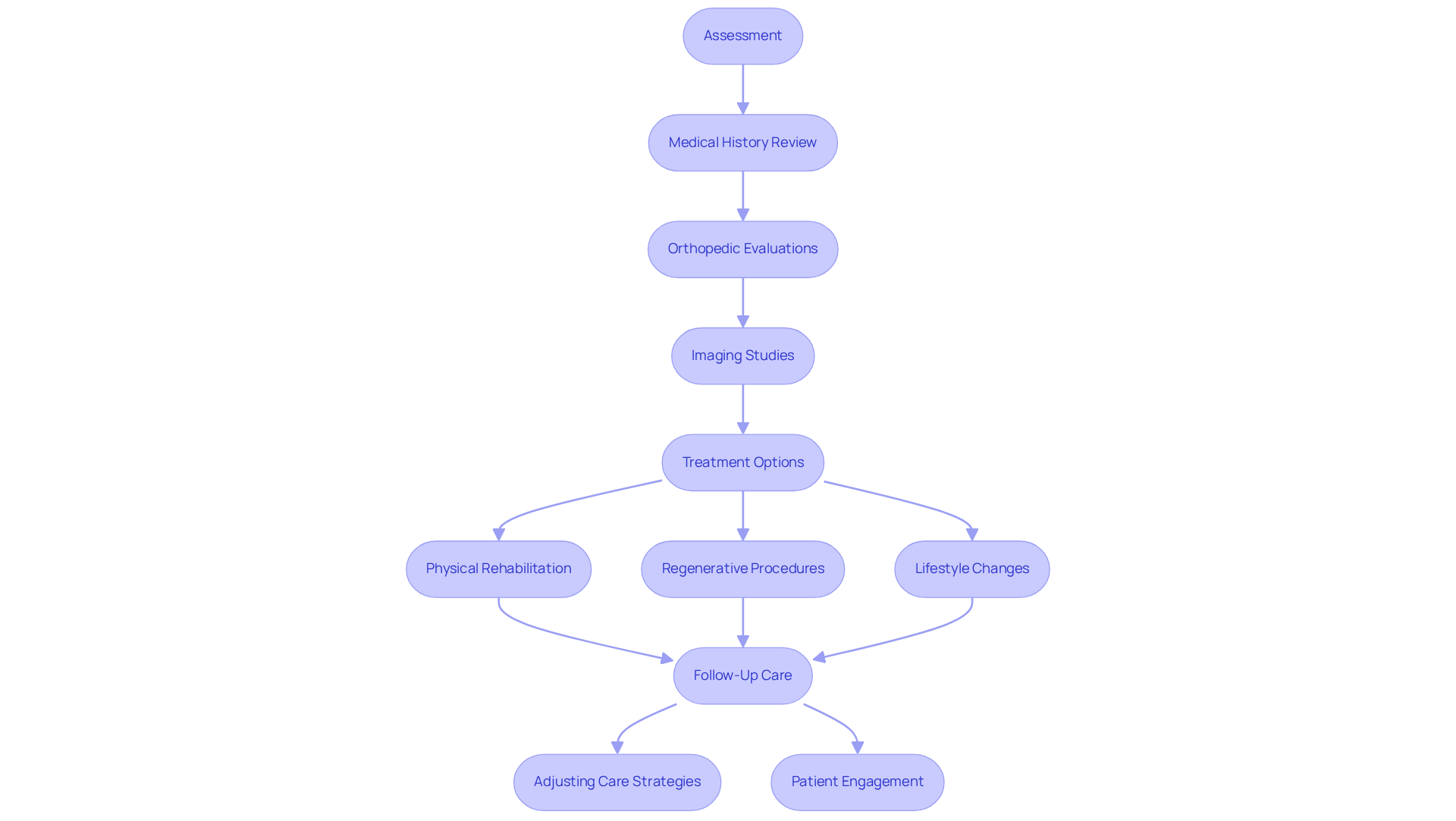
At RegenCore, we understand that living with a herniated disc can be a daunting challenge, and we provide to help alleviate that burden. Each individual carries a unique story, shaped by their medical history, lifestyle, and specific symptoms. This is why we prioritize a thorough assessment, diving deep into your history, conducting , and utilizing . This comprehensive approach is essential for crafting the most effective management strategies for tailored just for you.
Imagine the relief of finding a solution that truly works. Our method is built on solid research and backed by numerous . We incorporate herniated disc treatment non surgical options, such as and , along with that can significantly enhance your outcomes and overall quality of life. Take Victor V., for example – he was hiking pain-free just two months after his regenerative therapy. Glen, too, found joy in his life again, experiencing no pain just six weeks post-treatment. Rachelle was back to surfing three months later, and Larry avoided knee replacement thanks to the wonders of regenerative medicine.
But our commitment doesn’t stop there. We believe that are vital. They allow our healthcare providers to adjust care strategies based on your progress and feedback, ensuring that our support aligns with your . This collaborative approach not only boosts treatment efficacy but also creates a nurturing environment that encourages you to engage actively in your health journey. Together, we can navigate this path toward healing and renewed vitality.

Conclusion
Exploring non-surgical treatment options for herniated discs opens up a hopeful path toward recovery, one that truly prioritizes your comfort and long-term health. These innovative methods offer effective alternatives to surgery, emphasizing holistic healing and symptom management. By embracing non-invasive strategies, you not only find relief from pain but also regain control over your life, enhancing your overall well-being.
Key insights reveal how crucial it is to recognize symptoms early and to understand the diverse range of non-surgical treatments available, including:
- Physical rehabilitation
- Chiropractic care
- Advanced regenerative therapies
The effectiveness of these approaches, backed by recent studies and inspiring patient success stories, highlights the potential for complete recovery without resorting to invasive procedures. With personalized treatment plans, you can receive tailored care that meets your unique needs and circumstances.
Ultimately, the journey toward healing from a herniated disc doesn’t have to be faced alone. With a wealth of non-surgical options and a commitment to individualized care, you have the opportunity to navigate your recovery with confidence. Embracing these advanced treatment modalities can lead not only to symptom relief but also to a renewed sense of vitality and quality of life. Taking that first step toward recovery is crucial-consider exploring these options to optimize your health and well-being for a brighter future.
Frequently Asked Questions
What is a herniated disc?
A herniated disc occurs when the soft inner gel of the disc pushes through a tear in the tougher exterior, often due to age-related degeneration, repetitive strain, or acute injuries.
Who can be affected by herniated discs?
Herniated discs can affect individuals of any age, including younger people in their twenties and older adults, who often face more severe cases.
What are the common symptoms of a herniated disc?
Common symptoms include localized pain in the back or neck, radiating pain into the limbs, numbness, and weakness.
Why is it important to recognize the signs of a herniated disc early?
Recognizing the signs early is vital because the sooner you seek help, the better your chances for improved outcomes.
What non-surgical treatment options are available for herniated discs?
Non-surgical treatment options include physical rehabilitation, targeted exercises, Electromagnetic Transduction Therapy (EMTT®), and non-invasive spinal decompression treatment.
What is Electromagnetic Transduction Therapy (EMTT®)?
EMTT® is an FDA-approved, non-invasive treatment that uses high-energy magnetic pulses to support recovery from musculoskeletal injuries.
How does non-invasive spinal decompression treatment work?
Non-invasive spinal decompression treatment involves lying on a specialized motorized table that applies controlled traction to the spine, encouraging the retraction of bulging or herniated discs, relieving nerve compression, and promoting healing.
Can individuals recover from herniated discs on their own?
Yes, many individuals recover from herniated discs on their own, and focusing on non-surgical treatment options can often help avoid unnecessary procedures.
What role does staying active play in recovery from a herniated disc?
Staying active is encouraged as it plays a crucial role in promoting healing and recovery from a herniated disc.