Introduction
Knee arthritis can turn even the simplest daily tasks into overwhelming hurdles, leaving many individuals yearning for effective relief. The journey through this pain can feel isolating and frustrating, as the search for solutions often leads to more questions than answers. Thankfully, types of knee injections present a hopeful path for managing pain and regaining mobility. From corticosteroids to cutting-edge regenerative therapies like Platelet-Rich Plasma (PRP) and Bone Marrow Aspirate Concentrate (BMAC), there are options available that may offer the relief you seek.
Yet, as you navigate this complex landscape of treatments, it’s natural to feel uncertain. Questions about efficacy, potential risks, and which approach is best suited to your unique situation can weigh heavily on your mind. You’re not alone in this; many others share your concerns and are searching for clarity. What insights can guide you in making informed choices in your battle against arthritis? Let’s explore this journey together.
Explore the Role of Knee Injections in Arthritis Treatment
For those grappling with arthritis, can be a game-changer, offering a direct line to relief by delivering medication right into the joint. Imagine the frustration of living with constant pain and inflammation – it’s a struggle many face daily. At RegenCore, we understand these challenges deeply, which is why we offer like and .
PRP therapy involves taking platelets and growth factors from your own blood and injecting them into the injured area. This process taps into your body’s natural healing abilities, giving you a chance to reclaim your life from pain. Similarly, BMAC uses regenerative tissues from your bone marrow, targeting injuries and conditions that affect tendons, ligaments, cartilage, muscles, and joints. These therapies don’t just provide immediate relief; they can significantly and overall quality of life.
Understanding these procedures can empower you to make informed choices about your care. The primary goal of is to , alleviate discomfort, and restore functionality, enabling you to engage in everyday activities with greater ease. Just ask Glen and Rachelle, who have shared their inspiring stories of returning to hiking and surfing after overcoming severe knee pain. Their experiences highlight the profound impact can have, transforming lives and restoring joy.

Identify Different Types of Knee Injections: From Corticosteroids to Regenerative Therapies
Living with arthritis can be a daunting journey, filled with pain and uncertainty. Many individuals find themselves searching for relief, hoping to regain their mobility and quality of life. At RegenCore, we understand these struggles and offer various that are designed to meet your unique needs, including innovative regenerative therapies that harness the power of naturally derived cell-based biologics.
are one of the that can provide rapid relief from the pain and swelling that often accompany acute arthritis flare-ups. Imagine waking up one day and feeling a noticeable difference-less pain, more movement. Research shows that these anti-inflammatory medications can lead to significant improvements in patient-reported outcomes. For instance, a study found that individuals receiving corticosteroid treatments reported lower scores on the Western Ontario and McMaster Universities Osteoarthritis Index (WOMAC) and higher scores on the Knee Injury and Osteoarthritis Outcome Score (KOOS) just three months after treatment. This means that many patients experienced a real, tangible improvement in their daily lives.
, which are one of the , also known as viscosupplementation, offer another avenue for relief. By enhancing joint lubrication, these procedures can alleviate discomfort and improve mobility for those grappling with osteoarthritis. The effects can last for several months, providing a that many find beneficial in their quest for symptom relief.
Then there are various types of knee injections for arthritis, such as . This treatment uses your own blood to promote healing and reduce inflammation in the knee joint. While PRP may not regenerate cartilage, it can offer longer-lasting symptom relief without further damaging the joint. However, the debate continues among specialists regarding its clinical significance compared to corticosteroids. As Dr. Ronald E. Delanois pointed out, PRP ‘showed a difference, but never a clinically significant difference.’ This highlights the ongoing conversation about the best options available for patients.
is one of the types of knee injections for arthritis that shows promise. Similar to PRP, BMAC involves injecting concentrated stem cells from your own bone marrow. This method aims to stimulate tissue repair and regeneration, potentially providing a more robust solution for chronic conditions. At RegenCore, we are committed to personalized regenerative therapies that align with your health journey.
Lastly, one of the types of knee injections for arthritis is Prolotherapy. This technique involves injecting a solution that irritates the joint, and strengthening of the surrounding tissues. It can be especially beneficial for those looking to improve joint stability and function.
By understanding these diverse treatment options, including RegenCore’s groundbreaking regenerative therapies, you can engage in informed conversations with your healthcare provider. Together, you can identify the most suitable strategy for your unique circumstances, empowering you to take control of your arthritis journey.

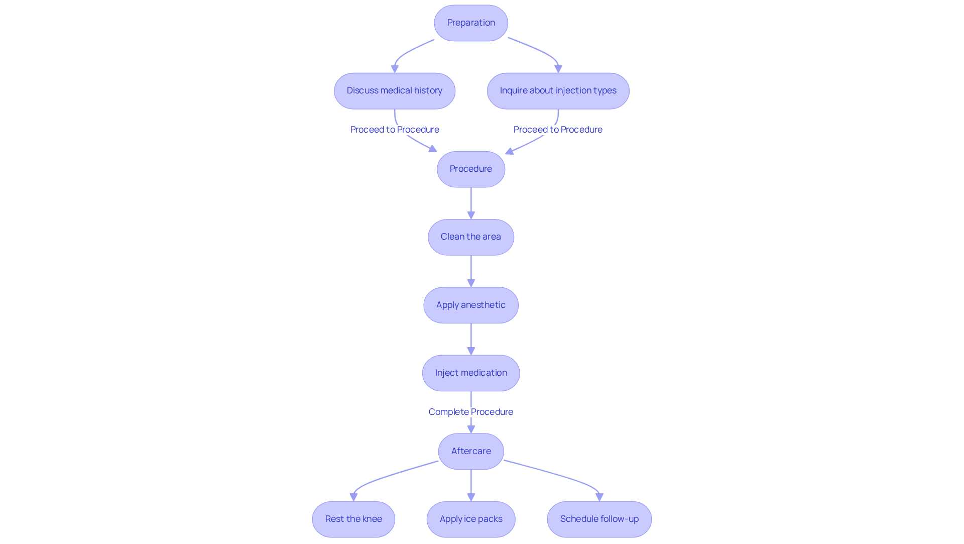
Understand the Injection Process: Preparation, Procedure, and Aftercare
Navigating knee arthritis can be a daunting experience, filled with uncertainty and discomfort. At RegenCore, we understand the challenges you face, and we’re here to guide you through the injection process, which involves several .
Preparation: Before the procedure, it’s crucial to have an open conversation with your healthcare provider about your medical history and current medications. This dialogue helps ensure your safety, especially if you’re on blood thinners, which may need to be paused. We also encourage you to inquire about the , including , which are often used to alleviate joint pain caused by osteoarthritis. At RegenCore, we pride ourselves on personalized , tailoring our approach to meet your unique needs and concerns.
Procedure: The injection typically takes place in a comfortable clinical setting. To start, the area around your joint will be cleaned, and a local anesthetic may be applied to minimize any discomfort. Your healthcare provider will then , using our that incorporate naturally derived cell-based biologics to promote healing and repair tissue damage. The entire process usually lasts between 5 to 15 minutes, but you should plan to spend about 30 to 60 minutes at the clinic for your complete appointment.
Aftercare: After receiving the injection, it’s important to give your knee some rest and avoid strenuous activities for at least 24 to 48 hours. Applying ice packs can help reduce swelling, and over-the-counter pain relievers may be recommended to ease any discomfort. We often schedule follow-up appointments to and discuss any additional options that may be beneficial for you.
Real-life experiences from our patients highlight the importance of preparation and . Many individuals express feeling reassured and informed when they adhere to , which significantly boosts their comfort and confidence during the procedure. As healthcare professionals emphasize, following these best practices can lead to greater satisfaction and improved therapy results, showcasing the impactful benefits of RegenCore’s personalized knee , including the .

Evaluate Benefits and Risks of Knee Injections for Arthritis Management
provide a beacon of hope for those grappling with arthritis, especially with the innovative at RegenCore.
Pain Relief: Imagine waking up one day and realizing that the pain that once held you back is significantly reduced. Many patients, like Victor V. and Rachelle, have shared their heartfelt stories of returning to beloved activities such as hiking and surfing after their treatments at RegenCore. Here, personalized harness the power of cell-based biologics to enhance healing, allowing individuals to reclaim their lives and mobility.
Reduced Inflammation: For many, the relentless inflammation that accompanies arthritis can feel like an unending battle. Fortunately, that utilize RegenCore’s regenerative modalities have proven effective in decreasing this inflammation, which is a major contributor to arthritis-related pain. This reduction not only brings comfort but also restores function, making daily activities more manageable and enjoyable.
: Unlike surgical options that can feel daunting, are designed to be less intrusive. This means shorter recovery times, allowing individuals to return to their routines more swiftly and with less stress.
However, it’s essential to approach the with a clear understanding of the potential risks.
Infection: While rare, there is a slight risk of infection at the injection site. This highlights the importance of strict adherence to sterile techniques during the procedure, ensuring patient safety.
: Some individuals may experience increased discomfort or inflammation immediately after the procedure. While this can be concerning, it typically subsides quickly. It’s important to note that around 7-8% of those receiving steroid treatments may face worsening arthritis, reminding us that every treatment carries its own set of challenges.
: The effectiveness of these treatments can vary widely. Some patients may find only temporary relief. Research indicates that while corticosteroid treatments can provide short-term benefits, they may also lead to cartilage thinning over time and do not alleviate knee pain more effectively than saline solutions, which can result in increased cartilage volume loss.
Experts urge patients to weigh these benefits against the risks. As Dr. Robert H. Shmerling wisely points out, steroid injections may offer fleeting relief but do not regenerate cartilage and could potentially accelerate disease progression. with healthcare providers at RegenCore can empower patients to navigate their options and tailor treatments to their unique needs.

Conclusion
Knee injections for arthritis can be a game-changer for those grappling with pain and limited mobility. Imagine waking up each day, feeling the weight of discomfort, and realizing that simple activities – like taking a walk or playing with your kids – have become daunting tasks. This is the reality for many, but there’s hope. These injections offer targeted relief right where it’s needed, helping individuals reclaim the joys of life they once took for granted.
As we delve into the different types of injections available, it’s clear that understanding your options is crucial.
- Corticosteroids can provide quick relief,
- Hyaluronic acid treatments work to enhance joint lubrication, making movement smoother and more comfortable.
- Regenerative therapies like PRP and BMAC tap into the body’s own healing abilities to reduce inflammation and promote recovery.
Stories from patients like Glen and Rachelle highlight just how transformative these treatments can be, illustrating the profound impact they can have on daily life.
Ultimately, deciding to pursue knee injections for arthritis is not just a medical choice; it’s a personal journey that should involve open conversations with healthcare providers. By discussing the benefits and potential risks together, patients can feel empowered to take charge of their arthritis management. As the field of arthritis treatment evolves, staying informed about the latest advancements and understanding the role of knee injections can lead to a more active, fulfilling life. You’re not alone in this journey – there’s support and hope ahead.
Frequently Asked Questions
What are knee injections used for in arthritis treatment?
Knee injections for arthritis are used to deliver medication directly into the joint to reduce inflammation, alleviate discomfort, and restore functionality.
What types of knee injections are offered at RegenCore?
RegenCore offers Platelet-Rich Plasma (PRP) therapy and Bone Marrow Aspirate Concentrate (BMAC) as types of knee injections for arthritis treatment.
How does PRP therapy work?
PRP therapy involves taking platelets and growth factors from your own blood and injecting them into the injured area to harness the body’s natural healing abilities.
What is BMAC and how is it used?
BMAC uses regenerative tissues from your bone marrow to target injuries and conditions affecting tendons, ligaments, cartilage, muscles, and joints.
What benefits do these knee injection therapies provide?
These therapies can provide immediate relief, improve mobility, and enhance overall quality of life for individuals suffering from arthritis.
Can knee injections help people return to physical activities?
Yes, many patients, like Glen and Rachelle, have shared inspiring stories of returning to activities such as hiking and surfing after receiving knee injection therapies.
What is the primary goal of knee injections for arthritis?
The primary goal is to reduce inflammation, alleviate discomfort, and restore functionality, enabling patients to engage in everyday activities more easily.
List of Sources
- Explore the Role of Knee Injections in Arthritis Treatment
- Phase 1 clinical trial testing gene therapy treatment for knee osteoarthritis – Mayo Clinic (https://mayoclinic.org/medical-professionals/physical-medicine-rehabilitation/news/phase-1-clinical-trial-testing-gene-therapy-treatment-for-knee-osteoarthritis/mac-20590271)
- Stanford scientists found a way to regrow cartilage and stop arthritis (https://sciencedaily.com/releases/2026/01/260120000333.htm)
- A “game-changing” treatment for knee arthritis pain? – Chris Bailey Orthopaedics (https://chrisbaileyorthopaedics.com/blog/a-game-changing-treatment-for-knee-arthritis-pain)
- Inhibiting a master regulator of aging regenerates joint cartilage in mice (https://med.stanford.edu/news/all-news/2025/11/joint-cartilage-aging.html)
- Anti-Aging Injection Regrows Knee Cartilage and Prevents Arthritis (https://scitechdaily.com/anti-aging-injection-regrows-knee-cartilage-and-prevents-arthritis)
- Identify Different Types of Knee Injections: From Corticosteroids to Regenerative Therapies
- Stuck in the Middle: Non-Surgical Options for Hip and Knee Arthritis – Alexander McLawhorn (https://drmclawhorn.com/2026/02/17/stuck-in-the-middle-non-surgical-options-for-hip-and-knee-arthritis)
- Stanford scientists found a way to regrow cartilage and stop arthritis (https://sciencedaily.com/releases/2026/01/260120000333.htm)
- Platelet-rich plasma may be inferior to corticosteroid injections for knee osteoarthritis (https://healio.com/news/orthopedics/20250418/plateletrich-plasma-may-be-inferior-to-corticosteroid-injections-for-knee-osteoarthritis)
- Anti-Aging Injection Regrows Knee Cartilage and Prevents Arthritis (https://scitechdaily.com/anti-aging-injection-regrows-knee-cartilage-and-prevents-arthritis)
- Analyzing the performance of platelet-rich plasma and bone marrow aspirate concentrate injections for the treatment of knee osteoarthritis – Mayo Clinic (https://mayoclinic.org/medical-professionals/physical-medicine-rehabilitation/news/analyzing-the-performance-of-platelet-rich-plasma-and-bone-marrow-aspirate-concentrate-injections-for-the-treatment-of-knee-osteoarthritis/mqc-20578651)
- Understand the Injection Process: Preparation, Procedure, and Aftercare
- Hyaluronic Acid Injections (https://arthritis.org/health-wellness/treatment/treatment-plan/disease-management/hyaluronic-acid-injections-for-knee-pain)
- Practical Steps for a Smooth Knee Gel Injection Experience: Preparation, Aftercare, and Recovery Insights for Patients (https://amsk.co.uk/insights/practical-steps-for-a-smooth-knee-gel-injection-experience-preparation-aftercare-and-recovery-insights-for-patients)
- About Hyaluronate Injections in Your Knee | Memorial Sloan Kettering Cancer Center (https://mskcc.org/cancer-care/patient-education/about-hyaluronate-injections-your-knee)
- How to Prepare for Your Knee Injection | Joint Pain Authority (https://jointpainauthority.com/blog/how-to-prepare-knee-injection)
- Step-by-Step Expectations: Preparing for and Recovering After Knee Cartilage Gel Injections – London Cartilage Clinic (https://londoncartilage.com/step-by-step-expectations-preparing-for-and-recovering-after-knee-cartilage-gel-injections)
- Evaluate Benefits and Risks of Knee Injections for Arthritis Management
- Glucocorticoid injection shows little benefit for knee osteoarthritis, clinical trial finds (https://medicalxpress.com/news/2026-01-glucocorticoid-benefit-knee-osteoarthritis-clinical.html)
- Do Injections for Knee Pain Work? (https://aarp.org/health/conditions-treatments/knee-injections-for-pain)
- A new look at steroid injections for knee and hip osteoarthritis – Harvard Health (https://health.harvard.edu/blog/a-new-look-at-steroid-injections-for-knee-and-hip-osteoarthritis-2019122318430)
- Knee Arthritis Made Worse with Steroid Injections (https://rsna.org/news/2025/may/knee-arthritis-made-worse)
- Do Treatments for Knee Arthritis Do More Harm Than Good? (https://peoplespharmacy.com/articles/do-treatments-for-knee-arthritis-do-more-harm-than-good)