Introduction
Cervical instability can be a challenging condition that disrupts daily life, often presenting as persistent neck pain, headaches, and even dizziness. For many individuals, the quest for effective treatment can feel overwhelming, especially when confronted with the complexities of this condition. This guide aims to shed light on prolotherapy, a promising non-invasive treatment option designed to help restore stability in the cervical spine by harnessing the body’s natural healing processes.
But how can one navigate the journey of finding a qualified prolotherapy provider? And what can patients expect as they embark on their recovery journey?
Understand Cervical Instability
can feel overwhelming, as it signifies the spine’s inability to maintain its normal alignment under everyday pressures. This condition often leads to pain, which can result in chronic headaches, dizziness, and difficulties in maintaining proper posture. Imagine waking up each day with these challenges; it can be exhausting and frustrating.
Various factors contribute to cervical instability, from injuries to the natural wear and tear that comes with aging. It’s important to recognize that you’re not alone in this struggle. Research shows that a significant number of people are affected, with studies indicating a prevalence of 43.1% among those diagnosed with spondylotic myelopathy. This statistic highlights just how common these issues are, and it’s crucial to identify the symptoms early. If you’re experiencing neck pain or related problems, it could be a sign of cervical instability, tailored to your unique situation.
At RegenCore, we understand the emotional and physical toll that cervical instability can take on your life. That’s why we offer secure and effective solutions grounded in research. Our customized treatment plans, which include naturally sourced cell-based biologics, are designed to enhance recovery and promote tissue restoration. We’re here to support you on your journey to feeling better, ensuring that you receive the care and attention you deserve.

Explore Prolotherapy as a Treatment Option
Cervical instability can be a daunting challenge, leaving many patients grappling with pain and uncertainty. Prolotherapy, which is also known as proliferative therapy, offers a glimmer of hope. This treatment involves injecting a solution into targeted areas, stimulating the body’s natural healing processes. It’s a procedure designed to reinforce weakened ligaments and tendons, ultimately improving stability in the neck. Recent studies reveal that prolotherapy can significantly reduce pain and enhance functionality for individuals suffering from this condition. For example, a retrospective case series involving 21 patients found that an impressive 95% felt their expectations for pain relief and improved functionality were met, with 33% achieving complete functional recovery.
At RegenCore, we understand that each patient’s journey is unique. Our team utilizes naturally derived cell-based biologics, promoting healing and reversing tissue damage. This innovative method is tailored to fit each individual’s condition, ensuring a personalized treatment plan that enhances recovery. The magic of prolotherapy lies in its ability to encourage healing, helping the body rebuild and strengthen damaged structures. Not only does this approach alleviate pain, but prolotherapy also enhances the overall stability of the cervical spine, presenting a compelling alternative to surgical interventions.
Success stories from our patients, like that of PV, illustrate the profound relief many experience after treatment. These individuals often find themselves returning to their daily activities shortly after, reclaiming their lives. As research continues to validate the efficacy of this treatment, including supporting its use in managing conditions like osteoarthritic pain and function, those seeking to address cervical instability may consider prolotherapy as a viable option.

Locate Prolotherapy Providers in Your Area
Finding the right provider for [prolotherapy near me](https://caringmedical.com/prolotherapy-news/treating-patient-chronic-neck-pain-automobile-accident) can feel overwhelming, especially when you’re dealing with the challenges of this condition. It’s a journey that many face, and it’s crucial to find someone who truly understands your needs. Start by searching for clinics that specialize in prolotherapy. Look for clinics that highlight their expertise in [cervical instability](https://caringmedical.com/prolotherapy-news/review-prolotherapy-injections-craniocervical-instability-ross-hauser-md).
As you navigate this process, remember that support groups can be a beacon of hope. They offer insights into the experiences of others who have walked a similar path, helping you gauge the effectiveness of treatments and make a more informed choice.
Don’t hesitate to reach out to [local hospitals or physical therapy facilities](https://regencoremethod.com/10-effective-non-surgical-acl-repair-options-for-active-professionals/), too. They often provide relevant services or can guide you to qualified practitioners. When you connect with potential practitioners, take the time to ask about their experience specifically with prolotherapy near me. This ensures that you’re not just receiving care, but receiving specialized treatment.

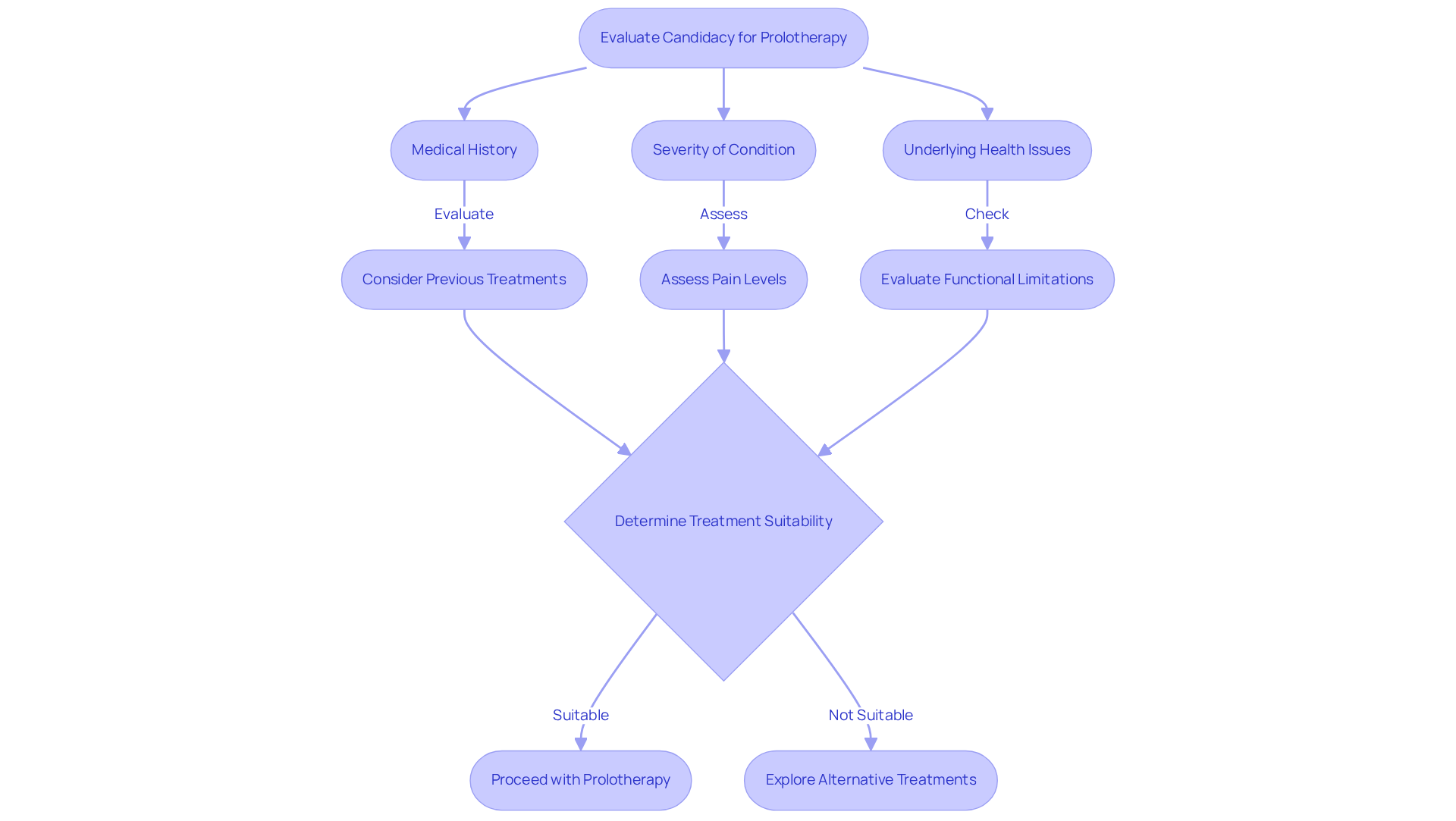
Evaluate Your Candidacy for Prolotherapy
If you’re struggling with chronic pain due to cervical instability, you might be wondering if [[prolotherapy is the right choice](https://regencoremethod.com/10-effective-alternatives-to-knee-surgery-for-active-professionals/)](https://regencoremethod.com/10-effective-alternatives-to-knee-surgery-for-active-professionals/) for you. It’s essential to consider a few key factors:
- Your medical history
- The severity of your condition
- Any underlying health issues that could impact your healing journey
Many ideal candidates experience chronic pain and have found little relief through other treatments.
At RegenCore, a compassionate healthcare provider will take the time to conduct a thorough evaluation, which may include physical examinations and imaging studies, to determine if this treatment is suitable for you. This process is not just about checking boxes; it’s about understanding your unique situation and how we can help. Research shows that an impressive 20 out of 21 patients reported improvements across all four functional categories after treatment, highlighting the potential effectiveness of this approach.
Dr. Mark Kandutsch emphasizes that prolotherapy relies on natural healing processes, which is a different philosophy from traditional methods that often aim to reduce pain. This insight, along with testimonials like that of an 18-year-old woman who returned to full sports activity after her treatment, illustrates the success of this method and helps clarify who might benefit from it.
RegenCore’s innovative treatments are rooted in the latest research and tailored to meet individual needs. By utilizing naturally sourced materials, we aim to enhance recovery and provide a hopeful path for those seeking relief from chronic pain. You don’t have to face this journey alone; we’re here to support you.

Understand Post-Treatment Recovery Steps
After treatment, it’s crucial to follow recovery guidelines. Many patients experience discomfort at the injection site, which can feel concerning. This discomfort is a normal part of the healing process, but it can be unsettling. Taking time to rest and avoiding strenuous activities for a few days allows your body to start its recovery.
As you begin to feel better, physical therapy can aid in your recovery and improve mobility. Staying well-hydrated and enjoying a balanced diet filled with nutrients – like protein, vibrant fruits and vegetables, and healthy fats – will further support your healing. Regenerative therapies, which incorporate various regenerative modalities and naturally derived cell-based biologics, enhance healing and tissue repair. This makes it even more important to stick to these guidelines.
It’s essential to follow any post-treatment instructions, including scheduling follow-up appointments to monitor your progress. Open communication is vital for achieving a successful outcome. This dialogue allows for timely adjustments to your care plan if needed. Remember, recovery requires patience and commitment to the guidelines for the best results. As physical therapists often say, ‘Healing takes courage, and we all have courage, even if we have to dig a little to find it.’
Additionally, be mindful of the ‘prolo-coaster’ phenomenon, where symptoms might temporarily return after treatment before you start to feel better. Understanding this can help you manage expectations.

Conclusion
Cervical instability can deeply affect daily life, bringing persistent discomfort and mobility challenges that can feel overwhelming. It’s crucial to understand this condition and explore effective treatment options, like prolotherapy, for those seeking relief. Recognizing symptoms, evaluating candidacy for treatment, and finding qualified prolotherapy providers are essential steps in crafting a personalized recovery journey.
Key insights reveal the nature of cervical instability and the encouraging results of prolotherapy in enhancing neck stability and alleviating pain. By focusing on personalized care and post-treatment recovery strategies, individuals can navigate their healing journey with greater confidence and set realistic expectations for improvement.
Ultimately, the path to relief from cervical instability is one that calls for informed decision-making and proactive steps. Embracing innovative treatments like prolotherapy can significantly enhance quality of life and instill renewed hope. For anyone facing the challenges of this condition, taking that first step toward finding a qualified provider could be the key to reclaiming a pain-free life.
Frequently Asked Questions
What is cervical instability?
Cervical instability refers to the spine’s inability to maintain its normal alignment under everyday pressures, leading to excessive movement between vertebrae. This condition can cause persistent neck pain, headaches, dizziness, and difficulties in maintaining proper posture.
What are the common causes of cervical instability?
Common causes include traumatic injuries such as whiplash and the natural wear and tear associated with aging.
How prevalent is cervical instability among the population?
Research indicates that cervical instability is quite common, with a prevalence of 43.1% among individuals diagnosed with spondylotic myelopathy.
What symptoms should I look out for regarding cervical instability?
Symptoms of cervical instability include persistent neck pain, headaches, dizziness, and difficulties in maintaining proper posture.
What is prolotherapy and how does it help with cervical instability?
Prolotherapy, also known as proliferative therapy, involves injecting a dextrose solution into targeted areas to stimulate the body’s natural healing processes. It is designed to reinforce weakened ligaments and tendons, improving stability in the neck.
What are the benefits of prolotherapy for cervical instability?
Prolotherapy can significantly reduce pain and enhance functionality for individuals suffering from cervical instability. Studies have shown that a high percentage of patients feel their expectations for pain relief and improved functionality are met.
How personalized is the treatment approach at RegenCore?
RegenCore offers a personalized treatment plan tailored to each individual’s condition, utilizing naturally derived cell-based biologics to promote healing and tissue restoration.
Are there any success stories associated with prolotherapy for cervical instability?
Yes, many patients have reported profound relief after treatment, with some returning to their daily activities shortly after. Success stories illustrate the positive impact of prolotherapy on their quality of life.
Is prolotherapy a viable alternative to surgical interventions for cervical instability?
Yes, prolotherapy presents a compelling non-invasive alternative to surgical interventions, as it not only alleviates pain but also enhances the overall stability of the cervical spine.
List of Sources
- Understand Cervical Instability
- World Spine Day: Pandemic Pushes Low Back and Neck Issues to New Levels | Baptist Health South Florida (https://baptisthealth.net/baptist-health-news/world-spine-day-pandemic-pushes-low-back-and-neck-issues-to-new-levels)
- ascentchiropractic.com (https://ascentchiropractic.com/quotes-that-will-change-how-you-look-at-back-pain)
- Factors associated with cervical instability in cervical myelopathy patients – PubMed (https://pubmed.ncbi.nlm.nih.gov/40215618)
- Whether the potential degree of cervical instability and cervical muscle degeneration in patients with cervical spondylosis radicular affect the efficacy of cervical traction – Scientific Reports (https://nature.com/articles/s41598-024-71429-9)
- Explore Prolotherapy as a Treatment Option
- respmr.com (https://respmr.com/prolotherapy-for-cervical-instability)
- The Biology of Prolotherapy and Its Application in Clinical Cervical Spine Instability and Chronic Neck Pain (https://caringmedical.com/about/prolotherapy-results/cervical-spine-instability)
- caringmedical.com (https://caringmedical.com/prolotherapy-news/treating-patient-chronic-neck-pain-automobile-accident)
- Prolotherapy Injections for sacroiliac instability and SI Joint pain (https://caringmedical.com/prolotherapy-news/prolotherapy-injections-for-sacroiliac-instability-and-si-joint-pain)
- Evidence for Prolotherapy (https://mymskclinic.co.uk/evidence-for-prolotherapy)
- Locate Prolotherapy Providers in Your Area
- A Review of Prolotherapy injections for Craniocervical instability with Ross Hauser, MD (https://caringmedical.com/prolotherapy-news/review-prolotherapy-injections-craniocervical-instability-ross-hauser-md)
- caringmedical.com (https://caringmedical.com/prolotherapy-news/treating-patient-chronic-neck-pain-automobile-accident)
- Prolotherapy Results (https://caringmedical.com/about/prolotherapy-results)
- Prolotherapy-induced Cervical Spinal Cord Injury – A Case Report – – PMC (https://pmc.ncbi.nlm.nih.gov/articles/PMC3309242)
- DMX Case Studies and Success Stories (https://caringmedical.com/dmx-case-studies-success-stories)
- Evaluate Your Candidacy for Prolotherapy
- Prolotherapy Uses Body’s Own Healing Power – MDI Hospital (https://mdihospital.org/news/prolotherapy-uses-bodys-own-healing-power)
- Prolotherapy, are you a candidate? | Hemwall Center, Los Angeles, San Francisco Bay Area (https://prolotherapy.com/information-prolotherapy-treatment-algorithm.html)
- caringmedical.com (https://caringmedical.com/prolotherapy-news/treating-patient-chronic-neck-pain-automobile-accident)
- Repair of a complete anterior cruciate tear using prolotherapy: A case report (https://pure.psu.edu/en/publications/repair-of-a-complete-anterior-cruciate-tear-using-prolotherapy-a-)
- Prolotherapy – effective non-surgical joint treatments | Hemwall Centers, Los Angeles, San Francisco Bay Area (https://prolotherapy.com/about-prolotherapy-medical-evidence.html)
- Understand Post-Treatment Recovery Steps
- Explore Endless Opportunities with White Glove Placement – Your Partner in Healthcare Careers (https://whiteglovecare.com/quotes-about-physical-therapists)
- Tips to Maximize Healing and Recovery After Regenerative Therapy (https://regenerativemedicine-mi.com/post-treatment-tips-to-maximize-healing-and-recovery-after-regenerative-therapy)
- Recovery Edwards CO – 50 Quotes for Treatment and Recovery (https://apn.com/resources/50-quotes-for-treatment-and-recovery)
- 30 Inspirational Physical Therapy Quotes – Care Options for Kids (https://careoptionsforkids.com/blog/physical-therapy-quotes)
- What to Do After Your PRP or Prolotherapy Treatment | Marin County, San Rafael, Novato & Petaluma CA | Back Pain, Knee Pain, Joint Pain, Ehlers-Danlos, Hypermobility, Loose Ligaments & Tight Tendons | Dr. Gloria Tucker M.D., Pain Management Physician (https://gloriatuckermd.com/what-to-do-after-your-prp-or-prolotherapy-treatment)