Introduction
Understanding the complexities of extensor tendonitis is essential for anyone who cherishes their mobility and active lifestyle. This painful condition, marked by inflammation of the tendons on the top of the foot, can deeply affect daily activities and athletic pursuits. Imagine waking up each day, eager to embrace life, only to be held back by discomfort and limitations.
By exploring the causes, treatment options, and preventive strategies, you can arm yourself with the knowledge needed to tackle this common ailment head-on. What steps can you take not just to ease the pain but also to protect yourself from future tendon injuries?
Define Extensor Tendonitis: Understanding the Condition
Inflammation of the extensor tendon in top of foot can be a frustrating and painful condition, affecting the tendons on the upper part of your foot. These tendons play a crucial role in raising your toes and extending your leg, and when they become inflamed, it can lead to discomfort that restricts your movement. You might experience localized pain, tenderness, and noticeable swelling, making everyday activities feel challenging.
For many active individuals, especially those who engage in sports or repetitive lower limb movements, this condition is all too common. Recent studies reveal that around 22.8% of participants reported experiencing ankle tendon inflammation, highlighting the significance of this issue in the realm of musculoskeletal injuries. It’s a reminder that even the most dedicated athletes can face setbacks that impact their passion and daily life.
When dealing with tendon injuries, the initial steps often involve rest, ice, and elevating the affected foot for a few days to help reduce inflammation. However, if these conservative measures don’t provide relief, there are advanced options available. At RegenCore, we offer personalized regenerative therapies, including Platelet-Rich Plasma (PRP) injections. These innovative treatments harness the power of naturally derived cell-based biologics to promote healing and reduce inflammation, providing a tailored approach to your recovery journey.
Orthopedic specialists stress the importance of early intervention and customized treatment plans to prevent chronic issues from developing. A comprehensive approach that includes physical therapy can be incredibly beneficial, helping to strengthen the surrounding muscles and improve flexibility. This not only aids in recovery but also empowers you to regain control over your movement and activities.
Understanding the demographics of extensor injuries is vital. Studies show that individuals aged 30-49 are more likely to experience these injuries, underscoring the need for targeted prevention strategies, especially for those engaged in high-impact activities. By recognizing the signs and symptoms early on, you can seek appropriate care, potentially avoiding more serious complications associated with untreated tendon inflammation. Your journey towards recovery is important, and taking proactive steps can make all the difference.

Identify Causes and Risk Factors of Extensor Tendonitis
Extensor inflammation can be a frustrating and painful experience, often stemming from repetitive strain or overuse. This is especially true for those who engage in activities that involve significant foot movement, like running, dancing, or various sports. It’s concerning to note that around 30% of athletes will face symptoms related to extensor tendon inflammation at some point in their careers. This statistic underscores the importance of being aware of the risks and taking preventive measures.
Several key factors can increase the risk of developing this condition:
- Improper footwear can play a significant role. Shoes that are too tight or lack proper support can put extra strain on the tendon in top of foot, resulting in inflammation and discomfort.
- Overtraining is a common pitfall; a sudden spike in activity level or intensity can overwhelm the tendons, making injury more likely.
- Foot mechanics also matter – those with flat feet or high arches may find themselves more vulnerable to inflammation due to the way their feet move.
- Lastly, age and existing health conditions, such as diabetes or arthritis, can heighten the risk of tendon inflammation.
Understanding these risk factors is crucial for implementing effective preventive strategies. Choosing the right footwear, gradually increasing exercise intensity, and maintaining overall foot health can make a significant difference. At RegenCore, we’re here to help. We offer personalized regenerative medicine solutions designed to help you heal from tendon inflammation. Our innovative treatments, grounded in the latest research, utilize advanced techniques to support tissue repair. We aim to help you avoid potentially risky surgeries, allowing you to return to your active lifestyle with confidence and free from pain.
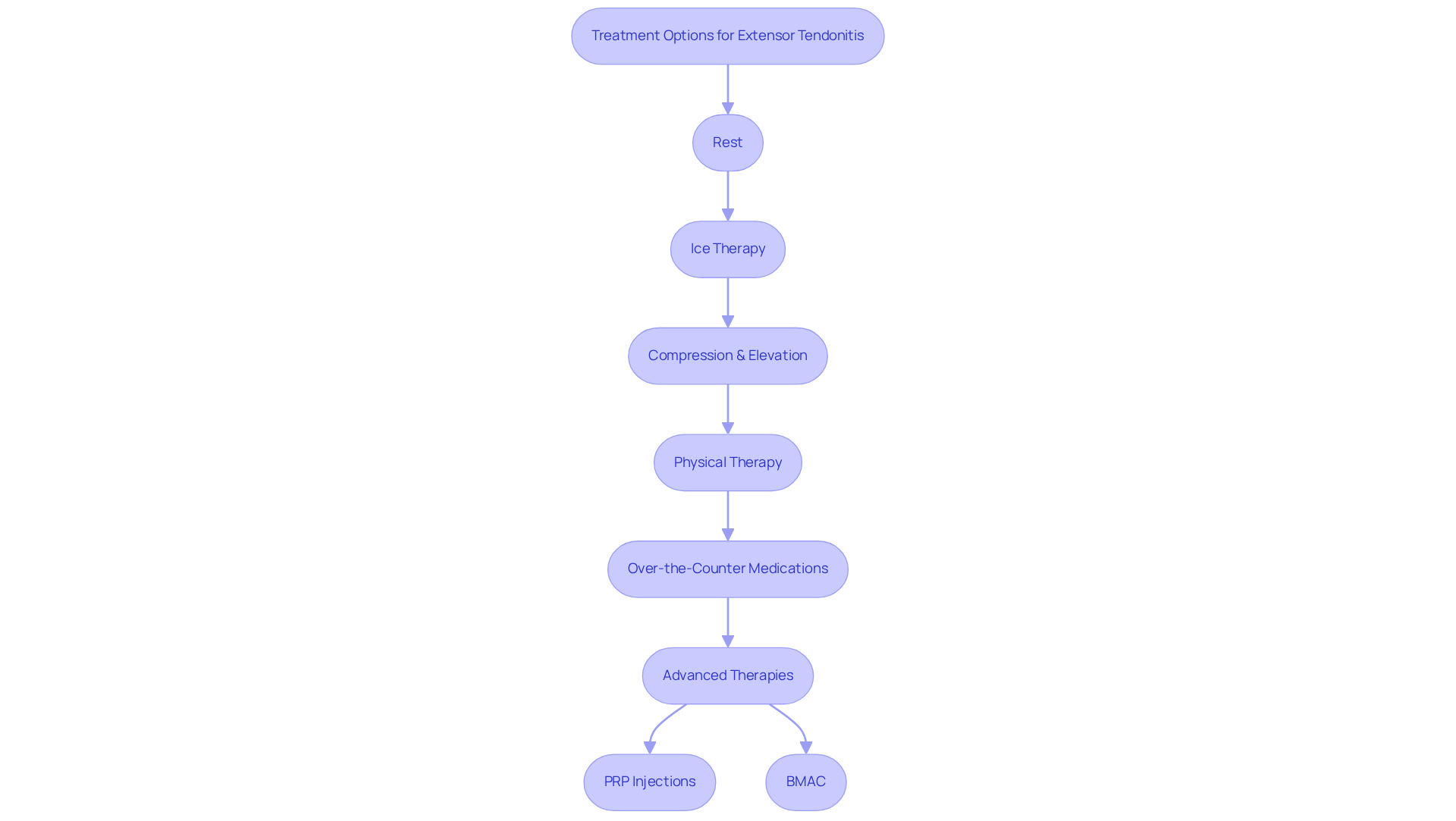
Explore Treatment Options for Extensor Tendonitis
Dealing with extensor tendonitis can be incredibly frustrating. The pain and limitations it brings can disrupt your daily life, making even simple tasks feel daunting. It’s essential to understand that you’re not alone in this struggle, and there are effective ways to find relief and promote healing.
To start, rest is crucial. Giving your tendons the time they need to recover is vital. Avoiding activities that worsen your pain can make a significant difference in your healing journey. Alongside rest, ice therapy can be a game-changer. Applying ice packs for 15-20 minutes several times a day can help reduce inflammation and discomfort, providing you with some much-needed relief.
Compression and elevation are also key players in your recovery. Using compression wraps and keeping your foot elevated can minimize swelling, helping you feel more comfortable and facilitating a quicker recovery. As you navigate this process, consider engaging in physical therapy. Targeted exercises can strengthen the muscles around your tendons and improve flexibility, which is essential for long-term recovery.
Over-the-counter anti-inflammatory medications can also be beneficial. They can help alleviate pain and swelling, supporting your healing process. However, if these conservative treatments don’t bring the relief you need, there are advanced therapies available. Platelet-Rich Plasma (PRP) injections or Bone Marrow Aspirate Concentrate (BMAC) may be options worth exploring. PRP therapy, in particular, has shown promising results, with studies indicating that 85% of patients return to their normal activities after treatment. Many have reported significant pain relief and improved function, especially those with chronic tendon injuries that haven’t responded to traditional therapies.
Real-life stories highlight the effectiveness of PRP in treating tendon inflammation. Patients have experienced substantial improvements in pain and mobility after treatment, which can be incredibly encouraging. As you progress through rehabilitation, remember that a structured program is vital. Physical therapists emphasize the importance of following a tailored rehabilitation plan to maximize your recovery outcomes. You deserve to feel better, and with the right support and treatment, you can reclaim your life.

Implement Prevention Strategies for Extensor Tendonitis
Dealing with extensor tendonitis can be frustrating and painful, but there are ways to ease your journey toward recovery. Here are some compassionate strategies to consider:
-
Proper Footwear: Finding the right shoes can make a world of difference. Opt for footwear that fits comfortably and offers the support your feet need. Steer clear of shoes that are too tight or flat, as they can exacerbate your discomfort.
-
Warm-Up and Cool Down: Think of your tendons as delicate strings that need gentle care. Always take a moment to stretch before and after any physical activity. This simple act can prepare your tendons for movement and help them recover afterward.
-
Gradual Increase in Effort: It’s tempting to push yourself, especially when you’re eager to get back to your routine. However, sudden spikes in exercise intensity or duration can lead to setbacks. Instead, gradually increase your activity levels, allowing your body to adjust and strengthen over time.
-
Strengthening Exercises: Building up the muscles in your lower extremities and ankles can provide the support your tendons crave. Incorporate exercises that focus on these areas, helping to fortify your body against future strain.
-
Regular Breaks: If your daily activities involve repetitive foot movements, remember to pause and give your tendons a break. Taking regular intervals can significantly reduce the strain and help you maintain your well-being.

Conclusion
Extensor tendonitis can be a challenging condition that deeply affects mobility and overall quality of life. For those who engage in activities that stress the tendons on the top of the foot, understanding its causes, symptoms, and treatment options is crucial. Recognizing the signs early and seeking appropriate care can make a significant difference, allowing individuals to manage their condition effectively and prevent further complications.
Throughout this journey, it’s vital to highlight the importance of proper footwear, gradual increases in activity, and targeted strengthening exercises as essential preventive measures. These steps can feel overwhelming, but they are key to maintaining tendon health. Additionally, conservative treatment options like rest, ice therapy, and physical therapy play a crucial role in recovery. For those grappling with chronic tendon issues, advanced therapies such as Platelet-Rich Plasma injections offer promising results, providing hope and a path forward.
Ultimately, taking proactive steps towards tendon health not only aids in recovery but also empowers individuals to embrace an active lifestyle. By prioritizing foot care and implementing effective prevention strategies, anyone can reduce the risks associated with extensor tendonitis and enhance their overall well-being. Embracing these practices can lead to a more fulfilling and pain-free life, allowing individuals to pursue their passions with renewed confidence.
Frequently Asked Questions
What is extensor tendonitis?
Extensor tendonitis is the inflammation of the extensor tendon located on the top of the foot, which can cause pain, tenderness, and swelling, making movement difficult.
What symptoms are associated with extensor tendonitis?
Common symptoms include localized pain, tenderness, and noticeable swelling in the area of the affected tendon.
Who is most likely to experience extensor tendonitis?
Individuals aged 30-49, particularly those who are active in sports or engage in repetitive lower limb movements, are more likely to experience extensor tendonitis.
What initial steps can be taken to address extensor tendonitis?
Initial steps include resting the affected foot, applying ice, and elevating the foot to help reduce inflammation.
What advanced treatment options are available for extensor tendonitis?
Advanced treatment options include personalized regenerative therapies such as Platelet-Rich Plasma (PRP) injections, which promote healing and reduce inflammation.
How important is early intervention for extensor tendonitis?
Early intervention is crucial to prevent chronic issues from developing, and a customized treatment plan can significantly aid in recovery.
What role does physical therapy play in recovery from extensor tendonitis?
Physical therapy can strengthen surrounding muscles and improve flexibility, helping individuals regain control over their movement and activities.
Why is it important to recognize the signs of extensor tendonitis early?
Recognizing the signs early allows for appropriate care, which can prevent more serious complications associated with untreated tendon inflammation.