Introduction
For those grappling with persistent injuries or chronic pain, understanding the nuances of healing can truly be a game changer. Imagine facing daily discomfort, feeling as though your body is holding you back from the life you want to lead. This is a reality for many, and it can be incredibly disheartening. But there’s hope.
Platelet-Rich Plasma (PRP) treatment has emerged as a revolutionary approach, tapping into the body’s own healing capabilities to promote recovery. As athletes and active individuals search for effective alternatives to invasive procedures, a vital question arises: how does PRP treatment truly work, and what benefits does it offer?
Exploring the science behind this innovative therapy not only uncovers its mechanisms but also highlights its potential to transform lives, accelerating recovery and enhancing overall well-being.
Define Platelet-Rich Plasma (PRP) Treatment
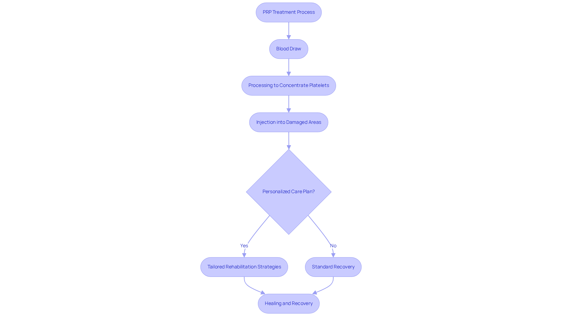
Imagine facing a painful injury that keeps you from doing what you love. For many athletes and active individuals, this is a harsh reality. PRP treatment offers a beacon of hope by utilizing your own blood to promote healing and recovery. The process begins with a simple blood draw, which is then processed to concentrate the platelets. This enriched plasma is injected into areas of damage, harnessing your body’s natural healing powers to deliver growth factors and proteins that aid in recovery.
In sports medicine and orthopedics, PRP treatment has become a popular choice, especially for those who prefer non-surgical options. It’s particularly effective for musculoskeletal issues like tendon, ligament, and joint problems. Imagine being able to return to your sport up to 50% faster after an acute muscle injury, thanks to PRP treatment administered under ultrasound guidance. This isn’t just a statistic; it’s a testament to PRP treatment and its potential to expedite recovery and restore your active lifestyle.
However, it’s important to remember that PRP treatment isn’t a one-size-fits-all solution. Experts in sports medicine emphasize the value of individualized assessment. While discussing treatment options, it is noted that it can significantly improve healing, especially when combined with tailored rehabilitation strategies. Recent studies reveal that patients with higher symptom scores, older age, and specific clinical traits often see better results with PRP, highlighting the importance of individualized treatment protocols.
One of the most reassuring aspects of PRP is its autologous nature, which minimizes the risk of allergic reactions or disease transmission. This makes it a safe option for many patients seeking relief from chronic pain. As research continues to support its efficacy, PRP treatment reveals it as an increasingly viable alternative to more invasive surgical procedures, offering renewed hope for those grappling with persistent injuries.

Explain the Mechanism of PRP Treatment
Imagine facing an injury that seems to linger, causing not just physical pain but emotional distress as well. Many patients find themselves in this challenging situation, yearning for a solution that truly addresses their needs. This is where [[PRP treatment](https://regencoremethod.com)](https://regencoremethod.com) comes into play, as it offers hope and healing through its remarkable ability to concentrate platelets essential for recovery.
When these platelets are injected into the injured area, they spring into action, releasing growth factors that kickstart vital biological processes. These processes include stimulating cell proliferation, tissue regeneration, and promoting angiogenesis – the creation of new blood vessels. This surge in blood circulation and nutrient supply to the affected tissue not only accelerates healing but also alleviates inflammation and reduces pain, allowing patients to reclaim their lives.
Research has shown that PRP treatment can significantly enhance the healing of damaged tissues by modulating inflammatory responses and aiding the repair of tendons, ligaments, and cartilage. Patients who have undergone this therapy often share their stories of reduced pain and improved mobility, underscoring its potential as a powerful ally in regenerative medicine. To understand its effectiveness, one must consider that the growth factors released during this therapy, such as PDGF, TGF-β, and VEGF, play a crucial role in recovery processes, highlighting the procedure’s effectiveness in addressing various injuries.
At RegenCore, we understand the importance of comprehensive healing. That’s why we also offer additional therapies as part of our innovative treatment options. This approach complements PRP by harnessing the body’s own regenerative capabilities to further enhance healing. As noted by Hohmann (2024), a dose of more than 5 billion platelets has shown promising results, with patients experiencing significant improvements both 6 and 12 months post-treatment. This evidence not only supports the efficacy of PRP therapy but also reinforces our commitment to providing compassionate care that truly makes a difference in our patients’ lives.

Identify Conditions Treated with PRP
Living with chronic pain can be incredibly challenging, often leaving individuals feeling frustrated and limited in their daily activities. For many, conditions like osteoarthritis, such as tennis elbow and Achilles tendinopathy, ligament sprains, and joint pain from sports injuries can significantly impact their quality of life. With around 654 million people worldwide aged 40 and above affected by osteoarthritis, and a prevalence rate of 203 per 10,000 person-years among those aged 20 and older, the need for effective treatments is more pressing than ever, especially for active professionals striving to maintain their lifestyle.
In addition to these common issues, [[PRP treatment](https://regencoremethod.com/shockwave-therapy-services)](https://regencoremethod.com/shockwave-therapy-services) has emerged as a beacon of hope for those suffering from plantar fasciitis and for patients recovering from surgery. Its non-invasive nature is particularly appealing for individuals who wish to avoid the risks and lengthy recovery times associated with surgical options. Many patients report experiencing significant relief, with success rates between 60% and 70%, defined as at least a 50% improvement in both pain and function.
Real-life stories highlight the benefits of PRP treatment on recovery. Athletes have shared their journeys of recovery, returning to activities like hiking and surfing after treatment. Furthermore, RegenCore’s innovative regenerative procedures, including the partial restoration of the human hip through autologous bone marrow nucleated cell transfer, showcase the potential of these therapies to promote healing and tissue repair. This approach not only supports the body’s natural healing processes but also aligns with RegenCore’s commitment to providing compassionate alternatives to traditional surgical methods, particularly for those with chronic conditions that haven’t responded to conservative treatments. As research continues to affirm its effectiveness, PRP treatment shows it stands ready to make a meaningful difference in orthopedic injury management and recovery.

Trace the History of PRP Treatment
The journey of PRP treatment, or platelet-rich plasma treatment, began in the 1970s, when it was first used in transfusion medicine to help those struggling with low platelet counts. The term ‘platelet-rich plasma’ was officially introduced in 1974, marking a pivotal moment that opened the door to its wider applications. As the 1980s rolled in, PRP began to shine in surgical settings, especially in cardiovascular and maxillofacial surgeries, where its remarkable potential to enhance healing was recognized. Fast forward to the late 1990s and early 2000s, and PRP emerged as a beacon of hope in regenerative medicine, supported by extensive research and clinical trials confirming its effectiveness in treating various conditions.
Today, PRP is considered a breakthrough therapy, with ongoing studies exploring its benefits across various medical fields, including dermatology and dentistry. At RegenCore, we understand that every patient’s journey is unique. That’s why our approach to treatment, which addresses individual needs, is distinctly customized, beginning with a thorough history and orthopedic assessment to ensure each individual receives a personalized plan. This method is rooted in solid research and has been refined through thousands of successful cases, paving the way for optimal recovery and a return to pain-free activity.
The reality is that around 528 million individuals worldwide were grappling with osteoarthritis in 2019, highlighting the urgent need for effective treatments. The market for PRP therapies is projected to grow significantly, expected to reach USD 2,857.98 million by 2034. This growth reflects the increasing adoption of PRP therapies in orthopedic and sports medicine, highlighting their role as a response to the rising demand for minimally invasive alternatives that can truly make a difference in people’s lives.

Conclusion
Platelet-Rich Plasma (PRP) treatment emerges as a beacon of hope for those grappling with the pain of musculoskeletal injuries and chronic conditions. Imagine relying on your own body’s healing power, harnessed through your blood to concentrate growth factors that can foster recovery. This innovative therapy not only accelerates healing but also alleviates the anxiety of foreign substances, making it a comforting alternative to traditional surgical options.
Throughout this exploration of PRP treatment, we’ve uncovered its multifaceted benefits, from effectively addressing osteoarthritis and tendon injuries to its evolution as a trusted non-surgical solution. The magic of PRP lies in its ability to stimulate the body’s natural processes, promoting tissue repair and regeneration. Supported by a growing body of research and heartfelt patient testimonials, many have experienced significant improvements in pain relief and recovery times, reigniting their hope for an active lifestyle.
As regenerative medicine continues to evolve, embracing treatments like PRP can truly transform lives. For those enduring persistent injuries or chronic conditions, seeking out PRP therapy could be a pivotal step towards reclaiming not just mobility, but a vibrant quality of life. Understanding the potential of PRP treatment empowers patients, reinforcing the importance of personalized care in achieving the best recovery outcomes.
Frequently Asked Questions
What is Platelet-Rich Plasma (PRP) treatment?
PRP treatment is a medical procedure that uses a patient’s own blood to promote healing and recovery by concentrating platelets and injecting the enriched plasma into areas of damage, delivering essential growth factors and proteins that aid in tissue repair and regeneration.
How is PRP treatment administered?
The process begins with a simple blood draw, which is then processed to concentrate the platelets. The enriched plasma is injected into damaged areas, often guided by ultrasound for precision.
What conditions is PRP treatment effective for?
PRP treatment is particularly effective for musculoskeletal issues, including tendon, ligament, and joint problems, making it a popular choice in sports medicine and orthopedics.
Can PRP treatment expedite recovery from injuries?
Yes, PRP treatment can help patients return to their sport up to 50% faster after an acute muscle injury, showcasing its potential to expedite recovery.
Is PRP treatment suitable for everyone?
No, PRP treatment is not a one-size-fits-all solution. Experts emphasize the importance of personalized care plans, as individual patient characteristics can influence the effectiveness of the treatment.
What factors can affect the outcomes of PRP treatment?
Recent studies suggest that patients with higher symptom scores, older age, and specific clinical traits often see better results with PRP, highlighting the need for individualized treatment protocols.
What are the safety aspects of PRP treatment?
PRP treatment is considered safe due to its autologous nature, which minimizes the risk of allergic reactions or disease transmission, making it a viable option for many patients.
How does PRP treatment compare to surgical procedures?
PRP treatment is increasingly viewed as a viable alternative to more invasive surgical procedures, offering renewed hope for patients dealing with musculoskeletal challenges.
List of Sources
- Define Platelet-Rich Plasma (PRP) Treatment
- news.umiamihealth.org (https://news.umiamihealth.org/en/why-prp-isnt-just-for-elite-athletes-anymore)
- Musculoskeletal Applications of Platelet-Rich Plasma: Fad or Future? | AJR (https://ajronline.org/doi/10.2214/AJR.10.5975)
- Comparison of Platelet-Rich Plasma Properties Used in Athletic Musculoskeletal Conditions: A Clinical Practice Report (https://cureus.com/articles/366267-comparison-of-platelet-rich-plasma-properties-used-in-athletic-musculoskeletal-conditions-a-clinical-practice-report)
- Update on the use of platelet-rich plasma in the treatment of osteoarthritis: New supporting evidence
| Biomedical Research and Therapy (https://bmrat.org/index.php/BMRAT/article/view/901) - sciencedirect.com (https://sciencedirect.com/science/article/pii/S235232042500032X)
- Explain the Mechanism of PRP Treatment
- Update on the use of platelet-rich plasma in the treatment of osteoarthritis: New supporting evidence
| Biomedical Research and Therapy (https://bmrat.org/index.php/BMRAT/article/view/901) - Successful Pregnancy Following Ovarian Platelet-Rich Plasma (PRP) Treatment, the DuoStim Protocol, and Preimplantation Genetic Testing for Aneuploidy in a Patient With Premature Ovarian Insufficiency: A Case Report (https://cureus.com/articles/433163-successful-pregnancy-following-ovarian-platelet-rich-plasma-prp-treatment-the-duostim-protocol-and-preimplantation-genetic-testing-for-aneuploidy-in-a-patient-with-premature-ovarian-insufficiency-a-case-report)
- How PRP Therapy Works: Mechanisms Explained | Action Medical (https://actionmedicalcenter.com/how-prp-therapy-works-mechanisms-explained)
- ACL Tear Repair With BMAC And PRP: 2 Successful Case Studies (https://charmaustin.com/blog/acl-tear-repair-with-prp-bmac-stem-cell-therapy)
- Platelet-rich plasma (PRP) for treating chronic or complicated wounds in neonates and children: a case series – Wounds UK (https://wounds-uk.com/journal-articles/platelet-rich-plasma-prp-for-treating-chronic-or-complicated-wounds-in-neonates-and-children-a-case-series)
- Update on the use of platelet-rich plasma in the treatment of osteoarthritis: New supporting evidence
- Identify Conditions Treated with PRP
- mayoclinic.org (https://mayoclinic.org/medical-professionals/physical-medicine-rehabilitation/news/analyzing-the-performance-of-platelet-rich-plasma-and-bone-marrow-aspirate-concentrate-injections-for-the-treatment-of-knee-osteoarthritis/mqc-20578651)
- news.umiamihealth.org (https://news.umiamihealth.org/en/why-prp-isnt-just-for-elite-athletes-anymore)
- PRP Therapy Success Rates: Evidence-Based Outcomes for Joint & Tendon Pain | Newport Beach (https://orthorepair.com/blog/what-are-the-success-rates-of-prp-therapy)
- Platelet Rich Plasma (PRP) Market 2034: Size & Trend Analysis (https://polarismarketresearch.com/industry-analysis/platelet-rich-plasma-market)
- Platelet-Rich Plasma Injections | Maimonides Health (https://maimo.org/treatments-care/bone-and-joint-center/orthopedic-services-and-procedures/platelet-rich-plasma-injections)
- Trace the History of PRP Treatment
- PRP Related Case Studies (https://prptreatments.org/case-studies)
- Platelet‐rich plasma—Where do we stand today? A critical narrative review and analysis (https://onlinelibrary.wiley.com/doi/abs/10.1111/dth.14343)
- Platelet Rich Plasma (PRP) Market 2034: Size & Trend Analysis (https://polarismarketresearch.com/industry-analysis/platelet-rich-plasma-market)
- Platelet Rich Plasma Market Size, Share | Growth Report [2034] (https://fortunebusinessinsights.com/industry-reports/platelet-rich-plasma-market-100581)
- The evolution of platelet-rich plasma: A 70-year-old history (https://cosmoderma.org/the-evolution-of-platelet-rich-plasma-a-70-year-old-history)