Introduction
Many people find that understanding the reasons behind shoulder pain during sleep can be a real eye-opener. This discomfort often arises from factors we might overlook, like our sleeping positions or joint stiffness. In this article, we’ll explore seven key causes of shoulder pain while sleeping, providing insights and practical solutions to help ease this common issue. But what if simple adjustments don’t bring the relief you’re hoping for? By delving into the nuances of shoulder health and effective strategies, we can empower you to reclaim those restful nights and enhance your overall well-being.
Poor Sleeping Position Causes Shoulder Pain
Many people don’t realize how much their can affect their well-being, especially side sleepers. If you’re one of them, you might find that sleeping on your side puts a lot of pressure on your joints, leading to discomfort and distress. In fact, research indicates that over 50% of side sleepers experience . This discomfort often stems from the compression of tendons and inflammation of the bursa, creating a cycle of overnight pressure, morning inflammation, and if left unaddressed.
It’s important to understand that the way you sleep can be a more significant factor in than your age. This realization can be frustrating, but it highlights the need for targeted interventions to alleviate your pain. If you’ve been struggling with this issue, consider making a change. Transitioning to or using supportive pillows can help maintain proper alignment and reduce discomfort.
At RegenCore, we understand the challenges you face. That’s why we offer to promote healing and restore tissue damage in your joints. By incorporating these innovative therapies into your recovery plan, you can enhance your and significantly reduce the risk of ongoing discomfort. You deserve to wake up feeling refreshed and pain-free, and we’re here to support you on that journey.

Stiffness and Aches Contribute to Discomfort
Shoulder stiffness can arise from various factors, such as aging, overuse, and previous injuries. As we age, many of us experience increased , especially those engaged in physically demanding jobs. It’s estimated that discomfort significantly rises among workers over 50, making daily tasks more challenging. This stiffness can lead to difficulties in finding a , resulting in situations where our , which worsens the discomfort and disrupts our much-needed rest.
Imagine tossing and turning at night, desperately seeking a position that eases the pain, only to wake up feeling just as stiff and tired, particularly when your . It’s a frustrating cycle that many face, but there’s hope. Research shows that are vital for maintaining flexibility and alleviating stiffness in the shoulders. For instance, a structured that includes can lead to remarkable improvements in joint function and pain relief.
Physical therapists stress the for overall joint health, particularly for older adults. At RegenCore, we understand the struggles you face, and that’s why we offer personalized . Our treatments utilize naturally derived cell-based biologics to enhance healing and promote tissue repair in arthritic or injured joints. We tailor our approach to meet individual needs, ensuring a plan that feels right for you.
By integrating these into your daily routine, you can enhance your mobility and embrace a research-backed approach to recovery. Imagine waking up refreshed, free from discomfort, and ready to take on the day. At RegenCore, we’re here to support you on this journey to improved sleep quality and a more active life.

Limited Range of Motion Increases Pain Risk
Limited joint mobility can be a source of significant pain during sleep, particularly for those whose , causing them to toss and turn in search of comfort. Imagine the frustration of dealing with conditions like , which affects up to 5% of the population, or rotator cuff injuries that restrict movement and complicate restful nights. This struggle is all too real for those affected, particularly when their , as finding a comfortable position becomes a daunting task.
Engaging in is crucial for alleviating discomfort. For instance, with dedicated care during the fibrotic phase of , within just 3-6 months. This underscores the importance of in the healing journey.
Moreover, case studies reveal that individuals who participate in often experience remarkable improvements in both pain levels and range of motion. This not only but also leads to better sleep quality, a vital aspect of overall well-being.
As Dr. Rob Letizia points out, allows for tailored care protocols that optimize recovery and minimize discomfort. This personalized approach can truly make a difference in a patient’s life.
In addition, RegenCore offers that utilize naturally sourced cell-based biologics to promote healing and repair tissue damage in the upper arm. These innovative therapies provide a safe and effective way to enhance recovery and , making them an excellent choice for anyone grappling with discomfort in that area.
Tips for Immediate Shoulder Pain Relief
If you’re dealing with discomfort in your upper arm, you’re not alone. Many people experience this kind of pain, and it can be incredibly frustrating. One effective way to find rapid relief is by for about 15-20 minutes. This simple technique can significantly reduce swelling and is widely endorsed by discomfort management experts who understand the challenges you face.
Imagine the relief of feeling that swelling go down, allowing you to move more freely. Studies show that a large number of individuals suffering from often turn to , highlighting just how common this issue is. It’s a struggle that many share, and it’s important to know that there are ways to ease that burden.
In addition to ice treatment, can play a crucial role in your recovery journey. These practices not only help alleviate discomfort but also empower you to regain control over your mobility. At RegenCore, we understand the importance of personalized care. Our utilize naturally derived cell-based biologics to promote healing and in affected joints, offering a tailored approach to your recovery.
Case studies have shown that consistent application of ice not only provides immediate relief but also supports the overall healing process. This makes it an essential part of managing . You deserve to feel better, and with the , relief is within reach.
Preventive Strategies to Avoid Shoulder Pain
If you’ve ever felt , you know how frustrating it can be. , especially while sitting or working, is crucial to preventing this discomfort. Many people struggle with this, and research shows that around 70% of individuals incorporate stretching and strengthening exercises into their routines to support . These exercises not only , which is vital for keeping everything aligned properly.
Imagine waking up refreshed, free from the nagging pain that can come from poor posture. Creating a , like using the right pillow and mattress, can significantly reduce the chances of discomfort in your , particularly if your . Experts in ergonomics, such as Dr. Trevor Wilks, emphasize that maintaining proper posture is essential for . It helps distribute forces evenly across the joints, reducing strain and the risk of injury.
By embracing these , you can take meaningful steps toward reducing discomfort in your , particularly if your , and enhancing your overall well-being. Many individuals who prioritize their posture and engage in and an increase in mobility. You’re not alone in this journey; countless others have found relief and by making these simple yet impactful changes.

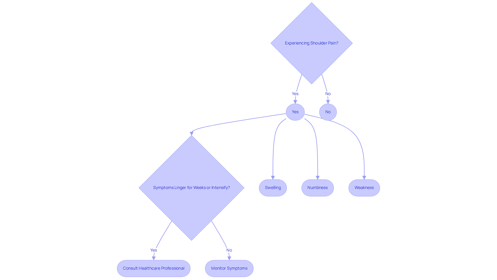
When to Consult a Professional for Pain
If you’re dealing with , intensifies, or comes with symptoms like swelling, numbness, or weakness, it’s crucial to reach out to a healthcare professional right away. Many people underestimate the , but research shows it can significantly lower the risk of complications. In fact, studies reveal that untreated can lead to .
Imagine living with that discomfort, day in and day out, only to find out later that a simple consultation could have made all the difference. Orthopedic surgeons emphasize that . Ignoring these symptoms can lead to more serious conditions, such as rotator cuff tears or , which can drastically affect your quality of life.
Recognizing these warning signs early not only helps in crafting a more but also boosts your chances of a complete recovery. Don’t let fear or uncertainty hold you back – taking that first step towards understanding your pain can lead to a brighter, pain-free future.

RegenCore’s Regenerative Therapies for Shoulder Pain Relief
At RegenCore, we understand the struggle that occurs when . Many individuals experience debilitating discomfort, especially when their due to conditions like , tendonitis, and bursitis. These issues can disrupt daily life, especially when your , making even simple tasks feel overwhelming. But what if there was a way to tap into your body’s natural healing abilities?
Imagine a treatment that not only addresses the pain but also targets the root causes of your discomfort. Our sophisticated regenerative therapies, including and injections, do just that. These innovative approaches harness your body’s own healing mechanisms to restore damaged tissues, offering a compelling alternative to traditional surgical options.
Research shows that these treatments can lead to remarkable outcomes. For instance, studies reveal that PRP significantly improves functional results for patients with rotator cuff lesions, often outperforming corticosteroid injections at 12 and 24 weeks. Similarly, BMAC has been associated with prolonged pain relief, with some patients experiencing benefits that last up to two years.
Real-life stories further illustrate the effectiveness of our therapies. One athlete, who received PRP injections for an acute muscle injury, returned to play in just 21.1 days-much faster than the 25 days it took for those who didn’t receive the treatment. BMAC injections have also shown promise in helping patients with , promoting and reducing inflammation.
Our specialists in emphasize the importance of these treatments in alleviating discomfort, especially when in the upper arm region. They highlight that PRP and BMAC not only provide immediate relief but also foster long-term functional improvements. By utilizing concentrated growth factors and stem cells, these therapies stimulate tissue repair at the cellular level, offering a refreshing contrast to traditional methods that often focus solely on suppressing inflammation.
In summary, RegenCore’s regenerative therapies represent a compassionate and forward-thinking approach to . We are dedicated to combining innovative techniques with , ensuring that each patient’s journey toward healing is supported and understood.

Conclusion
Understanding the reasons behind shoulder pain while sleeping is crucial for achieving restful nights and enhancing overall well-being. Many individuals struggle with discomfort due to poor sleeping positions, stiffness, and limited range of motion. These issues can lead to restless nights and a diminished quality of life. By addressing these challenges through targeted interventions, you can find relief and improve your sleep quality.
Consider how your sleeping position might be affecting your shoulder health. It’s essential to maintain flexibility through exercises and to recognize when it’s time to seek professional help. Adopting preventive strategies, such as proper posture and ergonomic support, can significantly reduce the risk of shoulder pain. For those grappling with chronic discomfort, the innovative regenerative therapies offered by RegenCore present a hopeful path forward, emphasizing a holistic approach to recovery.
Embracing these insights and taking proactive steps can lead to a more comfortable and fulfilling life. Whether it’s adjusting your sleeping position, engaging in mobility exercises, or consulting a healthcare professional, taking action is vital. Prioritizing your shoulder health not only enhances your sleep quality but also enriches your daily activities, allowing you to enjoy life without the burden of pain.
Frequently Asked Questions
How can sleeping position affect shoulder pain?
Sleeping position, especially for side sleepers, can put pressure on joints, leading to discomfort. Over 50% of side sleepers experience pain in their upper arms due to compression of rotator cuff tendons and inflammation of the bursa.
What causes shoulder stiffness and aches?
Shoulder stiffness can arise from aging, overuse, and previous injuries. It is particularly common in individuals over 50, making daily tasks more challenging and affecting sleep quality.
What is the impact of shoulder stiffness on sleep?
Shoulder stiffness can make it difficult to find a comfortable sleeping position, leading to pain and disrupted rest. This creates a frustrating cycle of discomfort and fatigue.
What can be done to alleviate shoulder pain related to sleep?
Transitioning to back sleeping or using supportive pillows can help maintain proper alignment and reduce discomfort. Regular stretching and mobility exercises are also vital for maintaining flexibility and alleviating stiffness.
What treatments does RegenCore offer for shoulder pain?
RegenCore offers customized regenerative treatments that utilize naturally sourced cell-based biologics to promote healing and restore tissue damage in joints, enhancing joint health and reducing ongoing discomfort.
How can individuals improve their shoulder mobility?
Engaging in a structured rehabilitation program that includes targeted mobility exercises can lead to significant improvements in joint function and pain relief, particularly for older adults.
What is the goal of RegenCore’s therapies?
The goal of RegenCore’s therapies is to enhance mobility, promote tissue repair, and help individuals wake up refreshed and free from discomfort, improving overall sleep quality and quality of life.
List of Sources
- Poor Sleeping Position Causes Shoulder Pain
- Waking up from sleep with shoulder or arm strain? Experts warn of potentially harmful sleeping position | – The Times of India (https://timesofindia.indiatimes.com/life-style/health-fitness/health-news/waking-up-from-sleep-with-shoulder-or-arm-strain-experts-warn-of-potentially-harmful-sleeping-position/articleshow/125828949.cms)
- Shoulder Pain From Sleeping on Side | Causes & Fixes (https://limitlesspts.com/shoulder-pain-from-sleeping-on-side-causes-and-fixes)
- Shoulder Pain from Sleeping? Here’s Why and What to Do. | Orthopedic Institute of NJ (https://orthopedicnj.com/news/shoulder-pain-from-sleeping)
- Experts warn your preferred sleep position could be harming your health in multiple ways (https://nypost.com/2025/12/07/health/popular-sleep-positions-could-be-damaging-your-nerves-according-to-experts)
- Stiffness and Aches Contribute to Discomfort
- 5 Reasons Your Shoulder Hurts at Night | St. Vincent’s Medical Center (https://stvincents.org/about-us/news-press/news-detail?articleId=63343&publicid=395)
- journals.lww.com (https://journals.lww.com/ijpt/fulltext/2022/04020/case_study__rehabilitation_of_a_painful_shoulder__.15.aspx)
- Shoulder pain prevalence by age and within occupational groups: a systematic review – PMC (https://pmc.ncbi.nlm.nih.gov/articles/PMC8567712)
- urbanpt.pro (https://urbanpt.pro/case_studies/a-patient-with-frozen-shoulder)
- Night Time Shoulder Pain and What To Do About It: Restore Orthopedics and Spine Center: Orthopedic Surgeons (https://restoreorthopedics.com/blog/night-time-shoulder-pain-and-what-to-do-about-it)
- Limited Range of Motion Increases Pain Risk
- urbanpt.pro (https://urbanpt.pro/case_studies/a-patient-with-frozen-shoulder)
- Mayo Clinic Q&A: New therapies for advanced shoulder issues – Mayo Clinic News Network (https://newsnetwork.mayoclinic.org/discussion/mayo-clinic-qa-new-therapies-for-advanced-shoulder-issues)
- Frozen Shoulder in 2025: Causes and Faster Recovery Tips (https://spectrumtherapynj.com/blogs/news/frozen-shoulder-in-2025-why-it-drags-on-and-how-to-thaw-it-faster)
- Tips for Immediate Shoulder Pain Relief
- Short-Term Effects of Cold Therapy and Kinesio Taping on Pain Relief and Upper Extremity Functionality in Individuals with Rotator Cuff Tendonitis: A Randomized Study (https://mdpi.com/1648-9144/60/8/1188)
- Cutting-edge Treatment for Rotator Cuff Tears (https://washingtonhealth.com/news/2025/november/cutting-edge-treatment-for-rotator-cuff-tears)
- How to treat painful labral tears before surgery is needed (https://wbaltv.com/article/health-labral-tears-shoulder-pain-treatment-surgery-womans-doctor/70146181)
- Preventive Strategies to Avoid Shoulder Pain
- News: How to Spare Yourself From Shoulder… (The New York Times) – Behind the headlines – NLM (https://ncbi.nlm.nih.gov/search/research-news/17958)
- Preventing shoulder pain during summer sports: Expert advice (https://local12.com/health/health-updates/liz-preventing-shoulder-pain-during-summer-sports-expert-advice-frozen-shoulder-rotator-cuff-sports-injuries-range-of-motion-physical-therapist)
- capitalareapt.com (https://capitalareapt.com/pt-case-study-shoulder-impingement)
- Shoulder pain prevalence by age and within occupational groups: a systematic review – PMC (https://pmc.ncbi.nlm.nih.gov/articles/PMC8567712)
- When to Consult a Professional for Pain
- Case Study: Shoulder Tendinopathy Resolved – NYDNRehab.com (https://nydnrehab.com/case-studies/case-study-shoulder-tendinopathy-resolved)
- Predicting pain and function outcomes in people consulting with shoulder pain: the PANDA-S clinical cohort and qualitative study protocol – PMC (https://pmc.ncbi.nlm.nih.gov/articles/PMC8451291)
- capitalareapt.com (https://capitalareapt.com/pt-case-study-shoulder-impingement)
- journals.lww.com (https://journals.lww.com/ijpt/fulltext/2022/04020/case_study__rehabilitation_of_a_painful_shoulder__.15.aspx)
- When to See an Orthopedic Doctor for Shoulder Pain – Memorial Hospital of Gardena (https://memorialhospitalgardena.com/newsroom/news/when-to-see-an-orthopedic-doctor-for-shoulder-pain)
- RegenCore’s Regenerative Therapies for Shoulder Pain Relief
- orthopedicreviews.openmedicalpublishing.org (https://orthopedicreviews.openmedicalpublishing.org/article/143581-comparative-efficacy-of-platelet-rich-plasma-and-corticosteroid-injections-for-rotator-cuff-injury-management-a-systematic-review-and-meta-analysis)
- PRP Therapy Success Rates: Evidence-Based Outcomes for Joint & Tendon Pain | Newport Beach (https://orthorepair.com/blog/what-are-the-success-rates-of-prp-therapy)
- The Use of Platelet-Rich Plasma and Stem Cell Injections in Musculoskeletal Injuries (https://cureus.com/articles/219038-the-use-of-platelet-rich-plasma-and-stem-cell-injections-in-musculoskeletal-injuries)
- Dr. Stulc Explains PRP and BMAC Regenerative Treatments | Summit Orthopedics (https://summitortho.com/2018/08/01/dr-stulc-explains-prp-and-bmac-regenerative-treatments)
- New Treatments for Shoulder Arthritis: What Are My Options? (https://healthline.com/health/new-treatments-for-shoulder-arthritis)