Introduction
Iliotibial Band Syndrome (ITBS) isn’t just another overuse injury; it can become a significant hurdle for athletes, causing discomfort that often extends beyond the knee and may even affect the lower back. Many individuals find themselves struggling with the pain and limitations that this condition imposes, making it crucial to understand its wider implications.
Have you ever wondered if the tension and dysfunction of the iliotibial band could actually lead to back pain? This article takes a closer look at the complex relationship between ITBS and back discomfort, uncovering the underlying mechanisms at play.
We’ll also share insights into effective management strategies that can empower individuals to reclaim their mobility and reignite their passion for movement.
Define IT Band Syndrome: Understanding the Condition
IT Band Syndrome is a common injury, causing discomfort and inflammation along the iliotibial band, which stretches from the hip to the outer knee. For many athletes, especially those who engage in repetitive knee movements like running and cycling, this condition can feel like a roadblock in their journey. Imagine feeling a sharp or burning pain on the outside of your knee, especially when you’re trying to push through a workout. It’s not just a minor annoyance; it can really take a toll on your performance and motivation.
Research shows that about 7-14% of runners experience this condition, and it can account for up to 22% of all knee injuries in athletes. That’s a significant number, highlighting just how impactful this syndrome can be on mobility and athletic performance. For instance, among US Marine Corps recruits, the occurrence of this injury ranges from 5.3% to 22.2%. Understanding the nuances of this condition is crucial for recognizing its effects on athletes and finding effective treatment options.
Athletes dealing with iliotibial band syndrome often find their performance hindered. The discomfort can lead to changes in how they move, affecting their training and overall enjoyment of their sport. But there’s hope. Treatment options include:
- Rest
- Exercises that address the underlying biomechanical issues
Real-life stories show that with the right intervention, athletes can bounce back. For example, individuals in case studies have reported completing half marathons and running multiple miles without pain after going through thorough rehabilitation programs. This underscores the importance of proper treatment, helping athletes avoid further injury and get back to performing at their best.

Identify Causes of IT Band Syndrome: Key Factors at Play
can feel overwhelming, stemming from a mix of factors that often leave individuals frustrated and in pain. At its core, this condition arises from biomechanical issues, muscle imbalances, and even anatomical predispositions. Many runners, up to 14%, find themselves grappling with this syndrome, often after suddenly ramping up their activity levels. It’s not just about pushing harder; factors like running on uneven surfaces can heighten the risk, making the journey even tougher.
Imagine the struggle of dealing with weakness in the hip abductors and tightness in the iliotibial band can amplify discomfort, leaving you feeling trapped in a cycle of pain. And if that’s not enough, factors like leg length discrepancies and excessive foot pronation can make you more vulnerable to this condition. It’s a lot to handle, and understanding these factors is essential for anyone who loves to stay active.
But there’s hope. By recognizing these underlying issues, athletes and active individuals can take proactive steps to reduce risks and improve performance. It’s about more than just avoiding pain; it’s about reclaiming your passion for movement and preventing related problems, such as back pain. With the right guidance, you can navigate this journey and emerge stronger.

Explore the Connection: How IT Band Syndrome Can Lead to Back Pain
Many people struggle with the discomfort of IT Band Syndrome and often question, can IT Band Syndrome cause back pain? When the IT band is tight or dysfunctional, it raises the question of whether IT Band Syndrome can cause back pain due to compensatory movements that place extra stress on the lower back. This misalignment, along with muscle imbalances, may worsen issues like herniated discs and lead to more intense pain in the back, raising the question: can IT Band Syndrome cause back pain?
Imagine trying to walk comfortably, only to find yourself changing your gait to ease the pain. This is a common experience for those with ITBS, and while it may provide temporary relief, it often increases strain on the lumbar area. Such adaptations can create a painful cycle that complicates recovery, leaving individuals feeling frustrated and hopeless.
Understanding this connection is crucial for developing effective treatment strategies. At RegenCore, we believe in a holistic approach. We offer personalized solutions, including physical therapy and exercise programs, designed to help you move pain-free. Our compassionate team is dedicated to tailoring our approach to meet your specific needs, ensuring that you feel supported every step of the way.

Examine Treatment Options: Managing IT Band Syndrome Effectively
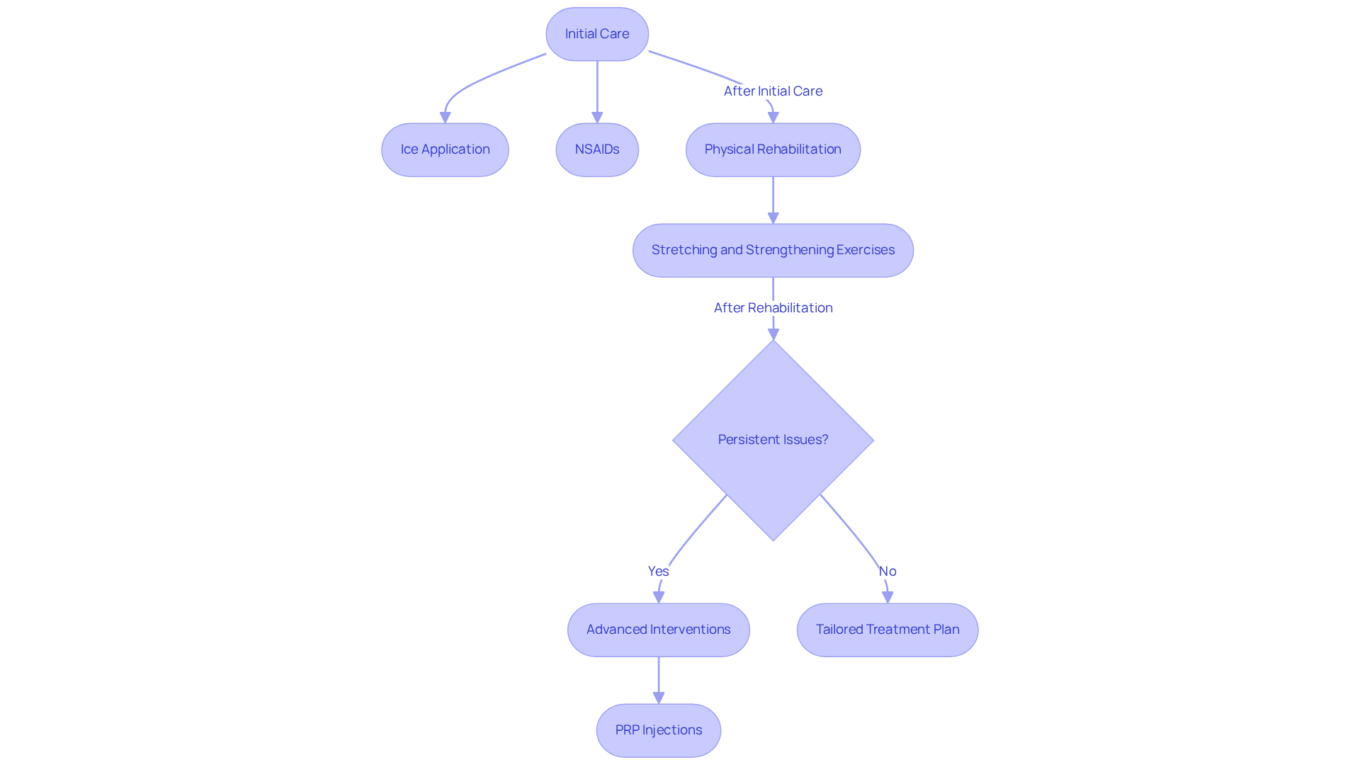
Dealing with IT Band Syndrome (ITBS) can be incredibly challenging, leaving many feeling frustrated and in pain. The journey often begins with the struggle to manage discomfort, which can disrupt daily activities and limit physical pursuits. Initial care typically focuses on reducing inflammation through ice application and nonsteroidal anti-inflammatory drugs (NSAIDs), but this is just the beginning of the healing process.
As you navigate this journey, physical therapy becomes a crucial ally. It emphasizes stretching and strengthening exercises designed to correct muscle imbalances and enhance flexibility. However, for those facing persistent issues, it’s essential to explore advanced treatment options. RegenCore offers therapies that utilize multiple modalities, including chiropractic care, tailored specifically to your needs. Many have found hope in these treatments, with studies showing discomfort reduction ranging from 27% to 100% and functional improvement between 10% and 57% within just 2 to 8 weeks.
It’s heartening to know that many patients experience significant relief. Yet, the recovery process isn’t always straightforward. In fact, emotional support is crucial, highlighting the emotional toll this condition can take. Understanding the importance of proper training techniques and appropriate footwear is vital in preventing recurrence, especially since improper habits can exacerbate symptoms.
Ultimately, a tailored treatment plan that addresses your specific needs is essential for effectively managing ITBS. RegenCore’s compassionate approach ensures that you receive the support necessary for optimal recovery, helping you return to the physical activities you love.

Conclusion
Iliotibial Band Syndrome (ITBS) isn’t just a localized issue; it can ripple through your entire body, potentially leading to back pain. For athletes and active individuals, grasping the connection between ITBS and lower back discomfort is crucial. This understanding highlights the need to tackle the root causes of ITBS, helping to prevent further complications and improve overall mobility.
Throughout this article, we’ve delved into various facets of ITBS, from what it is and what causes it, to the treatment options available. Factors like biomechanical issues, training errors, and anatomical predispositions play significant roles in this syndrome. We’ve also seen how compensatory movements stemming from ITBS can place additional strain on the lumbar spine, creating a painful cycle that complicates recovery. Effective management strategies, including physical therapy and advanced treatments like PRP injections, are vital for overcoming this condition.
Ultimately, recognizing the signs and symptoms of IT Band Syndrome and understanding its potential impact on back pain can empower you to take proactive steps toward recovery. By seeking the right treatment and making informed lifestyle choices, you can reclaim a pain-free and active life. If you’re facing the challenges of ITBS, remember that the journey may be tough, but with the right support and knowledge, returning to optimal performance is absolutely within your reach.
Frequently Asked Questions
What is Iliotibial Band Syndrome?
Iliotibial Band Syndrome is an overuse injury that causes discomfort and inflammation along the iliotibial band, which extends from the hip to the outer knee.
Who is most affected by Iliotibial Band Syndrome?
This condition primarily affects athletes, especially those involved in repetitive knee movements such as running and cycling. Research indicates that about 7-14% of runners experience this syndrome.
What are the symptoms of Iliotibial Band Syndrome?
Symptoms typically include sharp or burning pain on the outside of the knee, particularly during physical activities like workouts.
How common is Iliotibial Band Syndrome among athletes?
Iliotibial Band Syndrome can account for up to 22% of all lower extremity injuries in athletes. Among US Marine Corps recruits, its occurrence ranges from 5.3% to 22.2%.
How does Iliotibial Band Syndrome affect athletic performance?
The discomfort from this condition can hinder performance, leading to changes in movement patterns, which can negatively impact training and overall enjoyment of the sport.
What are the common management strategies for Iliotibial Band Syndrome?
Effective management typically includes rest, physical therapy, and targeted exercises to address underlying biomechanical issues.
Can athletes recover from Iliotibial Band Syndrome?
Yes, with the right intervention and rehabilitation programs, many athletes report significant improvements, including the ability to complete long-distance runs without pain. Early detection and intervention are key to preventing chronic issues.
List of Sources
- Define IT Band Syndrome: Understanding the Condition
- Iliotibial Band Syndrome: Practice Essentials, Etiology, Epidemiology (https://emedicine.medscape.com/article/91129-overview)
- rtmslondon.com (https://rtmslondon.com/iliotibial-band-syndrome)
- pmc.ncbi.nlm.nih.gov (https://pmc.ncbi.nlm.nih.gov/articles/PMC4458926)
- Movement Perfected Physio | Sports & Rehabilitation Physiotherapy (https://movementperfected.com/iliotibialband-syndrome-itbs-a-physiotherapy-case-study)
- hss.edu (https://hss.edu/health-library/conditions-and-treatments/list/it-band-syndrome)
- Identify Causes of IT Band Syndrome: Key Factors at Play
- IT Band Syndrome: Causes, Signs and Treatment | Banner Health (https://bannerhealth.com/services/sports-medicine/sports-injuries/soft-tissue-injury/it-band-syndrome)
- upmc.com (https://upmc.com/services/orthopaedics/conditions/it-band-syndrome)
- kdmshospital.com (https://kdmshospital.com/en/article/it-band-syndrome-what-athletes-need-to-know-about-this-injury-from-exercises)
- hollandhospital.org (https://hollandhospital.org/news-and-stories/blogs/holland-hospital/it-band-syndrome)
- Explore the Connection: How IT Band Syndrome Can Lead to Back Pain
- ascentchiropractic.com (https://ascentchiropractic.com/quotes-that-will-change-how-you-look-at-back-pain)
- Can IT Band Cause Lower Back Pain? Understanding the Connection | RegenCore Method (https://regencoremethod.com/can-it-band-cause-lower-back-pain-understanding-the-connection)
- pmc.ncbi.nlm.nih.gov (https://pmc.ncbi.nlm.nih.gov/articles/PMC2646955)
- Examine Treatment Options: Managing IT Band Syndrome Effectively
- Movement Perfected Physio | Sports & Rehabilitation Physiotherapy (https://movementperfected.com/iliotibialband-syndrome-itbs-a-physiotherapy-case-study)
- Iliotibial Band Syndrome (ITBS): Causes, Symptoms & Treatment (https://my.clevelandclinic.org/health/diseases/21967-iliotibial-band-syndrome)
- rtmslondon.com (https://rtmslondon.com/iliotibial-band-syndrome)
- Effects of conservative treatment strategies for iliotibial band syndrome on pain and function in runners: a systematic review – PMC (https://pmc.ncbi.nlm.nih.gov/articles/PMC11377285)
- Preventing and treating iliotibial (IT) band syndrome: Tips for pain-free movement – Harvard Health (https://health.harvard.edu/exercise-and-fitness/preventing-and-treating-iliotibial-it-band-syndrome-tips-for-pain-free-movement)