Introduction
Healing from a broken wrist can often feel like an uphill battle, with recovery timelines stretching from weeks to months. It’s crucial to understand the intricacies of this process, especially when considering the stark differences between traditional and regenerative treatment approaches.
While conventional methods may provide a familiar path, the potential for faster recovery and improved outcomes through innovative therapies raises an important question: could embracing regenerative treatments change the way individuals navigate their healing journey?
This article explores the healing phases, treatment options, and the implications of choosing one approach over the other, offering insights that could redefine recovery for those facing wrist injuries.
Understanding Broken Wrist Healing: Key Concepts
Healing time for broken wrist can feel overwhelming, but understanding the journey can bring hope. It progresses through several critical stages: inflammation, soft callus formation, hard callus development, and remodeling.
Initially, when the break occurs, your body reacts by forming a blood clot and initiating an inflammatory response. This phase, lasting about a week, is crucial as it lays the groundwork for the healing process ahead. It’s a time when your body is working hard to protect and prepare for recovery.
As you move forward, a soft callus made of cartilage begins to form around the injury site, typically within 2 to 3 weeks. This soft callus plays a vital role in stabilizing the break, bridging the gap between the broken bone ends. It’s a small but significant step that brings a sense of progress, reminding you that healing is underway.
Around 6 weeks after the injury, the hard callus phase kicks in. This is when new bone starts to replace the cartilage, solidifying the break. It’s a pivotal moment, restoring structural integrity and giving you a glimpse of the strength returning to your wrist.
Finally, the remodeling phase can extend over several months, during which your bone gradually regains its strength and shape, adapting to the stresses placed upon it. This phase is a testament to your body’s resilience and ability to heal.
Understanding these phases is essential, especially when considering how different treatment approaches can influence the healing time for a broken wrist. RegenCore offers customized regenerative treatments that utilize naturally sourced cell-based biologics to enhance your body’s natural recovery processes. This could mean quicker recuperation and better outcomes for joint injuries, including wrist fractures.
As orthopedic specialists emphasize, effectively managing inflammation during the initial phase is critical, as it can significantly impact your overall healing journey. By following medical guidance and maintaining a bone-healthy diet rich in calcium and vitamin D, you can truly optimize your recovery experience.

Traditional Treatment Approaches for Broken Wrists
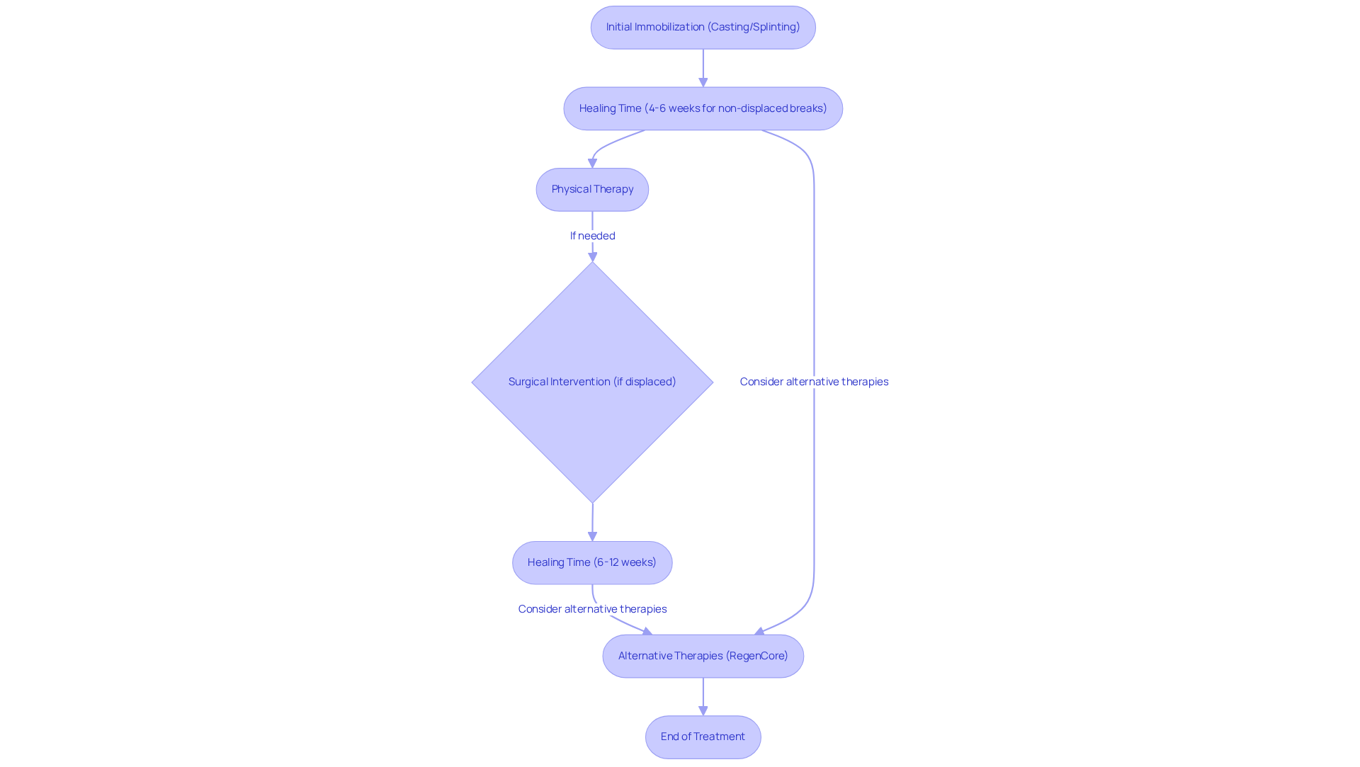
Dealing with a broken wrist can be a daunting experience. Traditional treatments often involve immobilization through casting or splinting, which, while necessary for healing, can feel restrictive and frustrating. For those with non-displaced breaks, the healing time for a broken wrist typically involves wearing a cast for 4-6 weeks, followed by physical therapy to regain mobility and strength. But what about the emotional toll of this process? Many patients find themselves grappling with stiffness, prolonged pain, and the daunting prospect of extensive rehabilitation.
In cases of displaced breaks, the situation can become even more complex. Surgical intervention may be required, involving open reduction and internal fixation (ORIF) to realign the bones. The healing time for broken wrist can vary from 6 to 12 weeks, depending on the severity of the fracture and the patient’s overall health. It’s not just about the physical healing; it’s about the emotional journey that accompanies it. The frustration and anxiety can weigh heavily on those affected, making the path to recovery feel overwhelming.
But there is hope. RegenCore offers a compassionate alternative with customized regenerative therapies that utilize naturally sourced cell-based biologics. These innovative treatments aim to encourage recovery and reverse tissue damage, providing a tailored approach to healing. Imagine a recovery process that not only addresses the physical aspects but also supports your emotional well-being. With RegenCore, individuals with wrist injuries may experience a reduction in healing time for broken wrist and improved recovery outcomes, allowing them to reclaim their lives with renewed strength and confidence.

Regenerative Treatment Options for Broken Wrists
Dealing with a broken wrist can be a daunting experience, leaving many feeling frustrated and anxious about the healing time for broken wrist. The pain and limitations can weigh heavily on one’s daily life, making even simple tasks feel overwhelming. Fortunately, there are regenerative treatment options that offer hope and healing, such as Bone Marrow Aspirate Concentrate (BMAC) injections and Platelet-Rich Plasma (PRP) therapy.
PRP therapy begins with a small sample of the patient’s blood, which is processed to concentrate the platelets and growth factors. This concentrated solution is then injected into the injury site, encouraging recovery by enhancing tissue regeneration and reducing inflammation. Imagine the relief of knowing that your body has the tools to heal itself more effectively. In contrast, BMAC takes a different approach by utilizing stem cells from the patient’s own bone marrow. This method can significantly speed up recovery and improve functional outcomes, allowing individuals to regain their strength and mobility more quickly.
Research has shown that BMAC injections can improve the healing time for broken wrist injuries. Many patients find themselves returning to their regular activities sooner than expected after the procedure. For instance, BMAC therapy has been particularly beneficial for intricate injuries like wrist breaks, providing a rich supply of mesenchymal stem cells that promote tissue restoration. This means that not only can you heal, but you can do so with a sense of empowerment and hope.
Experts in tissue restoration highlight the dual benefits of BMAC for bone recovery. It not only reduces inflammation but also encourages cartilage regeneration, which is vital for restoring joint function. This is especially important for athletes and active individuals who are eager to get back to their routines. The thought of returning to the activities you love can be a powerful motivator during the healing process.
Overall, therapies like BMAC and PRP are becoming increasingly popular as effective alternatives to traditional methods, potentially impacting the healing time for broken wrist. They offer the promise of shorter recovery times and improved long-term outcomes for those facing wrist fractures. With these innovative treatments, there’s a renewed sense of hope for individuals looking to reclaim their lives and get back to doing what they love.

Comparative Analysis: Traditional vs. Regenerative Treatments
When faced with a broken wrist, the journey to recovery can feel daunting. Many patients find themselves grappling with the long recovery times, often referred to as the healing time for broken wrist, associated with traditional treatments, which can stretch from 6 to 12 weeks. This waiting period can be frustrating, especially when every day feels like a setback. But what if there was a way to shorten that timeline? At RegenCore, we offer regenerative therapies that utilize naturally derived cell-based biologics, and some patients have reported remarkable improvements within just weeks.
Pain is another significant concern for those healing from wrist injuries. Traditional methods often leave patients reliant on pain medications, which can come with their own set of challenges. However, our regenerative approaches at RegenCore frequently lead to reduced pain and inflammation, allowing patients to manage their discomfort more effectively and with fewer medications.
Functional recovery is a crucial aspect of healing, and many patients receiving RegenCore’s restorative therapies experience a quicker return to their daily activities. Imagine being able to engage in your favorite hobbies or simply perform everyday tasks sooner than expected. This is the reality for many who choose our innovative treatments.
It’s also important to consider the risks involved in traditional surgery, which can include complications like infection and anesthesia-related issues. In contrast, RegenCore’s restorative procedures are typically less invasive, resulting in fewer associated risks. This means you can focus more on your healing journey and less on potential setbacks.
In summary, while traditional treatments have their place, RegenCore’s restorative options offer compelling advantages for those seeking a quicker recovery and better healing time for broken wrist. If you’re looking for a personalized approach to your recovery, we invite you to reach out and discover how our regenerative therapies can support you on your healing journey.

Conclusion
Recovering from a broken wrist can feel like a daunting journey, filled with challenges that test both your body and spirit. It’s crucial to understand the differences between traditional and regenerative treatments as you navigate this path. Traditional methods often involve long periods of immobilization, which can prolong not just the healing time but also the discomfort and emotional strain that comes with it. In contrast, regenerative therapies present a hopeful alternative, potentially speeding up recovery and improving outcomes.
As you reflect on the healing process, it’s important to recognize the distinct phases involved – from inflammation to remodeling. Each stage can be significantly influenced by the treatment approach you choose. While traditional treatments have their merits, they can lead to extended discomfort and emotional hurdles. On the other hand, regenerative options like PRP and BMAC therapy not only aim to accelerate healing but also prioritize your emotional well-being, helping you regain strength and mobility more swiftly.
Ultimately, the decision between traditional and regenerative treatments should be guided by your unique needs and circumstances. Exploring innovative therapies could pave the way for a more efficient recovery, alleviating both physical pain and emotional distress. If you’re eager to reclaim your life and return to your daily activities, considering regenerative treatments might just offer you a pathway to a quicker and more fulfilling recovery experience.
Frequently Asked Questions
What are the main stages of healing for a broken wrist?
The healing process for a broken wrist progresses through four main stages: inflammation, soft callus formation, hard callus development, and remodeling.
What happens during the inflammation phase?
During the inflammation phase, which lasts about a week after the break, the body forms a blood clot and initiates an inflammatory response to protect the area and prepare for recovery.
When does the soft callus begin to form, and what is its purpose?
The soft callus begins to form around the injury site within 2 to 3 weeks after the break. Its purpose is to stabilize the fracture by bridging the gap between the broken bone ends.
What occurs during the hard callus phase?
The hard callus phase occurs around 6 weeks after the injury, when new bone starts to replace the cartilage, solidifying the break and restoring structural integrity to the wrist.
How long does the remodeling phase last, and what happens during this time?
The remodeling phase can extend over several months, during which the bone gradually regains its strength and shape, adapting to the stresses placed upon it.
How can treatment approaches influence the healing time for a broken wrist?
Different treatment approaches, such as customized regenerative treatments offered by RegenCore, can enhance the body’s natural recovery processes, potentially leading to quicker recuperation and better outcomes for wrist fractures.
Why is managing inflammation important during the healing process?
Effectively managing inflammation during the initial phase is critical as it can significantly impact the overall healing journey and recovery outcomes.
What dietary considerations should be taken into account during recovery?
Maintaining a bone-healthy diet rich in calcium and vitamin D is essential to optimize the recovery experience after a broken wrist.