Introduction
A meniscus tear can turn life upside down, especially for athletes who depend on their knees for peak performance. It’s not just an injury; it’s a hurdle that can affect every aspect of daily life. The thought of surgery can be overwhelming, leaving many to wonder: how can one heal effectively without going under the knife? This guide is here to shed light on that very question.
We’ll explore essential steps and techniques that empower you to take charge of your recovery, helping you regain mobility and ease pain. Together, we’ll navigate the path to healing, ensuring you can return to the activities you cherish most.
Understand Meniscus Tears: Definition and Impact
A meniscus rupture can be a daunting injury, often leaving individuals feeling vulnerable and concerned about their mobility. This common joint injury involves damage to the meniscus, a C-shaped cartilage that serves as a crucial cushion within the joint. It frequently occurs during activities that require twisting or pivoting, especially in sports, leaving athletes grappling with pain, swelling, stiffness, and that unsettling feeling of locking or catching in the joint. These symptoms can significantly hinder one’s ability to perform daily activities and enjoy the sports they love.
The emotional toll of such injuries is profound. Statistics reveal that meniscus tears account for 10-20% of knee injuries in young athletes, leading to missed game time and, in some cases, altering the trajectory of their careers. A study involving military service members found that 52.1% of meniscus injuries were isolated medial tears, underscoring the vulnerability of this area. Furthermore, it’s encouraging to note that many professional soccer players typically return to play, showcasing the potential for recovery even after surgical intervention.
As we navigate the complexities of treatment, particularly regarding how to manage a meniscus tear, it’s essential to adopt an individualized approach for elite athletes. Factors such as the type and location of the rupture, along with any accompanying injuries, play a critical role in optimizing recovery outcomes. For example, cartilage repair is often preferred for injuries that can be anatomically repaired, as it helps restore the native structure and minimizes long-term damage. On the other hand, while partial meniscectomy may allow for a quicker return to sport, studies indicate that it offers similar rates of return to pre-injury levels compared to repair methods.
Understanding the consequences of untreated meniscus tears is vital for developing effective strategies on rehabilitation. Untreated injuries can lead to cartilage loss and an increased risk of osteoarthritis, particularly in young athletes. Therefore, early intervention is crucial not only for maintaining joint function but also for fostering healing and understanding how to prevent further injury, allowing a return to the activities that bring joy and fulfillment.

Implement Immediate Care: Rest and Activity Modification
When you suspect a meniscus tear, it’s crucial to prioritize rest for the affected joint. You might feel anxious about resuming activities like running or jumping, and it’s important to listen to your body. Using crutches can ease the pressure on your knee, helping you heal more effectively. Applying ice for 15 to 20 minutes every few hours can bring significant relief from swelling and discomfort. Additionally, elevating your leg above heart level while resting can further reduce swelling. These immediate care strategies are not just about preventing further injury; they’re essential for recovery.
Experts in sports medicine understand the emotional toll of an injury and emphasize that support is vital. Engaging in low-impact activities, like swimming or cycling, allows you to maintain your fitness without putting stress on your knee. Current guidelines suggest that for up to three months, one should explore how to manage symptoms through conservative treatment, including rest and activity modification, before considering surgical options. This approach gives your body the chance to recover naturally, which is particularly relevant when considering surgery, especially for minor injuries with good blood supply that tend to heal more effectively.
In summary, implementing these prompt care measures can significantly aid your recovery from cartilage injuries. By taking these steps, you’re not just managing pain; you’re paving the way for a quicker return to your active lifestyle.

Apply Therapeutic Techniques: RICE Method and Strengthening Exercises
Experiencing a meniscus tear can be incredibly challenging, often leaving you in pain and struggling with swelling, which raises the question of treatment options. During the first 72 hours, it is crucial for managing these symptoms effectively to understand the RICE method. This initial phase lays the groundwork for healing, but it’s important to remember that resting too much can hinder your recovery. Gentle movement can actually promote healing, allowing you to regain some mobility. As those acute symptoms start to fade, it becomes vital to understand the importance of strengthening exercises. These exercises not only encourage healing but also help restore joint function, paving the way for a smoother recovery.
At RegenCore, we understand the importance of therapies that enhance your healing journey. Our innovative treatments utilize naturally derived cell-based biologics, which not only support the healing process but also work to reverse tissue damage in arthritic or injured joints. Starting with isometric exercises, like quadriceps sets, allows you to maintain muscle engagement. This approach helps maintain muscle engagement while protecting your joint. As you progress in your rehabilitation, we encourage you to gradually include dynamic exercises such as straight leg raises and mini squats. These are essential for rebuilding strength and stability in your knee, helping you regain confidence in your movements.
Research shows that individuals who engage in organized strengthening activities after a meniscus injury often discover improved recovery, leading to better healing outcomes. Many report increased mobility and reduced discomfort, which can be life-changing. Rehabilitation experts emphasize that these exercises not only aid in recovery but also play a crucial role in preventing future injuries. By focusing on a tailored exercise regimen, you can significantly enhance your recovery and discover new levels of strength, allowing you to return to your active lifestyle more effectively. At RegenCore, patient success stories highlight the transformative outcomes achieved through our innovative therapies, reinforcing the effectiveness of our personalized approach. We’re here to support you every step of the way.

Support Recovery: Nutrition and Alternative Therapies
Healing from a meniscus tear can feel overwhelming, and it’s essential to understand how nutrition plays a role in your recovery. An anti-inflammatory diet can make a significant difference. These foods are packed with essential nutrients that help reduce inflammation and support healing. For example, omega-3 fatty acids found in salmon and walnuts are known to lower inflammatory cytokines, promoting a balanced inflammatory response. Additionally, glucosamine supplements can be beneficial in maintaining joint structure and alleviating pain.
Incorporating a variety of vibrant fruits and vegetables into your meals not only provides antioxidants that combat inflammation but also enhances your overall health. Berries are particularly helpful for collagen synthesis, which is crucial for tissue repair.
It’s also important to ensure your diet includes other key nutrients. Iron, calcium, vitamin D, zinc, and magnesium are all significant players in the healing process. For instance, calcium supports bone health, while zinc supports wound healing and immune function. Aiming for a protein intake of 1.2 to 2.0 grams per kilogram of body weight each day can help preserve muscle mass and aid in recovery during your recovery.
At RegenCore, we understand the challenges you face, and we emphasize that our therapies enhance healing through naturally derived cell-based biologics. These innovative treatments work hand in hand with nutrition and alternative therapies, such as acupuncture and massage, to alleviate pain and improve circulation to the affected area. By merging these methods, you can significantly boost your body’s innate healing abilities, leading to a more effective recovery from leg injuries.

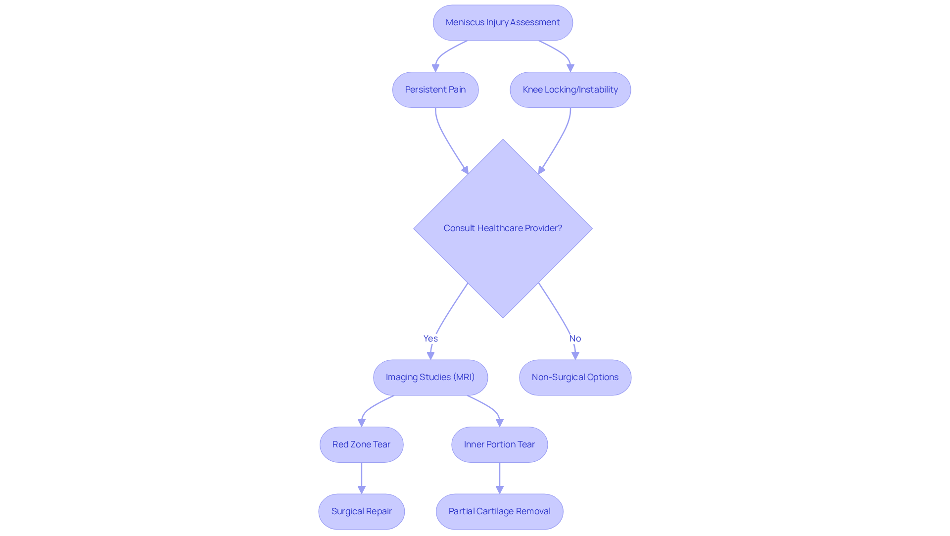
Recognize When Surgery is Necessary: Signs and Considerations
Many individuals dealing with meniscus injuries often find themselves in a tough spot. While conservative treatments can lead to healing, there are moments when surgery becomes necessary. If you’re experiencing persistent pain despite following a rehabilitation program, or if your knee feels like it’s locking or unstable, these are critical signs that you shouldn’t ignore. It’s essential to consult with a healthcare provider right away. Healthcare professionals are crucial in assessing the severity of your tear and guiding your treatment options.
Tears in the outer portion, known as the red zone, are typically more amenable to surgical repair. In contrast, tears in the inner portion might require partial cartilage removal. Recognizing these signs and utilizing imaging effectively can lead to prompt intervention, helping to prevent further complications and ensuring the best possible recovery.
It’s comforting to know that many [[non-traumatic meniscus tears](https://regencoremethod.com/10-effective-non-surgical-acl-repair-options-for-active-professionals/)](https://regencoremethod.com/10-effective-non-surgical-acl-repair-options-for-active-professionals/) can heal with conservative measures, which highlights the importance of seeking professional advice for those seeking treatment options. At RegenCore, we understand the journey you’re on. We offer therapies that harness naturally sourced cell-based biologics to promote healing and support joint restoration. Backed by studies demonstrating their safety and effectiveness, our innovative treatments provide safe alternatives to surgery and include guidance on rehabilitation strategies, allowing you to explore options that align with your recovery goals.
Additionally, it’s worth noting that psychological support is essential. After an injury, it’s common for patients to need time to rebuild trust in their knee. This psychological response is a natural part of the healing process, and we’re here to support you every step of the way.

Conclusion
Recovering from a meniscus tear without surgery can feel daunting, but understanding your options is the first step toward healing. Many individuals face the challenge of navigating their recovery, often feeling overwhelmed by the choices available. This journey is not just about physical healing; it’s about regaining confidence and mobility in your life. By embracing a holistic approach that includes immediate care, therapeutic techniques, and nutritional support, you can empower yourself on this path to recovery.
One of the first steps in managing a meniscus tear is the RICE method – rest, ice, compression, and elevation. This simple yet effective strategy can alleviate symptoms and set the stage for healing. Imagine the relief of taking a moment to rest, allowing your body to begin its recovery. Alongside this, gentle strengthening exercises can play a vital role in your journey, helping to rebuild strength and prevent future injuries. It’s about taking small, manageable steps that lead to significant progress.
Nutrition also plays a crucial role in your recovery. Picture nourishing your body with an anti-inflammatory diet rich in essential nutrients. This not only supports joint health but also fuels your healing process. It’s a reminder that what you put into your body can have a profound impact on your recovery journey. And as you navigate this path, being aware of the signs that may indicate the need for surgical intervention is essential. It ensures that you’re prepared to take the next step if conservative measures aren’t enough.
Ultimately, the road to recovery from a meniscus tear is unique for each individual. By prioritizing rest, engaging in appropriate exercises, and maintaining a nutrient-rich diet, you can significantly enhance your chances of healing effectively. Embracing these strategies not only aids in your recovery but also empowers you to return to the activities you love with renewed confidence and resilience. Remember, you’re not alone on this journey; with the right support and approach, healing is within your reach.
Frequently Asked Questions
What is a meniscus tear and how does it impact individuals?
A meniscus tear is a common joint injury that involves damage to the meniscus, a C-shaped cartilage that cushions the joint. It often occurs during activities that require twisting or pivoting, leading to symptoms such as pain, swelling, stiffness, and a feeling of locking or catching in the joint, which can hinder daily activities and sports participation.
What are the emotional and career impacts of meniscus injuries?
Meniscus injuries can have a profound emotional toll, especially on young athletes, as they account for 10-20% of knee injuries. These injuries can lead to missed game time and may alter the trajectory of an athlete’s career.
What are the common types of meniscus injuries?
A study found that 52.1% of meniscus injuries were isolated medial meniscus injuries, indicating that this area is particularly vulnerable.
What is the recovery outlook for professional athletes with meniscus injuries?
Many professional soccer players typically return to play after an average of 5 weeks following a partial medial meniscectomy, indicating a potential for recovery even after surgical intervention.
How can meniscus tears be treated without surgery?
Treatment without surgery involves an individualized approach based on the type and location of the tear, as well as any accompanying injuries. Cartilage repair is often preferred for injuries that can be repaired anatomically, while partial meniscectomy may allow for quicker returns but offers similar recovery outcomes.
What are the risks of untreated meniscus injuries?
Untreated meniscus injuries can lead to cartilage loss and an increased risk of arthritis, particularly in young athletes, making timely and appropriate management crucial for maintaining joint function and promoting healing.
What immediate care steps should be taken if a meniscus tear is suspected?
Immediate care includes prioritizing rest, using crutches to reduce pressure on the knee, applying ice for 15 to 20 minutes every few hours to relieve swelling, and elevating the leg above heart level while resting.
What types of exercises are recommended during recovery from a meniscus tear?
Low-impact exercises such as swimming or cycling are recommended to maintain fitness without stressing the knee.
How long should conservative treatment be pursued before considering surgery?
Current guidelines suggest exploring conservative treatment options, including rest and activity modification, for up to three months before considering surgical options for a meniscus tear.
List of Sources
- Understand Meniscus Tears: Definition and Impact
- Knoxville News Sentinel – Home (https://knoxnews.com/press-release/story/131420/capitol-physical-therapy-unveils-new-insights-on-meniscus-tears-and-knee-injury-recovery)
- Stronger knees ahead (https://adventhealth.com/news/stronger-knees-ahead)
- Meniscus Tears in Elite Athletes: Treatment Considerations, Clinical Outcomes, and Return to Play – PMC (https://pmc.ncbi.nlm.nih.gov/articles/PMC11219605)
- Meniscus tears in kids and teens are on the rise. What’s the best treatment? (https://health.ucdavis.edu/news/headlines/meniscus-tears-in-kids-and-teens-are-on-the-rise-whats-the-best-treatment/2025/01)
- Implement Immediate Care: Rest and Activity Modification
- Meniscus Tears – OrthoInfo – AAOS (https://orthoinfo.aaos.org/en/diseases–conditions/meniscus-tears)
- Stronger knees ahead (https://adventhealth.com/news/stronger-knees-ahead)
- Amid a Rise in Knee Injuries, Tips for Prevention and Recovery | School of Medicine (https://medicine.tufts.edu/news-events/news/amid-rise-knee-injuries-tips-prevention-and-recovery)
- What’s the Latest News on Meniscus Injuries? (https://peak-physicaltherapy.com/Injuries-Conditions/Knee/Research-Articles/What-s-the-Latest-News-on-Meniscus-Injuries/a~2752/article.html)
- Apply Therapeutic Techniques: RICE Method and Strengthening Exercises
- Should You Still Use the RICE Method for an Injury? (https://my.clevelandclinic.org/health/treatments/rice-method)
- Is There a Better Way to Use RICE for Your Injury? (https://yalemedicine.org/news/rice-protocol-for-injuries)
- RICE Therapy for Knee Injuries: Rest, Ice, Compression, and Elevation – Laura Timmerman, M.D. (https://lauratimmermanmd.com/2024/05/03/rice-therapy-for-knee-injuries-rest-ice-compression-and-elevation)
- Support Recovery: Nutrition and Alternative Therapies
- What to Eat After Orthopedic Surgery (https://rushortho.com/news-events/news/optimizing-nutrition-for-orthopedic-surgery-recovery)
- Nutrition Strategies Fuel Recovery Following Musculoskeletal Injury (https://newsroom.tricare.mil/News/Defense-Health-Agency-News/Article/4281719/nutrition-strategies-fuel-recovery-following-musculoskeletal-injury)
- The Importance of NUTRITION in Injury Recovery – Balwyn Sports & Physiotherapy Centre (https://balwynsportsphysio.com.au/the-importance-of-nutrition-in-injury-recovery)
- How To Heal A Meniscus Tear Naturally (https://orthobiologicsassociates.com/how-to-heal-a-meniscus-tear-naturally)
- redwoodorthopaedic.com (https://redwoodorthopaedic.com/blog/knee-treatment/the-importance-of-post-surgery-nutrition-for-knee-recovery)
- Recognize When Surgery is Necessary: Signs and Considerations
- When Is Knee Surgery the Best Option for a Meniscus Tear?: OrthoTeam Clinic: Board Certified Orthopedic Surgeons (https://orthoteam.com/blog/when-is-knee-surgery-the-best-option-for-a-meniscus-tear)
- my.clevelandclinic.org (https://my.clevelandclinic.org/health/treatments/21508-meniscus-surgery)
- When a torn meniscus won’t heal, surgery may be needed – Norton Healthcare Provider (https://nortonhealthcareprovider.com/news/when-a-torn-meniscus-wont-heal-surgery-may-be-needed)
- Meniscus Tear Treatment: When to Consider Surgery | Texas Ortho Associates (https://txorthopaedic.com/blog/when-does-a-meniscus-tear-require-knee-surgery)