Introduction
A broken wrist can feel like more than just a painful inconvenience; it often signals the start of a challenging recovery journey that requires careful navigation. For many, the emotional weight of this injury can be overwhelming, making it essential to understand the intricacies of wrist injuries and the rehabilitation process. This understanding is crucial for anyone eager to reclaim their strength and mobility.
With a range of effective strategies at their disposal, how can individuals ensure they’re making the most of their rehab time and enhancing their healing outcomes? By exploring personalized rehabilitation plans, innovative therapies, and targeted exercises, patients can illuminate their path to recovery. This journey empowers them to overcome the hurdles of healing and return to their daily activities with renewed confidence.
Understand the Nature of a Broken Wrist
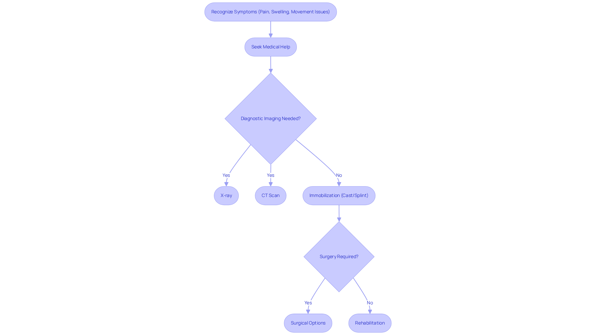
A wrist injury, often described as a broken bone in the joint, can be a painful experience. It occurs when one or more of the eight small bones in the wrist suffer damage due to trauma, like a fall or a direct impact. The most common type is the distal radius fracture, which happens close to the joint of the hand. If you’ve ever experienced severe pain, swelling, bruising, or difficulty moving your wrist, you know how distressing it can be. Recognizing these symptoms is crucial for getting timely medical help, as it can significantly influence your recovery.
The healing process for arm fractures, such as during rehabilitation, typically unfolds in three phases:
- Inflammation
- Repair
- Remodeling
Each phase of recovery during rehabilitation requires special care and rehabilitation approaches to ensure the best possible outcome. For example, during the inflammation phase, it’s vital to manage pain and swelling effectively. Then, as you move into the repair phase, the focus shifts to restoring mobility and strength. At RegenCore, we understand how challenging this journey can be, which is why we offer support. Our treatments utilize naturally derived cell-based biologics to enhance healing and promote tissue repair in injured joints, including the wrist. Grounded in secure and efficient research, our innovative therapies are tailored to meet your individual needs, aiming to improve your recovery.
Rehabilitation techniques, such as targeted exercises and possibly using wearable devices to monitor your progress, can greatly influence your recovery. These tools provide objective data on how you’re using your limb, which is essential for preventing stiffness and ensuring a successful recovery. Recent studies show that distal radius injuries account for about 18% of all injuries in individuals over 65, with a prevalence of 12% among Americans aged 50 and above. Notably, women over 65 face higher risks compared to men, highlighting the urgent need for effective prevention and recovery strategies tailored to this demographic.
Orthopedic experts emphasize the importance of personalized recovery strategies, especially for those who may face complications. Innovations in postoperative care, including wearable technology, are being explored to provide objective data on limb usage, which is crucial for preventing stiffness and ensuring a successful healing process. By understanding the nature of arm injuries and implementing effective rehabilitation techniques, including RegenCore’s support, you can maximize your recovery and effectively reduce your time to return to your daily activities more swiftly.

Identify Types of Wrist Fractures
can be a daunting experience, often leaving individuals feeling vulnerable and concerned about their recovery. Understanding the different types of wrist injuries is crucial, as each comes with its own set of challenges and treatment implications.
Fractures are the most common type of wrist injury, frequently resulting from falls onto an outstretched hand. These breaks can vary in severity, and the treatment approach may differ based on their stability. It’s important to recognize that while many recover well, some may face a longer journey to healing, extending their recovery time.
Scaphoid fractures occur in the scaphoid bone and are particularly concerning due to potential complications if not treated promptly. The scaphoid’s limited blood supply means that improper healing can lead to chronic pain and dysfunction, which can be incredibly frustrating for those affected. The emotional toll of living with such pain can be significant, making timely intervention essential.
Greenstick fractures, often seen in children, are incomplete breaks that typically heal well with conservative treatment, like casting. The flexibility of children’s bones allows for a beneficial healing process, which can be a relief for parents worried about their child’s recovery. Knowing that these injuries usually resolve positively can provide comfort during a stressful time.
Complex fractures extend into the wrist joint and often require surgical intervention to ensure proper alignment and function. The complexity of these breaks can lead to extended recovery periods and more rigorous therapy, resulting in a longer rehabilitation process, which can be daunting. It’s vital for patients to understand that while the road to recovery may be challenging, support from healthcare professionals can make a significant difference.
Comprehending these categories is essential for establishing the right treatment plan and recovery exercises. Each type may have varying healing durations and may require different protocols. For instance, conservative treatments often yield positive results with scaphoid fractures, while complex fractures require careful observation to prevent complications like nonunion. Current statistics show that wrist fractures are particularly common among athletes, underscoring the importance of effective strategies to maximize recovery. Remember, you’re not alone in this journey; understanding your injury is the first step toward healing.

Prioritize Early Diagnosis and Treatment
Experiencing a hand injury can be a distressing ordeal, and recognizing it promptly is vital for achieving the best treatment outcomes. If you find yourself in pain, with swelling or trouble moving your wrist, it’s crucial to seek medical help right away. The discomfort you feel is not just physical; it can weigh heavily on your mind, too. A medical professional plays a key role in confirming the type of injury and assessing its severity. In some situations, a referral to a specialist is necessary, especially if surgery is on the horizon.
[[Early intervention](https://regencoremethod.com/10-effective-strategies-for-natural-joint-repair-you-should-know/)](https://regencoremethod.com/10-effective-strategies-for-natural-joint-repair-you-should-know/) is essential. It often starts with immobilization using a cast or splint, which can provide immediate relief and support. However, for more complex fractures, surgical intervention not only helps ease your pain but also significantly lowers the risk of complications like malunion or chronic discomfort. This proactive approach paves the way for a smoother recovery.By adhering to established protocols for treating arm injuries and utilizing appropriate imaging techniques, you can ensure that you receive the best possible care. This commitment to your health can greatly enhance your recovery experience, allowing you to return to the activities you love with confidence.

Explore Effective Rehabilitation Techniques
The rehabilitation process can feel daunting after a fracture, especially when you’re eager to regain your strength and mobility. Typically, this journey begins once the bone has healed sufficiently, marking the start of rehabilitation, which is usually around 6 to 8 weeks post-injury. But what happens during this crucial time? It’s essential to understand that effective rehabilitation techniques, particularly the structured approach, encompass several key components that can make a significant difference in your recovery.
First, consider the importance of early intervention. Gentle stretching and mobility activities are vital for regaining flexibility and avoiding stiffness in the joint. Imagine the relief of moving freely again, without the discomfort that often accompanies healing. Next, resistance exercises come into play. Gradually introducing resistance training, like wrist curls and grip strengthening, not only enhances muscle strength but also aids in your overall recovery, helping you feel more like yourself.
Engaging in Functional Activities is another crucial step. These are daily tasks that replicate real-life movements, significantly improving coordination and boosting your confidence. Picture yourself returning to the activities you love, feeling empowered and capable. Additionally, Therapeutic Modalities such as ultrasound or electrical stimulation may be employed to alleviate pain and promote healing, further enhancing your recuperation.
Integrating these strategies into a systematic improvement plan has shown to produce substantial enhancements in healing results. Studies reveal that rehabilitation techniques are effective, with a standardized mean difference of -0.27, and alleviate pain levels, illustrating the effectiveness of these techniques in the healing process. However, it’s important to acknowledge that no significant differences in wrist function were observed (SMD: -0.13), highlighting the need for tailored rehabilitation strategies that account for individual needs to cater to your unique situation.
At RegenCore, we understand that every healing journey is personal. That’s why we offer advanced therapies, including BMAC and PRP. These therapies utilize naturally sourced cell-based biologics to enhance healing and support joint rehabilitation. BMAC involves injecting regenerative tissues derived from your own bone marrow, while PRP harnesses your body’s natural healing process by injecting platelets and growth factors into the injured area. Expert insights, like those from Zhihui Zhou, emphasize the complexity of managing distal radius injuries and the significance of personalized care in achieving optimal healing. Together, we can navigate this journey toward recovery.

Emphasize Personalized Rehabilitation Plans
Wrist fractures can be a daunting challenge, often leaving patients feeling vulnerable and uncertain about their recovery. At RegenCore, we understand that healing isn’t just about the injury; it’s about the individual behind it. Rehabilitation, particularly during recovery, requires plans that take into account each patient’s age, activity level, and specific type of injury.
Imagine an athlete eager to return to their sport, facing the pressure of a rigorous recovery plan. Or consider an older adult, focused on regaining fundamental functionality to avoid falls and maintain independence. These unique situations highlight the importance of a thorough evaluation by a physical therapist, who can determine personal requirements and set achievable rehabilitation objectives, including strategies tailored to each individual’s journey.
At RegenCore, our groundbreaking therapies, featuring real-time ultrasound for accurate targeting, are designed to aid tissue repair and improve outcomes. Our approach is rooted in the latest published studies and refined through thousands of successful regenerative therapy treatments. This means patients can often avoid potentially dangerous surgery and lengthy recuperation times.
Recent findings reveal that personalized therapy significantly influences recovery. For instance, patients aged 50 and older who engaged in tailored therapy experienced a remarkable 30% quicker healing compared to those following standard protocols. This underscores the power of customized strategies in enhancing healing rates.
Consistent follow-ups and adjustments to the treatment plan based on progress are crucial to effectively manage recovery. They ensure optimal healing and help reduce the risk of setbacks. As one expert in rehabilitation wisely noted, “The secret to success resides in comprehending the distinct situations of each patient and modifying the strategy accordingly.” This personalized focus not only fosters healing but also empowers patients to actively participate in their recovery.
Moreover, incorporating techniques like manual therapy and exercise regimens tailored to individual capabilities can further bolster recovery efforts. At RegenCore, we’re committed to walking alongside our patients, providing the support and expertise they need to thrive.

Conclusion
Recovering from a broken wrist can feel overwhelming, and understanding the injury is just the first step. It’s not only about healing the bone; it’s about embracing a holistic approach that includes:
- Personalized treatment plans
- Targeted rehabilitation techniques
- Innovative therapies
By recognizing the unique aspects of each wrist fracture, you can navigate your recovery journey with confidence and clarity.
In this article, we’ve explored vital insights, such as:
- The importance of early diagnosis
- Personalized rehabilitation plans tailored to your specific needs
It’s crucial to understand that the type of wrist fracture you have and the associated rehabilitation strategies can significantly impact your recovery time. Engaging in techniques like:
- Range of motion exercises
- Strengthening activities
- Incorporating regenerative therapies
can greatly enhance your healing outcomes.
Ultimately, recovering from a broken wrist is a collaborative effort. It requires active participation from both you and your healthcare providers. By prioritizing personalized care and embracing effective rehabilitation strategies, you can improve your healing process, reduce rehabilitation time, and return to your daily activities more swiftly. Remember, empowerment through knowledge and tailored approaches can transform the daunting experience of a wrist fracture into a manageable journey toward recovery.
Frequently Asked Questions
What is a broken wrist and how does it occur?
A broken wrist is an injury where one or more of the eight small bones in the wrist suffer damage, often due to trauma such as a fall or direct impact. The most common type is the distal radius fracture, which occurs near the joint of the hand.
What are the common symptoms of a broken wrist?
Common symptoms include severe pain, swelling, bruising, and difficulty moving the wrist. Recognizing these symptoms is crucial for seeking timely medical help.
What are the phases of the healing process for a broken wrist?
The healing process typically unfolds in three phases: inflammation, repair, and remodeling. Each phase requires specific care and rehabilitation approaches to ensure proper recovery.
How can rehabilitation strategies influence broken wrist recovery?
Rehabilitation strategies, such as targeted exercises and wearable devices to monitor progress, can greatly influence recovery time by providing objective data on limb usage, preventing stiffness, and ensuring a successful healing process.
What is the prevalence of distal radius injuries?
Distal radius injuries account for about 18% of all injuries in individuals over 65 and have a prevalence of 12% among Americans aged 50 and above. Women over 65 experience higher rates of these fractures compared to men.
What are the different types of wrist fractures?
The main types of wrist fractures include: – Distal Radius Injuries: Commonly resulting from falls, treatment varies based on stability. – Scaphoid Injuries: Concerning due to potential complications from limited blood supply if not treated promptly. – Buckle (Torus) Injuries: Incomplete breaks often seen in children that typically heal well with conservative treatment. – Intra-articular Injuries: Extend into the wrist joint and often require surgical intervention for proper alignment.
How do different types of wrist fractures affect recovery time?
Different types of wrist fractures may have varying healing durations and treatment protocols. For instance, distal radius injuries often have positive outcomes with non-surgical treatment, while scaphoid injuries require careful observation to prevent complications.
What role do personalized recovery strategies play in healing?
Personalized recovery strategies are essential, especially for individuals facing challenges during healing. Innovations in postoperative care, including wearable technology, can provide critical data for preventing stiffness and ensuring effective recovery.
List of Sources
- Understand the Nature of a Broken Wrist
- Distal radius fracture epidemiology and demographics – wikidoc (https://wikidoc.org/index.php/Distal_radius_fracture_epidemiology_and_demographics)
- Research Explores High-tech Source for Recovery Data After Wrist Fracture Repair. (https://medstarhealth.org/blog/drf-recovery-research)
- Checking your browser – reCAPTCHA (https://pmc.ncbi.nlm.nih.gov/articles/PMC9082306)
- medbridge.com (https://medbridge.com/blog/case-study-2-types-of-distal-radius-fracture-treatments)
- aa.com.tr (https://aa.com.tr/en/health/polish-scientists-develop-injection-to-treat-bone-fractures-without-surgery/3680096)
- Identify Types of Wrist Fractures
- Types of Broken Wrists | Kinds of Wrist Fractures & Radial Wrist Break Guide (https://boneandjoint.org/2025/11/25/types-of-broken-wrists)
- Prioritize Early Diagnosis and Treatment
- Evaluation and Diagnosis of Wrist Pain: A Case-Based Approach (https://aafp.org/pubs/afp/issues/2013/0415/p568.html)
- Distal Radius Fractures (Broken Wrist) – OrthoInfo – AAOS (https://orthoinfo.aaos.org/en/diseases–conditions/distal-radius-fractures-broken-wrist)
- frontiersin.org (https://frontiersin.org/journals/endocrinology/articles/10.3389/fendo.2022.800129/full)
- medbridge.com (https://medbridge.com/blog/case-study-2-types-of-distal-radius-fracture-treatments)
- Explore Effective Rehabilitation Techniques
- medbridge.com (https://medbridge.com/blog/case-study-2-types-of-distal-radius-fracture-treatments)
- 30 Inspirational Physical Therapy Quotes – Care Options for Kids (https://careoptionsforkids.com/blog/physical-therapy-quotes)
- pmc.ncbi.nlm.nih.gov (https://pmc.ncbi.nlm.nih.gov/articles/PMC10913665)
- Emphasize Personalized Rehabilitation Plans
- gatewayfoundation.org (https://gatewayfoundation.org/blog/quotes-for-people-in-recovery)
- 25 Most Inspiring Quotes on the Journey of Recovery (https://sunriserecoverycare.com/25-most-inspiring-quotes-on-the-journey-of-recovery)
- 15 Addiction Recovery Quotes to Motivate You (https://7summitpathways.com/blog/road-to-recovery-quotes)
- Guide | Physical Therapy Guide to Wrist Fracture (https://choosept.com/guide/physical-therapy-guide-wrist-fracture)