Introduction
Knee pain after gym workouts can feel like an unwelcome roadblock for many fitness enthusiasts, often making everyday movements a challenge. It’s disheartening when something you love becomes a source of discomfort, isn’t it? Understanding what’s causing that pain and how to manage it effectively is crucial for anyone wanting to stay active and enjoy life to the fullest. But what do you do when the pain lingers, despite your best efforts to push through? This article explores the common triggers of post-workout knee pain, offers essential prevention techniques, and guides you on when to seek professional help. Together, we’ll equip you with the knowledge to reclaim your fitness journey and embrace a life free from discomfort.
Identify Common Causes of Knee Pain
Experiencing discomfort from overuse injuries can be incredibly frustrating, especially when it intensifies with activity. Knee pain after gym often limits mobility and disrupts daily life, leaving many feeling helpless. At RegenCore, we understand these struggles and believe that tailored regenerative treatments can make a real difference, particularly for those facing joint discomfort after physical activity.
Muscle imbalances or improper alignment can significantly contribute to experiencing knee pain after gym. For instance, individuals with weak hip muscles may experience knee pain after gym because of increased pressure on their joints, leading to pain and potential injury. At RegenCore, we offer innovative regenerative treatments like Bone Marrow Aspirate Concentrate (BMAC) and Platelet-Rich Plasma (PRP) injections. These solutions are grounded in research and provide safe, effective ways to promote tissue repair and recovery.
The impact of past traumas on joint health can linger for years. Certain groups, including older adults, women, individuals with obesity, and those in physically demanding jobs or with previous injuries, are particularly vulnerable to chronic joint discomfort. For example, someone who has suffered a ligament tear may find themselves more susceptible to ongoing pain later in life. RegenCore’s personalized approach ensures that each treatment plan is tailored to meet the unique needs of our patients, enhancing their recovery outcomes.
Osteoarthritis is another common source of knee pain after gym, often marked by stiffness and swelling. Knee pain after gym affects around 50 million people in the U.S., and its symptoms can worsen with age and activity. Our regenerative therapies harness naturally derived cell-based biologics to promote healing and reverse tissue damage, offering a comprehensive solution for those grappling with arthritis.
Wearing shoes that lack proper support can lead to knee pain after gym. It’s crucial to evaluate footwear to ensure it provides adequate cushioning and stability, especially during high-impact activities. Additionally, obesity significantly increases the risk of osteoarthritis, contributing to knee pain after gym, as excess weight adds strain and inflammation due to pro-inflammatory cytokines found in fat tissue.
Finally, examining workout techniques is vital to prevent knee pain after gym and other joint damage. Poor form can place undue stress on joints, leading to overexertion issues. By ensuring proper biomechanics during workouts, individuals can mitigate these risks. At RegenCore, we are dedicated to guiding our patients through personalized care that addresses both prevention and recovery, helping them reclaim their active lives.

Implement Proper Techniques and Preparation
Starting with a dynamic warm-up is essential for enhancing blood circulation to your joints. This preparation is vital for getting them ready for exercise and minimizing the risk of injury. Think of it as giving your body the gentle nudge it needs to perform at its best.
When you engage in activities that strengthen your quadriceps, hamstrings, and calves, you’re not just working out; you’re promoting joint stability. Research shows that strength training can significantly boost muscle strength and coordination. However, it’s important to note that it may not always reduce stress for those living with osteoarthritis. Effective exercises like the Bulgarian split squat, step-ups, and lateral lunges can be performed in a circuit format, making your workout both engaging and effective.
Don’t forget to incorporate stretching exercises for your legs. These stretches are crucial for preserving flexibility and easing tension around your joints. By doing this, you can avoid stiffness and improve your overall mobility, which is key to better joint health.
Wearing shoes that provide adequate support and cushioning is another important step. The right footwear can absorb shock and offer stability, significantly lowering the risk of joint issues during your workouts. Recent studies emphasize how vital this is for your well-being.
Regularly assessing your exercise form is essential, especially during high-impact activities like squats and lunges. Maintaining proper technique is crucial; poor form can lead to increased stress on your joints and potential harm. Remember, it’s not just about pushing through; it’s about doing it right.
Finally, increase your workout intensity gradually. This approach helps avoid straining your joints. Research indicates that exercise interventions lasting longer than 26 weeks yield superior results in injury prevention, with a risk ratio of RR = 0.72. This highlights the importance of a structured and progressive training approach, ensuring you stay safe while working towards your fitness goals.

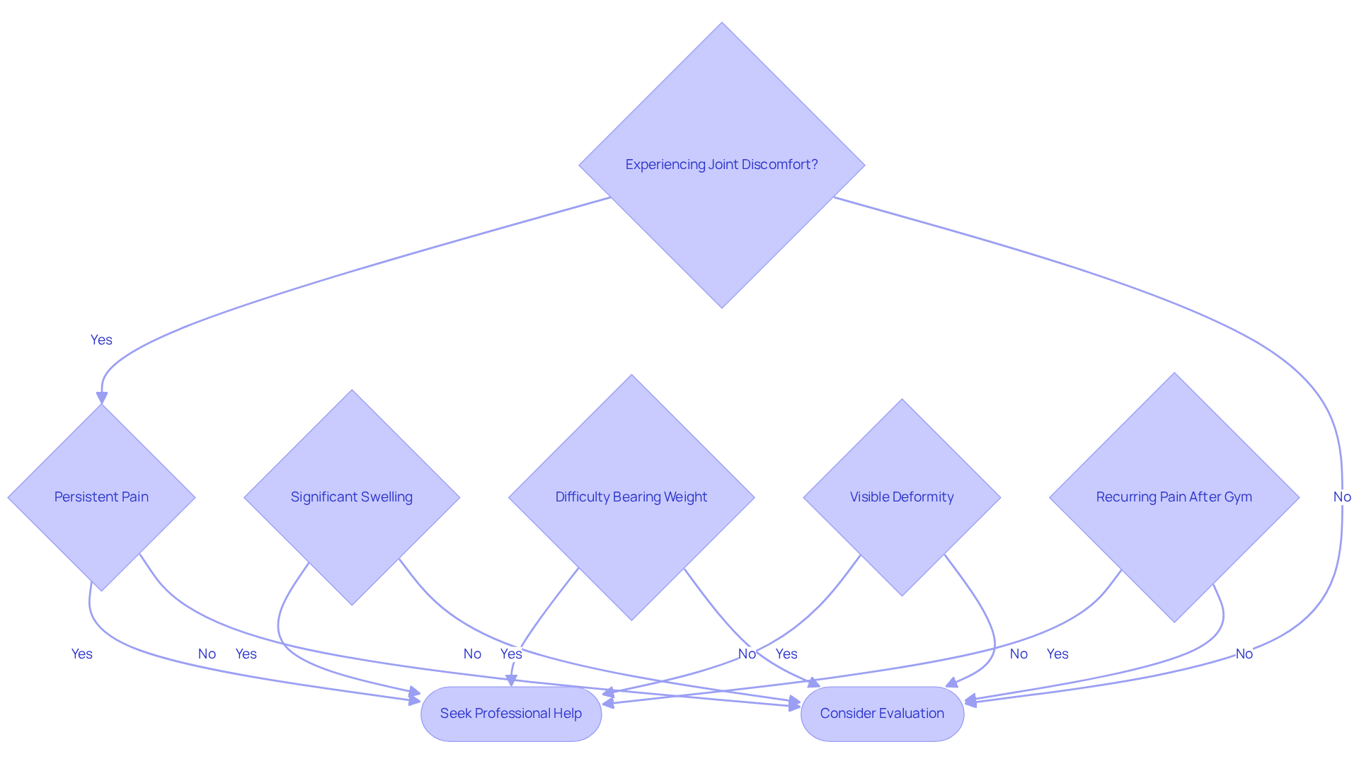
Know When to Seek Professional Help
If you’re dealing with persistent joint discomfort that lingers for more than a few days, despite your best efforts at rest and home care, it might be time to reach out to a healthcare provider. Especially one who specializes in regenerative therapies, like those offered at RegenCore. Our personalized regenerative treatments utilize a variety of modalities and naturally sourced cell-based biologics to enhance healing and restore tissue damage, making them a compassionate choice for those grappling with chronic joint pain.
When you notice significant swelling or warmth around your joint, it’s essential to seek medical attention promptly. At RegenCore, we take these symptoms seriously and offer innovative, tailored therapies designed specifically for joint recovery.
If you find it hard to bear weight on your knee or feel a sense of instability, don’t hesitate to see a doctor right away. These symptoms can indicate serious injuries, such as ligament tears or fractures, which need immediate care. We understand how crucial stability is for joint function, and at RegenCore, we provide solutions that support your recovery journey.
Any visible deformity or misalignment of the joint should be treated as an urgent matter. If your joint looks distorted compared to a healthy one, it may signal significant injuries, like a dislocated patella or fracture, that require immediate evaluation. Our regenerative treatments aim to restore proper alignment and function, helping you regain your mobility.
Severe knee pain after gym that hampers your daily activities is a clear indication that professional guidance is necessary. Ignoring such pain can lead to further complications and longer recovery times. The therapies we offer are safe and effective, providing personalized methods for tissue repair that can significantly improve your quality of life.
Lastly, if you experience knee pain after gym sessions that keeps coming back, it’s wise to consider a professional evaluation to uncover any underlying issues. Our dedicated team at RegenCore is here to understand your unique situation and develop a custom treatment plan that addresses your specific needs.

Explore Management Strategies for Knee Pain
When faced with acute discomfort and swelling, implementing the RICE protocol – Rest, Ice, Compression, and Elevation – can be a game changer. This widely recognized method plays a crucial role in reducing inflammation and promoting recovery during those challenging initial days after an injury.
Imagine collaborating with a physical therapist who understands your unique needs. Together, you can develop a personalized exercise program that truly resonates with you. Research shows that individuals who engage in organized physical therapy alongside home exercises often experience greater relief from discomfort and improved functionality over time. In a study involving 879 participants with osteoarthritis and meniscal tears, everyone reported enhancements in their discomfort levels, highlighting the profound impact of physical therapy in managing these conditions. This approach not only addresses immediate pain but also fosters long-term mobility and strength.
For those experiencing knee pain after gym workouts due to inflammation and discomfort related to joint injuries, over-the-counter non-steroidal anti-inflammatory medications (NSAIDs) can provide relief. However, it’s vital to consult with a healthcare provider to ensure you’re using them appropriately and to discuss any potential side effects.
If discomfort persists, consider exploring regenerative therapies at the clinic, like Platelet-Rich Plasma (PRP) or Bone Marrow Aspirate Concentrate (BMAC) injections. These innovative treatments harness your body’s natural healing processes, offering a personalized approach to managing chronic joint pain, particularly knee pain after gym, and enhancing recovery. At RegenCore, we utilize various regenerative modalities to tailor treatments to your individual needs, ensuring a comprehensive approach to your joint health.
Engaging in low-impact activities such as swimming or cycling can help you maintain fitness levels without putting undue strain on your joints. These activities not only enhance cardiovascular health but also reduce the risk of worsening joint pain.
Lastly, maintaining a healthy weight is essential for alleviating pressure on your joints. Incorporating joint-friendly activities like yoga or Pilates into your routine can enhance flexibility and strength, further supporting your knee health. Remember, every small step you take towards caring for your body counts.

Conclusion
Knee pain after gym workouts can feel like a heavy weight, making it tough to stay active and enjoy the activities you love. It’s important to understand what’s causing that discomfort, how to use proper techniques, and when to reach out for professional help. By tackling these issues head-on, you can regain your mobility and embrace physical activities without the looming threat of pain.
Many people struggle with knee pain due to common culprits like:
- Muscle imbalances
- The wrong footwear
- Previous injuries
By incorporating a dynamic warm-up, focusing on strengthening exercises, and ensuring proper workout techniques, you can significantly lower your risk of injury. And remember, knowing when to seek medical advice is vital; it can prevent long-term complications and lead to effective treatment.
Ultimately, taking care of your knees through informed practices not only boosts your workout performance but also enhances your overall well-being. By adopting a proactive mindset and exploring personalized treatment options, such as regenerative therapies, you can find lasting relief and improve your quality of life. The steps you take today can set the stage for a healthier, more active tomorrow.
Frequently Asked Questions
What are common causes of knee pain after gym?
Common causes of knee pain after gym include muscle imbalances, improper alignment, past traumas, osteoarthritis, wearing unsupportive shoes, obesity, and poor workout techniques.
How do muscle imbalances contribute to knee pain?
Muscle imbalances, such as weak hip muscles, can increase pressure on the knee joints, leading to pain and potential injury during physical activity.
Who is particularly vulnerable to chronic joint discomfort?
Vulnerable groups include older adults, women, individuals with obesity, those in physically demanding jobs, and individuals with previous injuries, such as ligament tears.
What role does osteoarthritis play in knee pain after gym?
Osteoarthritis is a common source of knee pain, marked by stiffness and swelling, affecting around 50 million people in the U.S. Its symptoms can worsen with age and activity.
How does footwear affect knee pain?
Wearing shoes that lack proper support can lead to knee pain. It’s important to have footwear that provides adequate cushioning and stability, especially during high-impact activities.
How does obesity influence knee pain?
Obesity increases the risk of osteoarthritis and knee pain after gym as excess weight adds strain on the joints and inflammation due to pro-inflammatory cytokines found in fat tissue.
Why is proper workout technique important?
Examining workout techniques is vital because poor form can place undue stress on joints, leading to overexertion and potential injury. Proper biomechanics can help mitigate these risks.
What treatments does RegenCore offer for knee pain?
RegenCore offers innovative regenerative treatments such as Bone Marrow Aspirate Concentrate (BMAC) and Platelet-Rich Plasma (PRP) injections, which promote tissue repair and recovery.
List of Sources
- Identify Common Causes of Knee Pain
- Knee Pain Statistics: 2025 Facts and Treatment Trends (https://qckinetix.com/blog/knee-pain-statistics-facts)
- Sports Injury Statistics (https://hopkinsmedicine.org/health/conditions-and-diseases/sports-injuries/sports-injury-statistics)
- People think knee pain is inevitable as they age. That may not be the case. | Wake Forest News (https://news.wfu.edu/2026/03/09/people-think-knee-pain-is-inevitable-as-they-age-that-may-not-be-the-case)
- Sports Injury Statistics 2026: Trends, Rates & Facts (https://qckinetix.com/blog/sports-injury-statistics)
- Implement Proper Techniques and Preparation
- 3 Strength Exercises for Better Knee Stability (https://health.yahoo.com/wellness/fitness/exercise/articles/3-strength-exercises-better-knee-162757482.html)
- Strength training fails to reduce knee stress in osteoarthritis (https://healio.com/news/rheumatology/20260326/strength-training-fails-to-reduce-knee-stress-in-osteoarthritis)
- Strength Training Fails to Reduce Knee Stress in Osteoarthritis (https://myorthoevidence.com/News/Show/strength-training-fails-to-reduce-knee-stress-in-osteoarthritis)
- The effects of training intervention on the prevention of knee joint injuries: a systematic review and meta-analysis – PMC (https://pmc.ncbi.nlm.nih.gov/articles/PMC11891182)
- A Weekly Workout to Protect Your Knees (https://nytimes.com/2025/09/01/well/move/knee-pain-workout-strength.html)
- Know When to Seek Professional Help
- Is Your Knee Pain Serious? 10 Signs You Shouldn’t Ignore | Orlando Orthopaedic Center (https://orlandoortho.com/is-your-knee-pain-serious-10-signs-you-shouldnt-ignore)
- When to See a Pain Management Specialist for Knee Pain (https://treatingpain.com/news-updates/2023/october/when-to-see-a-pain-management-specialist-for-kne)
- How To Tell If a Knee Injury Is Serious—Yale Medicine Explains (https://yalemedicine.org/news/how-to-tell-if-a-knee-injury-is-serious)
- 10 Signs You Should See a Doctor About Your Knee Pain – The Noyes Knee Institute (https://noyeskneeinstitute.com/10-signs-you-should-see-a-doctor-about-your-knee-pain)
- How to Know When It’s Time to Seek Medical Attention for Knee Pain (https://mountainstateorthopedic.com/blog/how-to-know-when-it-s-time-to-seek-medical-attention-for-knee-pain)
- Explore Management Strategies for Knee Pain
- Is There a Better Way to Use RICE for Your Injury? (https://yalemedicine.org/news/rice-protocol-for-injuries)
- What Is the Evidence for Rest, Ice, Compression, and Elevation Therapy in the Treatment of Ankle Sprains in Adults? – PMC (https://pmc.ncbi.nlm.nih.gov/articles/PMC3396304)
- Major NEJM Study Confirms that Exercise and PT Help Ease Knee Pain (https://medicine.buffalo.edu/news_and_events/news/2025/10/nejm-physical-therapy-knee-bisson-24175.html)
- Study Finds Improvement in Knee Pain with Exercise and Physical Therapy | Mass General Brigham (https://massgeneralbrigham.org/en/about/newsroom/press-releases/home-exercise-improves-knee-pain)