Introduction
Understanding the deep connection between the iliotibial band and back pain uncovers a challenging reality faced by many athletes and active individuals. For those grappling with Iliotibial Band Syndrome (ITBS), this common overuse injury can disrupt not just mobility but also introduce unexpected discomfort in the lower back, complicating the path to recovery. This article explores the causes, symptoms, and effective treatment strategies for ITBS, offering insights that can empower you to reclaim your active lifestyle. What if addressing the root causes of ITBS could help ease your back pain and enhance your overall well-being?
Define Iliotibial Band Syndrome (ITBS)
Iliotibial Band Syndrome (ITBS) can be a frustrating and painful experience, often leaving those affected feeling sidelined from the activities they love. This common overuse injury arises from irritation and inflammation of the iliotibial band, a strong band of connective tissue that runs from the hip to the knee along the outer thigh. For many athletes, particularly runners and cyclists, ITBS manifests as a sharp pain on the outer side of the knee, making even the simplest movements feel daunting.
Imagine the aching and burning sensations that accompany each step, the stiffness that creeps in during repetitive knee flexion and extension. It’s not just a physical struggle; it can take a toll on your spirit, too. Research shows that ITBS accounts for over 8% of lower extremity injuries in runners, making it the second most common injury in this community. This statistic underscores the reality that many are facing, and it’s a challenge that can feel isolating.
What’s more, recent findings have shifted our understanding of this condition. It’s not merely friction that causes discomfort; rather, it’s the compression of tissues beneath the iliotibial structure that plays a significant role. This revelation challenges older theories and highlights the need for a fresh perspective on treatment. Strengthening hip abductors and gluteal muscles has been shown to alleviate symptoms significantly, while gait retraining – like increasing step width – can reduce strain on the iliotibial band. However, it’s essential to approach these modifications with care, as running with a wider step can be metabolically taxing and may impact your overall posture.
Understanding ITBS is crucial for recognizing its effects on mobility and its potential links to other musculoskeletal issues, such as IT band causing back pain. The condition can be graded from I to IV, with grade I indicating pain after running and grade IV representing pain severe enough to prevent running altogether.
At RegenCore, we’re here to support you on your journey to recovery. We offer customized regenerative therapies, including innovative treatments like [[platelet-rich plasma (PRP)](https://regencoremethod.com/services)](https://regencoremethod.com/services) and stem cell therapies. Our approach utilizes cell-based biologics to enhance healing and support your recovery from conditions like ITBS. We believe in providing effective treatment options tailored to your individual needs, helping you reclaim your active lifestyle.

Explore Causes of IT Band Syndrome and Back Pain
IT Band Syndrome can feel like a heavy burden, often stemming from a mix of overuse, improper training methods, and anatomical factors like weak hip abductors and excessive foot pronation. It’s startling to know that 7-14% of runners face this challenge, making up about 12.3% of running-related injuries. When the iliotibial structure tightens or becomes inflamed, it can result in IT band causing back pain by disrupting normal biomechanics and adding stress to the lower back. This connection is particularly concerning for those engaged in repetitive activities like running or cycling, where the IT structure endures constant friction against the thigh bone. The discomfort doesn’t stop there; tightness in the IT band causing back pain can irritate lumbar nerves, leading to referred pain in the lower back, even if you don’t feel direct symptoms.
Managing iliotibial band syndrome often involves:
- Rest
- Physical therapy
- Targeted exercises aimed at strengthening the hip and enhancing flexibility
At RegenCore, we understand the struggle and offer personalized regenerative therapies that harness naturally derived cell-based biologics to promote healing and reverse tissue damage in affected joints. Recognizing these connections is vital for developing effective intervention strategies. By addressing the root causes of iliotibial band syndrome, we can help prevent complications and improve overall mobility. As emphasized by the Cleveland Clinic, early detection and intervention are crucial for managing this condition effectively. Our innovative regenerative therapies provide a safe and effective pathway to recovery, supporting you on your journey back to pain-free movement.

Implement Prevention Strategies for ITBS
Iliotibial Band Syndrome (ITBS) can be a frustrating and painful experience for many. It often feels like a roadblock on your journey to an active lifestyle, leaving you wondering how to regain your strength and mobility. But there’s hope! By adopting a multifaceted approach, you can effectively prevent ITBS and reclaim your passion for movement.
First, let’s talk about strengthening exercises. Focusing on your hip abductors, glutes, and core muscles can make a world of difference. Think of exercises like clamshells, lateral resistance walks, and hip bridges. These not only enhance your strength but also provide the stability your IT structure craves, reducing the risk of ITBS.
Next, regular stretching is crucial. It’s not just about flexibility; it’s about feeling good in your body. Incorporate stretches like the standing IT stretch and foam rolling into your routine. These practices can help alleviate tension and enhance tissue pliability, making your movements smoother and more enjoyable.
Now, let’s address training increases. We all want to push ourselves, but sudden spikes in mileage or intensity can lead to overuse injuries. By following the 5-10% rule – limiting your weekly mileage increases to no more than 10% – you can significantly reduce the risk of developing ITBS. It’s about listening to your body and respecting its limits.
Proper footwear is another key player in your prevention strategy. Wearing well-fitted running shoes that match your foot type is essential. It minimizes strain on your IT structure and can make your runs feel more comfortable. Don’t forget to replace worn-out shoes regularly, as this simple step can enhance your injury prevention efforts. And if you cycle, ensuring a proper bike fit is just as important to minimize lateral knee strain.
Lastly, consider cross-training. Engaging in low-impact activities like swimming or cycling allows you to maintain your fitness while reducing repetitive stress on the IT band. It’s a wonderful way to keep moving without exacerbating any existing issues.
By implementing these strategies, you can significantly reduce your risk of developing conditions related to the IT band causing back pain and its related complications. Remember, it’s about nurturing your body and ensuring a healthier, more active lifestyle. You’re not alone in this journey, and with the right approach, you can overcome the challenges that come your way.

Evaluate Treatment Options for ITBS and Back Pain
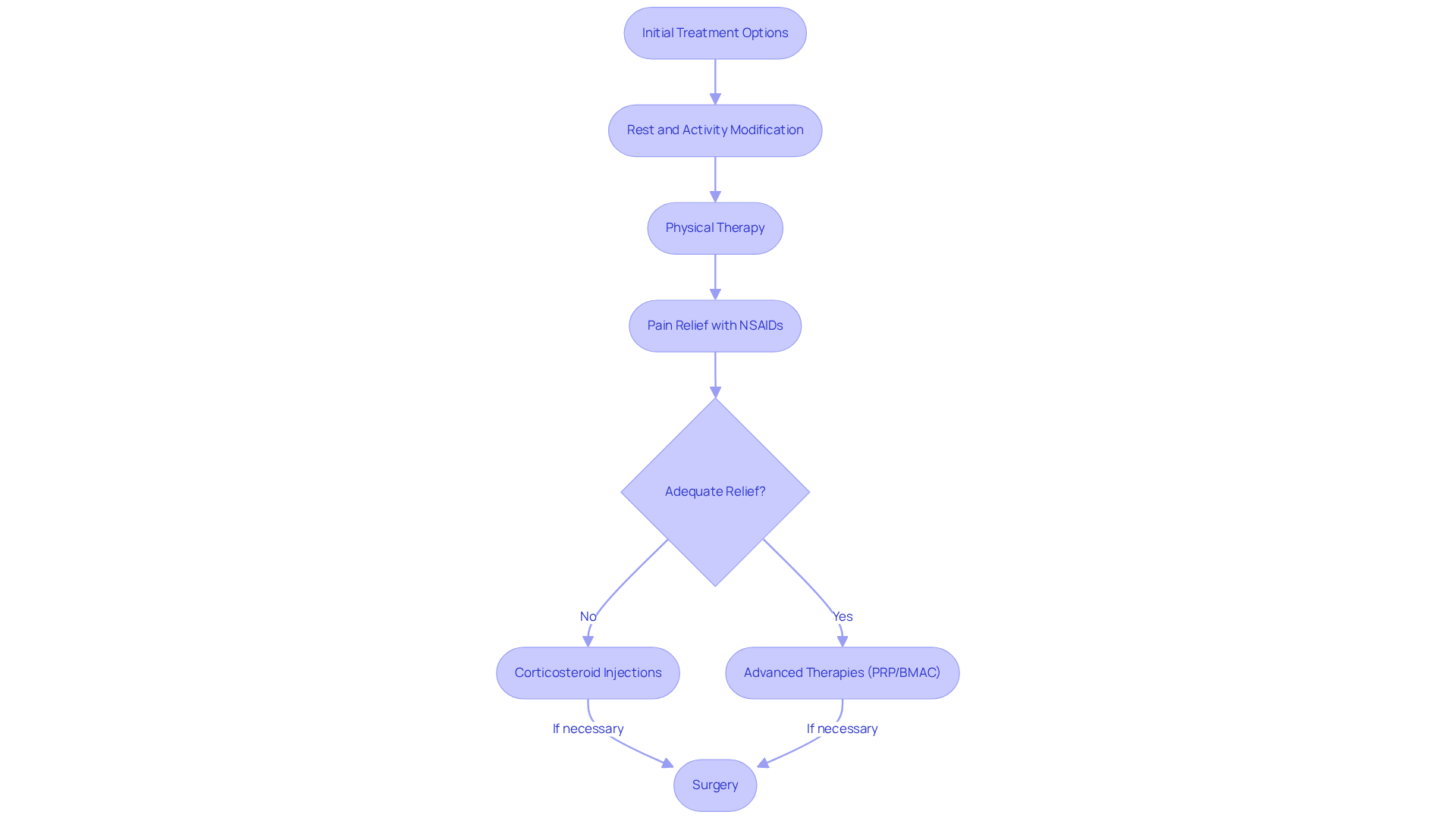
Dealing with Iliotibial Band Syndrome (ITBS) can be a frustrating journey, filled with discomfort and uncertainty. Many individuals find themselves grappling with pain that disrupts their daily activities, especially if they love running or cycling. The initial step in addressing this challenge often involves rest and modifying activities that exacerbate symptoms. Taking a break from your favorite sport might feel daunting, but it’s crucial for allowing your body to heal.
Physical therapy can be a beacon of hope during this time. A tailored rehabilitation program designed by a skilled physical therapist can make a world of difference. Imagine engaging in stretching and strengthening exercises that not only alleviate discomfort but also restore your function. Research shows that combining various therapies, including targeted exercises, can significantly enhance recovery for those suffering from ITBS.
Pain relief is often sought through anti-inflammatory medications. Nonsteroidal anti-inflammatory drugs (NSAIDs) are commonly recommended to help ease the pain and inflammation associated with ITBS. These medications can provide both diagnostic and therapeutic benefits, especially in the early stages of treatment, giving you a sense of relief as you navigate this condition.
In some cases, corticosteroid injections may be suggested to reduce inflammation in the affected area. For those who haven’t found adequate relief through conservative measures, this option can offer a much-needed respite.
For chronic cases, advanced regenerative therapies like Platelet-Rich Plasma (PRP) injections or Bone Marrow Aspirate Concentrate (BMAC) may be considered. These innovative treatments harness your body’s own healing capabilities, which can be particularly beneficial for athletes eager to return to their pre-injury performance levels.
While surgery is rarely necessary, it may be an option for severe cases that don’t respond to other treatments. This could involve releasing the iliotibial band or addressing any underlying anatomical issues contributing to your discomfort.
By exploring these treatment options, you can work closely with your healthcare provider to create a comprehensive plan that not only addresses ITBS but also alleviates it band causing back pain. Remember, you’re not alone in this journey, and there are paths to recovery that can help you reclaim your active lifestyle.

Conclusion
Iliotibial Band Syndrome (ITBS) can be a challenging condition, impacting not just your mobility but also causing significant discomfort, especially in the lower back. For those who cherish an active lifestyle, understanding the complexities of ITBS is vital. This article has shed light on the importance of recognizing symptoms, pinpointing causes, and implementing effective strategies for prevention and treatment, all aimed at alleviating pain and restoring your ability to move freely.
Key insights shared here highlight how crucial hip strength and flexibility are in preventing ITBS. There’s a strong connection between tightness in the IT band and back pain, which many may not realize. Treatment options vary widely, from physical therapy to advanced regenerative therapies, offering hope and relief. By taking a proactive stance, you can incorporate strengthening exercises, adopt proper training methods, and choose the right footwear to reduce the risk of developing ITBS and its related complications.
Ultimately, addressing the underlying causes of Iliotibial Band Syndrome is essential for improving your overall mobility and preventing future issues. By taking informed steps toward prevention and treatment, you can reclaim your love for movement and embrace a healthier, pain-free life. Engaging with healthcare professionals and utilizing available resources can significantly support you on this journey, ensuring that you don’t have to face the challenges of ITBS alone.
Frequently Asked Questions
What is Iliotibial Band Syndrome (ITBS)?
Iliotibial Band Syndrome (ITBS) is a common overuse injury characterized by irritation and inflammation of the iliotibial band, a strong band of connective tissue that runs from the hip to the knee along the outer thigh, often causing sharp pain on the outer side of the knee.
Who is most affected by ITBS?
ITBS primarily affects athletes, particularly runners and cyclists, and accounts for over 8% of lower extremity injuries in runners, making it the second most common injury in this community.
What are the symptoms of ITBS?
Symptoms of ITBS include sharp pain on the outer side of the knee, aching and burning sensations with movement, and stiffness during repetitive knee flexion and extension.
What causes ITBS?
Recent research indicates that ITBS is caused by the compression of tissues beneath the iliotibial band rather than friction, which challenges older theories about the condition.
How can ITBS be treated?
Treatment for ITBS may involve strengthening hip abductors and gluteal muscles, gait retraining (such as increasing step width), and customized regenerative therapies like platelet-rich plasma (PRP) and stem cell therapies.
What are the different grades of ITBS?
ITBS is graded from I to IV, with grade I indicating pain after running and grade IV representing pain severe enough to prevent running altogether.
How does ITBS affect mobility?
ITBS can significantly impact mobility and may be linked to other musculoskeletal issues, such as back pain related to the iliotibial band.
What support does RegenCore offer for ITBS recovery?
RegenCore offers customized regenerative therapies, including innovative treatments like PRP and stem cell therapies, tailored to individual needs to help support recovery from ITBS and reclaim an active lifestyle.
List of Sources
- Define Iliotibial Band Syndrome (ITBS)
- Iliotibial Band Syndrome Current Evidence – Current Physical Medicine and Rehabilitation Reports (https://link.springer.com/article/10.1007/s40141-024-00442-w)
- IT BAND SYNDROME- update on the current research (https://drdelanghe.com/it-band-syndrome-update-on-the-current-research)
- A new approach to iliotibial band syndrome in runners | Lower Extremity Review Magazine (https://lermagazine.com/article/a-new-approach-to-iliotibial-band-syndrome-in-runners)
- Ground-breaking New Treatment for Iliotibial Band Syndrome (https://rtmslondon.com/iliotibial-band-syndrome)
- Research hotspots and current status of iliotibial band studies: A bibliometric analysis (1934–2023) – PMC (https://pmc.ncbi.nlm.nih.gov/articles/PMC12282822)
- Explore Causes of IT Band Syndrome and Back Pain
- Can IT Band Syndrome Cause Lower Back Pain? Key Insights Explained | RegenCore Method (https://regencoremethod.com/can-it-band-syndrome-cause-lower-back-pain-key-insights-explained)
- Iliotibial Band Syndrome (ITBS): Causes, Symptoms & Treatment (https://my.clevelandclinic.org/health/diseases/21967-iliotibial-band-syndrome)
- Can IT Band Syndrome Cause Back Pain? Understanding the Link | RegenCore Method (https://regencoremethod.com/can-it-band-syndrome-cause-back-pain-understanding-the-link)
- Iliotibial Band Syndrome: What Causes It And How to Treat It (https://regenexx.com/condition/knee/itb-lower-back-pain)
- Implement Prevention Strategies for ITBS
- Iliotibial Band Syndrome: Prevention Tips and Early Intervention (https://search.mskdoctors.com/doctors/thomas-harrison/articles/iliotibial-band-syndrome-prevention-tips-and-early-intervention)
- How to Avoid ITB Syndrome | EmergeOrtho-Foothills Region (https://emergeortho.com/news/how-to-avoid-itb-syndrome)
- Effects of conservative treatment strategies for iliotibial band syndrome on pain and function in runners: a systematic review – PMC (https://pmc.ncbi.nlm.nih.gov/articles/PMC11377285)
- Stretching and Releasing of Iliotibial Band Complex in Patients with Iliotibial Band Syndrome: A Narrative Review – PMC (https://pmc.ncbi.nlm.nih.gov/articles/PMC10299000)
- Tips for Runners on Managing IT Band Syndrome | UPMC (https://share.upmc.com/2024/06/prevent-it-band-injury)
- Evaluate Treatment Options for ITBS and Back Pain
- Preventing and treating iliotibial (IT) band syndrome: Tips for pain-free movement – Harvard Health (https://health.harvard.edu/exercise-and-fitness/preventing-and-treating-iliotibial-it-band-syndrome-tips-for-pain-free-movement)
- 30 Inspirational Physical Therapy Quotes – Care Options for Kids (https://careoptionsforkids.com/blog/physical-therapy-quotes)
- A Review of Treatments for Iliotibial Band Syndrome in the Athletic Population – PMC (https://pmc.ncbi.nlm.nih.gov/articles/PMC4590904)
- IT Band Syndrome—What works? What doesn’t? Why? [2024] (https://painscience.com/tutorials/iliotibial-band-syndrome.php)
- Ground-breaking New Treatment for Iliotibial Band Syndrome (https://rtmslondon.com/iliotibial-band-syndrome)